A
Analog Devices
| Series | Category | # Parts | Status | Description |
|---|---|---|---|---|
| Part | Spec A | Spec B | Spec C | Spec D | Description |
|---|---|---|---|---|---|
| Series | Category | # Parts | Status | Description |
|---|---|---|---|---|
| Part | Spec A | Spec B | Spec C | Spec D | Description |
|---|---|---|---|---|---|
| Series | Category | # Parts | Status | Description |
|---|---|---|---|---|
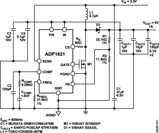
ADP1621Constant-Frequency, Current-Mode Step-Up DC-to-DC Controller | Development Boards, Kits, Programmers | 2 | Active | The ADP1621 is a fixed-frequency, pulse-width modulation (PWM), current-mode, step-up converter controller. It drives an external n-channel MOSFET to convert the input voltage to a higher output voltage. The ADP1621 can also be used to drive flyback, SEPIC, and forward converter topologies, either isolated or nonisolated.The ADP1621 eliminates the use of a current-sense power resistor by measuring the voltage drop across the on resistance of the n-channel MOSFET. This technique, allowed up to a maximum voltage of 30 V at the switch node, maximizes efficiency and reduces cost. For switch-node voltages higher than 30 V or for more accurate current limiting, the CS pin can be connected to a current-sense resistor in the source of the MOSFET. The slope compensation is implemented by an external resistor, allowing a wide range of external components (inductors and MOSFETs), and can be chosen for various switching frequencies and input and output voltages.The ADP1621 supply input voltage range is 2.9 V to 5.5 V, although higher input voltages are possible with the use of a small-signal NPN pass transistor or a single resistor. The voltage of the power input can be as low as 1 V for fuel cell applications. The switching frequency is set by an external resistor over a range of 100 kHz to 1.5 MHz and can be synchronized to an external clock by using the SDSN pin. The shutdown quiescent current is less than 10 μA. The ADP1621 has a thermal shutdown feature that shuts down the gate driver when the junction temperature reaches approximately 150°C. The internal soft start circuit limits inrush current at startup. The ADP1621 is available in the 10-lead MSOP lead-free package and is specified over the −40°C to +125°C junction temperature range.ApplicationsAPD biasPortable electronic equipmentIsolated dc-to-dc converterStep-up/step-down dc-to-dc converterLED driver for laptop computer and navigation systemLCD backlighting |
ADP163Ultralow Quiescent Current, 150 mA, CMOS Linear Regulators | Integrated Circuits (ICs) | 1 | Active | TheADP160/ADP161/ADP162/ ADP163 are ultralow quiescent current, low dropout, linear regulators that operate from 2.2 V to 5.5 V and provide up to 150 mA of output current. The low 195 mV dropout voltage at 150 mA load improves efficiency and allows operation over a wide input voltage range.The ADP16x are specifically designed for stable operation with tiny 1 μF ± 30% ceramic input and output capacitors to meet the requirements of high performance, space-constrained applications.The ADP160 is available in 15 fixed output voltage options, ranging from 1.2 V to 4.2 V. The ADP160 / ADP161 also include a switched resistor to discharge the output automatically when the LDO is disabled. The ADP162 is identical to the ADP160 but does not include the output discharge function. The ADP161and ADP163 are available as a adjustable output voltage regulators. They are only available in a 5-lead TSOT package. The ADP163 is identical to the ADP161 but does not include the output discharge function.Short-circuit and thermal overload protection circuits prevent damage in adverse conditions. The ADP160 and ADP162 are available in a tiny 5-lead TSOT and a 4-ball, 0.5 mm pitch WLCSP package for the smallest footprint solution to meet a variety of portable power applications.APPLICATIONSMobile phonesDigital cameras and audio devicesPortable and battery-powered equipmentPost dc-to-dc regulationPortable medical devices |
ADP16491.0 A LED Flash Driver with I2C-Compatible Interface | Evaluation Boards | 1 | Obsolete | The ADP1649 is a very compact, highly efficient, single white LED flash driver for high resolution camera phones that improves picture and video quality in low light environments. The device integrates a programmable 1.5 MHz or 3 MHz synchronous inductive boost converter, an I2C-compatible interface, and a 1000 mA current source. The high switching frequency enables the use of a tiny, 1 mm high, low cost, 1 μH power inductor, and the current source permits LED cathode grounding for thermally enhanced, low EMI, and compact layouts.The LED driver maximizes efficiency over the entire battery voltage range to maximize the input power-to-LED power conversion and to minimize battery current draw during flash events. A programmable dc battery current limit safely maximizes LED current for all LED VF and battery voltage conditions.Two independent TxMASK inputs permit the flash LED current and battery current to reduce quickly during a power amplifier current burst. The I2C-compatible interface enables the programmability of timers, currents, and status bit readback for monitoring the operation and for safety control.The ADP1649 is available in a compact 12-ball, 0.5 mm pitch WLCSP package, and operates within specification over the full −40°C to +125°C junction temperature range.ApplicationsCamera enabled cellular phones and smart phonesDigital still cameras, camcorders, and PDAs |
ADP165Very Low Quiescent Current, 150mA, with Output Discharge LDO Regulator | Linear Voltage Regulators | 11 | Active | The ADP165/ADP166 are very low quiescent current, low dropout, linear regulator that operate from 2.2 V to 5.5 V and provides up to 150 mA of output current. The low 120 mV dropout voltage at 150 mA load improves efficiency and allows operation over a wide input voltage range.The ADP165/ADP166 are specifically designed for stable operation with a tiny 1 µF ± 30% ceramic input and output capacitors to meet the requirements of high performance, space-constrained applications.The ADP165/ADP166 are available in seven fixed output voltage options, ranging from 1.2 V to 3.3 V, and an adjustable output option. The ADP165 also include a switched resistor to discharge the output automatically when the LDO is disabled. The ADP166 is identical to the ADP165, but does not include the output discharge function.Short-circuit and thermal overload protection circuits prevent damage in adverse conditions. The ADP165/ADP166 are available in a tiny 5-lead TSOT, a 6-lead LFCSP and a 4-ball, 0.5 mm pitch WLCSP package for the smallest footprint solution to meet a variety of portable power applications.ApplicationsPortable and battery-powered equipmentPost dc-to-dc regulationPortable medical devicesWireless sensor network (WSN) devices |
ADP1655Dual LED Flash Driver with I2C Compatible Interface | Evaluation Boards | 1 | Obsolete | The ADP1655 is a very compact, highly efficient, dual white LED flash driver for high resolution camera phones, which improves picture and video quality in low light environments. The device integrates a 2 MHz synchronous inductive boost convertor, an I2C-compatible interface and a 500 mA current source. The high switching frequency enables the use of a tiny, low profile 2.2 μH power inductor, and the current source permits LED cathode grounding for thermally enhanced, low EMI and compact layouts.The efficiency is high over the entire battery voltage range to maximize the input power to LED power conversion and minimize battery current draw during flash events. In addition, a Tx-mask input permits the flash LED current to reduce quickly and, therefore, the battery current reduces quickly, during a GSM power amplifier current burst.The I2C-compatible interface enables the programmability of timers, currents, and status bit readback for operation monitoring and safety control.The ADP1655 comes in a compact 12-ball 0.5 mm pitch WLCSP package and is specified over the full −40°C to +125°C junction temperature range.ApplicationsCamera-enabled cellular phones and smart phonesDigital still cameras, camcorders, and PDAs |
ADP166Very Low Quiescent Current, 150mA, LDO Regulator | Linear Voltage Regulator Evaluation Boards | 13 | Active | TheADP165/ ADP166 are very low quiescent current, low dropout, linear regulator that operate from 2.2 V to 5.5 V and provides up to 150 mA of output current. The low 120 mV dropout voltage at 150 mA load improves efficiency and allows operation over a wide input voltage range.The ADP165 / ADP166 are specifically designed for stable operation with a tiny 1 µF ± 30% ceramic input and output capacitors to meet the requirements of high performance, space-constrained applications.The ADP165 / ADP166 are available in seven fixed output voltage options, ranging from 1.2 V to 3.3 V, and an adjustable output option. The ADP165 also include a switched resistor to discharge the output automatically when the LDO is disabled. The ADP166 is identical to the ADP165, but does not include the output discharge function.Short-circuit and thermal overload protection circuits prevent damage in adverse conditions. The ADP165 / ADP166 are available in a tiny 5-lead TSOT, a 6-lead LFCSP and a 4-ball, 0.5 mm pitch WLCSP package for the smallest footprint solution to meet a variety of portable power applications.APPLICATIONSPortable and battery-powered equipmentPost dc-to-dc regulationPortable medical devicesWireless sensor network (WSN) devices |
ADP1660Dual 750mA LED Flash Driver with I2C-Compatible Interface | Evaluation Boards | 1 | Active | The ADP1660 is a very compact, highly efficient, dual white LED flash driver for high-resolution camera phones that improves picture and video quality in low light environments. The device integrates a programmable 1.5 MHz or 3.0 MHz synchronous inductive boost converter, an I2C-compatible interface, and two 750 mA current sources. The high switching frequency enables the use of a tiny, 1 mm high, low cost, 1 μH power inductor, and the parallel current sources permit LED cathode grounding for thermally enhanced, low EMI, and compact layouts.The LED driver maximizes efficiency over the entire battery voltage range to maximize the input-power-to-LED-power conversion and minimize battery current draw during flash events.The LED driver maximizes efficiency over the entire battery voltage range to maximize the input-power-to-LED-power conversion and minimize battery current draw during flash events. A programmable DC battery current limit safely maximizes LED current for all LED VFand battery voltage conditions.A TxMASK input permits the flash LED currents and battery current to reduce quickly during a power amplifier current burst. The I2C-compatible interface enables the programmability of timers, currents, and status bit readback for operation monitoring and safety control.ADP1660 comes in a compact 12-ball, 0.5 mm pitch package and operates within specification over the full −40°C to +125°C junction temperature range.APPLICATIONSCamera-enabled cellular phones and smart phonesDigital still cameras, camcorders, and PDAs |
| Power Management (PMIC) | 2 | Active | ||
ADP17061 A, Low Dropout, CMOS Linear Regulator | PMIC | 22 | Active | The ADP1706/ADP1707/ADP1708 are CMOS, low dropout linear regulators that operate from 2.5 V to 5.5 V and provide up to 1 A of output current. Using an advanced proprietary architecture, they provide high power supply rejection and achieve excellent line and load transient response with a small 4.7 μF ceramic output capacitor.The ADP1706/ADP1707 are available in 16 fixed output volt-age options. The ADP1708 is available in an adjustable version, which allows output voltages that range from 0.8 V to 5.0 V via an external divider. The ADP1706 allows an external soft start capacitor to be connected to program the start-up time; the ADP1707 and ADP1708 contain internal soft start capacitors that give a typical start-up time of 100 μs. The ADP1707 includes a tracking feature that allows the output to follow an external voltage rail or reference.The ADP1706/ADP1707/ADP1708 are available in an 8-lead, exposed paddle SOIC package and an 8-lead, 3 mm × 3 mm exposed paddle LFCSP, making them not only very compact solutions but also providing excellent thermal performance for applications requiring up to 1 A of output current in a small, low profile footprint.APPLICATIONSNotebook computersMemory componentsTelecommunications equipmentNetwork equipmentDSP/FPGA/microprocessor suppliesInstrumentation equipment/data acquisition systems |
| PMIC | 17 | Active | ||
| Part | Category | Description |
|---|---|---|
Analog Devices ADM6713RAKSZ-REELObsolete | Integrated Circuits (ICs) | IC SUPERVISOR 1 CHANNEL SC70-4 |
Analog Devices | RF and Wireless | RF AMP SINGLE GENERAL PURPOSE RF AMPLIFIER 20GHZ 3.6V 22-PIN DIE TRAY |
Analog Devices | Integrated Circuits (ICs) | LOW NOISE, SWITCHED CAPACITOR REGULATED VOLTAGE INVERTERS |
Analog Devices | Integrated Circuits (ICs) | QUAD 16-BIT/12-BIT ±10V VOUTSOFTSPAN DACS WITH 10PPM/°C MAX REFERENCE |
Analog Devices | Integrated Circuits (ICs) | SERIAL 14-BIT, 3.5MSPS SAMPLING ADC WITH BIPOLAR INPUTS |
Analog Devices | Integrated Circuits (ICs) | ISOSPI ISOLATED COMMUNICATIONS INTERFACE |
Analog Devices | Integrated Circuits (ICs) | 4.5A, 500KHZ STEP-DOWN SWITCHING REGULATOR |
Analog Devices | Integrated Circuits (ICs) | 300 MA, LOW QUIESCENT CURRENT, ADJUSTABLE OUTPUT, CMOS LINEAR REGULATOR |
Analog Devices AD767KNObsolete | Integrated Circuits (ICs) | IC DAC 12BIT V-OUT 24DIP |
Analog Devices | Integrated Circuits (ICs) | QUAD 12-/10-/8-BIT RAIL-TO-RAIL DACS WITH 10PPM/°C REFERENCE |