| Power Management (PMIC) | 1 | Obsolete | |
| Special Purpose Regulators | 5 | Obsolete | |
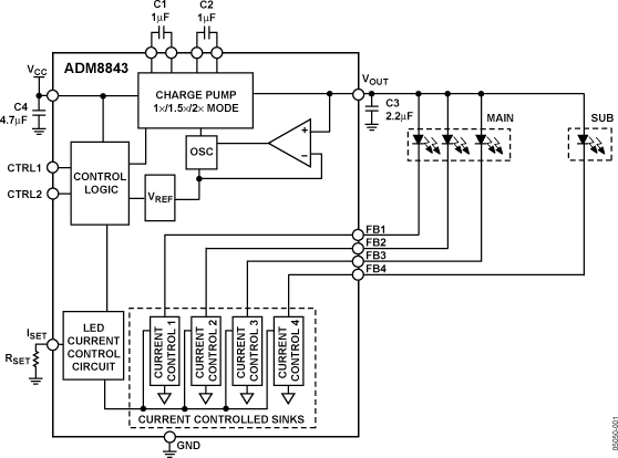
ADM8843Four White LED Backlight Driver | Integrated Circuits (ICs) | 1 | Active | The ADM8843 uses charge pump technology to provide the power to drive up to four LEDs. The LEDs are used for backlighting a color LCD display that has regulated constant current for uniform brightness intensity. The main display can use up to three LEDs, and the sub display uses one LED. The CTRL1 and CTRL2 digital input control pins control the shutdown operation and the brightness of the main and sub displays.To maximize power efficiency, the charge pump can operate in 1×, 1.5×, or 2× mode. The charge pump automatically switches among 1×/1.5×/2× modes, based on the input voltage, to maintain sufficient drive for the LED anodes at the highest power efficiency.Improved brightness matching of the LEDs is achieved by a feedback pin that senses individual LED current with a typical matching accuracy of 0.3%.ApplicationsCellular phones with main and sub displaysWhite LED backlightingCamera flash/strobes and movie light applicationsMicro TFT color displaysDSCPDAs |
ADM8845Charge Pump Driver for 6 White LED LCD Backlights | Evaluation Boards | 2 | Active | The ADM8845 uses charge pump technology to provide the power required to drive up to six LEDs. The LEDs are used for backlighting a color LCD display, having regulated constant current for uniform brightness intensity. The main display can have up to four LEDs, and the sub display can have one or two LEDs. The digital CTRL1 and CTRL2 input control pins control the shutdown operation and the brightness of the main and sub displays.To maximize power efficiency, the charge pump can operate in a 1×, 1.5×, or 2× mode. The charge pump automatically switches between 1×/1.5×/2× modes, based on the input voltage, to maintain sufficient drive for the LED anodes at the highest power efficiency.Improved brightness matching of the LEDs is achieved by a feedback pin to sense individual LED current with a maximum matching accuracy of 1%.ApplicationsCellular phones with main and sub displaysWhite LED backlightingCamera flash/strobes and movie lightsMicro TFT color displaysDSCPDAs |
ADM9690Power Supply and Watchdog Timer Monitoring Circuit | PMIC | 4 | Active | The ADM9690 contains a voltage monitoring comparator and a watchdog timer monitor. It is designed to monitor the 5 V power supply to a microprocessor and the microprocessor operation via a watchdog function.The voltage monitoring comparator monitors the voltage on VMON. If it drops outside tolerance, as will happen during a power-fail, two reset signals are generated. Both reset signals go active (low) simultaneously. They will remain active while VMONis below the threshold, and for 50 ms (RESET(1)) or 60 ms (RESET(2)) after VMONclimbs above the reset threshold. RESET(1) is intended to provide a power-on reset signal for the µP while RESET(2) is used to hold additional circuitry in a reset state until the µP has regained control following a power-up. The voltage monitoring circuitry remains operational with VCCas low as 2 V.The watchdog timer monitoring circuit is designed to monitor the activity on the WDI input. This input is normally connected to an output line on the µP. Its function is to check that the microprocessor has not stalled in an infinite loop. If there is a period of inactivity for the watchdog timeout period, both reset outputs are activated. As above, RESET(1) remains low for 50 ms whileRESET(2)remains low for an additional 10 ms. The watchdog timer is restarted when RESET(1) goes inactive. The actual watchdog timeout period is adjustable using two select inputs SEL1 and SEL2.The ADM9690 is available in an 8-lead SOIC package. It is specified over the industrial temperature range.APPLICATIONSMicroprocessor SystemsComputersPrintersControllersIntelligent Instruments |
| DSP (Digital Signal Processors) | 1 | Obsolete | |
| Integrated Circuits (ICs) | 1 | Obsolete | |
| Audio Products | 1 | Obsolete | |
ADMV100912.7 GHz to 15.4 GHz, GaAs, MMIC, Upper Sideband, Differential Upconverter | Development Boards, Kits, Programmers | 1 | Active | The ADMV1009 is a compact, gallium arsenide (GaAs) design, monolithic microwave integrated circuit (MMIC), upper sideband (USB), differential, upconverter in a RoHS compliant package optimized for point to point microwave radio designs that operate in the 12.7 GHz to 15.4 GHz frequency range.The ADMV1009 provides 21 dB of conversion gain with 20 dB of sideband rejection. The ADMV1009 uses a radio frequency (RF) amplifier preceded by a passive, double balanced mixer, where a driver amplifier drives the local oscillator (LO). IF1 and IF2 mixer inputs are provided, and an external 180° balun is needed to drive the IF pins differentially. The ADMV1009 is a much smaller alternative to hybrid style single sideband (SSB) upconverter assemblies and eliminates the need for wire bonding by allowing the use of surface-mount manufacturing assemblies.The ADMV1009 upconverter comes in a compact, thermally enhanced, 4.9 mm × 4.9 mm LCC package. The ADMV1009 operates over the −40°C to +85°C temperature range.ApplicationsPoint to point microwave radiosRadars and electronic warfare systemsInstrumentation, automatic test equipment |
| RF Misc ICs and Modules | 3 | Active | |