A
Analog Devices
| Series | Category | # Parts | Status | Description |
|---|---|---|---|---|
| Part | Spec A | Spec B | Spec C | Spec D | Description |
|---|---|---|---|---|---|
| Series | Category | # Parts | Status | Description |
|---|---|---|---|---|
| Part | Spec A | Spec B | Spec C | Spec D | Description |
|---|---|---|---|---|---|
| Series | Category | # Parts | Status | Description |
|---|---|---|---|---|
| Display Drivers | 1 | Active | ||
| Power Management (PMIC) | 1 | Obsolete | ||
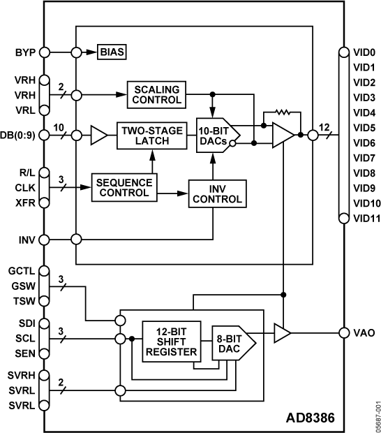
AD838610-Bit, 12-Channel Output Decimating LCD Driver | Power Management (PMIC) | 1 | Active | The AD8386 provides a fast, 10-bit, latched, decimating digital input that drives 12 high voltage outputs. Input words with 10 bits are loaded sequentially into 12 separate high speed, bipolar DACs. Flexible digital input format allows several AD8386s to be used in parallel in high resolution displays. The output signal can be adjusted for dc reference, signal inversion, and contrast for maximum flexibility.The AD8386 is fabricated on ADI's fast bipolar, 26 V XFHV process, which provides fast input logic, bipolar DACs with trimmed accuracy and fast settling, high voltage, precision drive amplifiers on the same chip.The AD8386 dissipates 1.4 W nominal static power.The AD8386 is offered in 64-lead 9 mm x 9 mm LFCSP_VQ package and operates over the commercial temperature range of 0°C to 85°C. |
| Programmable Timers and Oscillators | 1 | Obsolete | ||
| Amplifiers | 6 | Active | ||
| Interface | 2 | Obsolete | ||
AD8392ALow Power, High Output Current, Quad Op Amp, Dual-Channel ADSL/ADSL2+ Line Driver | Integrated Circuits (ICs) | 6 | Active | The AD8392A is comprised of four high output current, low power consumption, operational amplifiers. It is particularly well suited for the CO driver interface in digital subscriber line systems, such as ADSL and ADSL2+. The driver is capable of providing enough power to deliver 20.4 dBm to a line, while compensating for losses due to hybrid insertion and back termination resistors.The AD8392A is available in two thermally enhanced packages, a 28-lead TSSOP_EP (AD8392AARE) and a 5 mm × 5 mm, 32-lead LFCSP (AD8392AACP). Four bias modes are available via the use of two digital bits (PD1, PD0).Additionally, the AD8392AACP provides VCOM pins for on-chip, common-mode voltage generation.The low power consumption, high output current, high output voltage swing, and robust thermal packaging enable the AD8392A to be used as the CO line drivers in ADSL and other xDSL systems.ApplicationsADSL/ADSL2+ CO line driversXDSL line drivers |
| Drivers, Receivers, Transceivers | 2 | Active | ||
| Integrated Circuits (ICs) | 1 | Obsolete | ||
| Integrated Circuits (ICs) | 6 | Active | ||
| Part | Category | Description |
|---|---|---|
Analog Devices ADM6713RAKSZ-REELObsolete | Integrated Circuits (ICs) | IC SUPERVISOR 1 CHANNEL SC70-4 |
Analog Devices | RF and Wireless | RF AMP SINGLE GENERAL PURPOSE RF AMPLIFIER 20GHZ 3.6V 22-PIN DIE TRAY |
Analog Devices | Integrated Circuits (ICs) | LOW NOISE, SWITCHED CAPACITOR REGULATED VOLTAGE INVERTERS |
Analog Devices | Integrated Circuits (ICs) | QUAD 16-BIT/12-BIT ±10V VOUTSOFTSPAN DACS WITH 10PPM/°C MAX REFERENCE |
Analog Devices | Integrated Circuits (ICs) | SERIAL 14-BIT, 3.5MSPS SAMPLING ADC WITH BIPOLAR INPUTS |
Analog Devices | Integrated Circuits (ICs) | ISOSPI ISOLATED COMMUNICATIONS INTERFACE |
Analog Devices | Integrated Circuits (ICs) | 4.5A, 500KHZ STEP-DOWN SWITCHING REGULATOR |
Analog Devices | Integrated Circuits (ICs) | 300 MA, LOW QUIESCENT CURRENT, ADJUSTABLE OUTPUT, CMOS LINEAR REGULATOR |
Analog Devices AD767KNObsolete | Integrated Circuits (ICs) | IC DAC 12BIT V-OUT 24DIP |
Analog Devices | Integrated Circuits (ICs) | QUAD 12-/10-/8-BIT RAIL-TO-RAIL DACS WITH 10PPM/°C REFERENCE |