AD7920250 kSPS, 12- Bit ADC in 6 Lead SC70 | Integrated Circuits (ICs) | 6 | Active | TheAD7910/ AD7920 are 10-bit and 12-bit, high speed, low power, successive-approximation ADCs respectively. The parts operate from a single 2.35 V to 5.25 V power supply and feature throughput rates up to 250 kSPS. The parts contain a low-noise, wide bandwidth track/hold amplifier, which can handle input frequencies in excess of 6 MHz.The conversion process and data acquisition are controlled usingCSand the serial clock, allowing the devices to interface with microprocessors or DSPs. The input signal is sampled on the falling edge ofCSand the conversion is also initiated at this point. There are no pipelined delays associated with the part.The AD7910 / AD7920 use advanced design techniques to achieve very low power dissipation at high throughput rates.The reference for the part is taken internally from VDD. This allows the widest dynamic input range to the ADC. Thus the analog input range for the part is 0 to VDD. The conversion rate is determined by the SCLK.PRODUCT HIGHLIGHTS10-/12-bit ADCs in SC70 and MSOP packages.Low power consumption.Flexible power/serial clock speed management. The conversion rate is determined by the serial clock, allowing the conversion time to be reduced through the serial clock speed increase. This allows the average power consumption to be reduced when power-down mode is used while not converting. The part also features a power-down mode to maximize power efficiency at lower throughput rates. Current consumption is 1 μA maximum and 50 nA typically when in power-down mode.Reference derived from the power supply.No pipeline delay. The parts feature a standard successive approximation ADC with accurate control of the sampling instant via aCSinput and once-off conversion control.APPLICATIONSBattery-powered systemsPersonal digital assistantsMedical instrumentsMobile communicationsInstrumentation and control systemsData acquisition systemsHigh speed modemsOptical sensors |
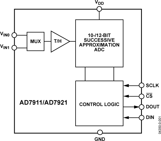
AD79212-Channel, 2.35 V to 5.25 V, 250 kSPS, 12-Bit A/D Converter | Data Acquisition | 1 | Obsolete | TheAD7911/ AD7921 are 10-bit and 12-bit, high speed, low power, 2-channel, successive-approximation ADCs respectively. The parts operate from a single 2.35 V to 5.25 V power supply and feature throughput rates up to 250 kSPS. The parts contain a low-noise, wide bandwidth track/hold amplifier, which can handle input frequencies in excess of 6 MHz. The conversion process and data acquisition are controlled usingCSand the serial clock, allowing the devices to interface with microprocessors or DSPs. The input signal is sampled on the falling edge ofCSand the conversion is also initiated at this point. There are no pipeline delays associated with the part.The channel to be converted is selected through the DIN pin and the mode of operation is controlled byCS. The serial data stream from the DOUT pin has a channel identifier bit, which provides information about the channel converted.The AD7911 / AD7921 use advanced design techniques to achieve very low power dissipation at high throughput rates.The reference for the part is taken internally from VDD, thereby allowing the widest dynamic input range to the ADC. The analog input range for the part, therefore, is 0 to VDD. The conversion rate is determined by the SCLK signal.PRODUCT HIGHLIGHTS2-channel, 250 kSPS, 10-/12-bit ADCs in TSOT package.Low power consumption.Flexible power/serial clock speed management.The conversion rate is determined by the serial clock; conversion time is reduced when the serial clock speed is increased. The parts also feature a power-down mode to maximize power efficiency at lower throughput rates. Average power consumption is reduced when the power-down mode is used while not converting. Current consumption is 1 μA maximum and 50 nA typically when in power-down mode.Reference derived from the power supply.No pipeline delay.The parts feature a standard successive approximation ADC with accurate control of the sampling instant via aCSinput and once-off conversion control.APPLICATIONSBattery-powered systems:Personal digital assistantsMedical instrumentsMobile communicationsInstrumentation and control systemsData acquisition systemsHigh speed modemsOptical sensors |
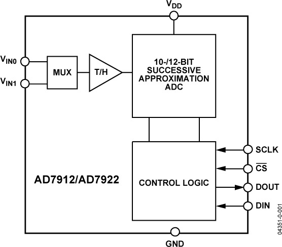
AD79222-Channel, 2.35 V to 5.25 V, 1 MSPS, 12-Bit A/D Converter | Integrated Circuits (ICs) | 2 | Active | TheAD7912/ AD7922 are 10-bit and 12-bit, high speed, low power, 2-channel, successive-approximation ADCs respectively. The parts operate from a single 2.35 V to 5.25 V power supply and feature through put rates up to 1 MSPS. The parts contain a low-noise, wide bandwidth track/hold amplifier, which can handle input frequencies in excess of 6 MHz.The conversion process and data acquisition are controlled usingCSand the serial clock, allowing the devices to interface with microprocessors or DSPs. The input signal is sampled on the falling edge ofCSand the conversion is also initiated at this point. There are no pipeline delays associated with the part. The channel to be converted is selected through the DIN pin and the mode of operation is controlled byCS. The serial data stream from the DOUT pin has a channel identifier bit and a mode identifier bit, which provide information about the channel converted and the current mode of operation.As a result of the Daisy Chain mode of operation, several AD7912 / AD7922 can be connected together in Daisy Chain configuration. The Daisy Chain mode allows the user to read the conversion result from the ADCs contained in the chain.Several AD7912 / AD7922 can be connected together in a daisy chain. The AD7912 / AD7922 feature a daisy-chain mode that allows the user to read the conversion results from the ADCs contained in the chain. The AD7912/AD7922 use advanced design techniques to achieve very low power dissipation at high throughput rates. The reference for the part is taken internally from VDD, thereby allowing the widest dynamic input range to the ADC.PRODUCT HIGHLIGHTS2-channel, 1 MSPS, 10-/12-bit ADCs in TSOT package.High throughput with low power consumption.Flexible power/serial clock speed management.The conversion rate is determined by the serial clock. The parts also feature a power-down mode to maximize power efficiency at lower throughput rates. Average power consumption is reduced when the power-down mode is used while not converting. Current consumption is 1 µA maximum and 50 nA typically when in power-down mode.Daisy-chain mode.No pipeline delay.The parts feature a standard successive approximation ADC with accurate control of the sampling instant via aCSinput and once-off conversion control.APPLICATIONSBattery-powered systems:Personal digital assistantsMedical instrumentsMobile communicationsInstrumentation and control systemsData acquisition systemsHigh speed modemsOptical sensors |
AD79234-Channel 200kSPS, 12-Bit A/D Converter with Sequencer in 16-Lead TSSOP | Analog to Digital Converters (ADC) | 5 | Active | The AD7923 is a 12-bit, high speed, low power, 4-channel, successive-approximation (SAR) ADC. It operates from a single 2.7 V to 5.25 V power supply and features throughput rates up to 200 kSPS. It contains a low noise, wide bandwidth track-and-hold amplifier that can handle input frequencies in excess of 8 MHz.The conversion process and data acquisition are controlled byCSand the serial clock signal, allowing the device to easily interface with microprocessors or DSPs. The input signal is sampled on the falling edge ofCSand conversion is also initiated at this point.The AD7923 uses advanced design techniques to achieve very low power dissipation at maximum throughput rates. At maximum throughput rates, it consumes 1.2 mA maximum with 3 V supplies and 1.5 mA maximum with 5 V supplies.Through the configuration of the control register, the analog input range can be selected as 0 V to REFIN or 0 V to 2 × REFIN, with either straight binary or twos complement output coding. The AD7923 features four single-ended analog inputs with a channel sequencer to allow a preprogrammed selection of channels to be converted sequentially.The conversion time for the AD7923 is determined by the serial clock, SCLK, frequency, since this is used as the master clock to control the conversion. The conversion time can be as short as 800 ns with a 20 MHz SCLK. |
| Integrated Circuits (ICs) | 4 | Active | |
| Analog to Digital Converters (ADC) | 2 | Active | |
AD79288-Channel, 1 MSPS, 12-Bit ADC with Sequencer in 20-Lead TSSOP | Data Acquisition | 2 | Active | TheAD7908/AD7918/ AD7928 are, respectively, 8-bit, 10-bit, and 12-bit, high speed, low power, 8-channel, successive approximation ADCs. The parts operate from a single 2.7 V to 5.25 V power supply and feature throughput rates up to 1 MSPS. The parts contain a low noise, wide bandwidth track-and-hold amplifier that can handle input frequencies in excess of 8 MHz.The conversion process and data acquisition are controlled usingCSand the serial clock signal, allowing the device to easily interface with microprocessors or DSPs. The input signal is sampled on the falling edge ofCSand conversion is also initiated at this point. There are no pipeline delays associated with the part.The AD7908 / AD7918 / AD7928 use advanced design techniques to achieve very low power dissipation at maximum throughput rates. At maximum throughput rates, the AD7908 / AD7918 / AD7928 consume 2 mA maximum with 3 V supplies; with 5 V supplies, the current consumption is 2.7 mA maximum.Through the configuration of the control register, the analog input range for the part can be selected as 0 V to REFINor 0 V to 2 × REFIN, with either straight binary or twos complement output coding. The AD7908 / AD7918 / AD7928 each feature eight single-ended analog inputs with a channel sequencer to allow a preprogrammed selection of channels to be converted sequentially.The conversion time for the AD7908 / AD7918 / AD7928 is determined by the SCLK frequency, which is also used as the master clock to control the conversion.PRODUCT HIGHLIGHTSHigh Throughput with Low Power Consumption. The AD7908 / AD7918 / AD7928 offer up to 1 MSPS throughput rates. At the maximum throughput rate with 3 V supplies, the AD7908 / AD7918 / AD7928 dissipate just 6 mW of power maximum.Eight Single-Ended Inputs with a Channel Sequencer. A sequence of channels can be selected, through which the ADC cycles and converts on.Single-Supply Operation with VDRIVEFunction. The AD7908 / AD7918 / AD7928 operate from a single 2.7 V to 5.25 V supply. The VDRIVEfunction allows the serial interface to connect directly to either 3 V or 5 V processor systems independent of AVDD.Flexible Power/Serial Clock Speed Management. The conversion rate is determined by the serial clock, allowing the conversion time to be reduced through the serial clock speed increase. The parts also feature various shutdown modes to maximize power efficiency at lower throughput rates. Current consumption is 0.5 μA max when in full shutdown.No Pipeline Delay. The parts feature a standard successive approximation ADC with accurate control of the sampling instant via aCSinput and once off conversion control. |
| Analog to Digital Converters (ADC) | 2 | Active | |
AD79344-Channel, 1.5 MSPS, 12-Bit Parallel ADC with a Sequencer | Data Acquisition | 1 | Obsolete | The AD7933/AD7934 are 10-bit and 12-bit, high speed, low power, successive approximation (SAR) analog-to-digital converters (ADCs). The parts operate from a single 2.7 V to 5.25 V power supply and feature throughput rates up to 1.5 MSPS. The parts contain a low noise, wide bandwidth, differential track-and-hold amplifier that handles input frequencies up to 50 MHz.The AD7933/AD7934 feature four analog input channels with a channel sequencer that allows a preprogrammed selection of channels to be sequentially converted. These parts can accept either single-ended, fully differential, or pseudo differential analog inputs.The conversion process and data acquisition are controlled using standard control inputs that allow for easy interfacing to microprocessors and DSPs. The input signal is sampled on the falling edge ofCONVST, and the conversion is also initiated at this point.The AD7933/AD7934 has an accurate on-chip 2.5 V reference that is used as the reference source for the analog-to-digital conversion. Alternatively, this pin can be overdriven to provide an external reference.These parts use advanced design techniques to achieve very low power dissipation at high throughput rates. They also feature flexible power management options. An on-chip control register allows the user to set up different operating conditions, including analog input range and configuration, output coding, power management, and channel sequencing.PRODUCT HIGHLIGHTSHigh throughput with low power consumption.Four analog inputs with a channel sequencer.Accurate on-chip 2.5 V reference.Single-ended, pseudo differential or fully differential analog inputs that are software selectable.Single-supply operation with VDRIVEfunction. The VDRIVEfunction allows the parallel interface to connect directly to 3 V or 5 V processor systems independent of VDD.No pipeline delay.Accurate control of the sampling instant via aCONVSTinput and once-off conversion control. |
| Data Acquisition | 5 | Obsolete | |