| ADCs/DACs - Special Purpose | 22 | Active | |
AD7891True Bipolar Input, Single Supply, Parallel, 8-Channel, 12-Bit High Speed Data Acquisition System | Data Acquisition | 13 | Active | The AD7891 is an 8-channel, 12-bit data acquisition system with a choice of either parallel or serial interface structure. The part contains an input multiplexer, an on-chip track/hold amplifier, a high speed 12-bit ADC, a 2.5 V reference, and a high speed interface. The part operates from a single 5 V supply and accepts a variety of analog input ranges across two models, the AD7891-1 (±5 V and ±10 V) and the AD7891-2 (0 V to +2.5 V, 0 V to +5 V, and ±2.5 V).The AD7891 provides the option of either a parallel or serial interface structure determined by the MODE pin. The part has standard control inputs and fast data access times for both the serial and parallel interfaces, ensuring easy interfacing to modern microprocessors, microcontrollers, and digital signal processors.In addition to the traditional dc accuracy specifications, such as linearity, full-scale and offset errors, the part is also specified for dynamic performance parameters, including harmonic distortion and signal-to-noise ratio.Power dissipation in normal mode is 82 mW typical; in the standby mode, this is reduced to 75 mW typ. The part is available in a 44-terminal MQFP and a 44-lead PLCC.PRODUCT HIGHLIGHTSThe AD7891 is a complete monolithic 12-bit data acquisition system that combines an 8-channel multiplexer, 12-bit ADC, 2.5 V reference, and track/hold amplifier on a single chip.The AD7891-2 features a conversion time of 1.6 ms and an acquisition time of 0.4 ms. This allows a sample rate of 500 kSPS when sampling one channel and 62.5 kSPS when channel hopping. These sample rates can be achieved using either a software or hardware convert start. The AD7891-1 has an acquisition time of 0.6 ms when using a hardware convert start and an acquisition time of 0.7 ms when using a software convert start. These acquisition times allow sample rates of 454.5 kSPS and 435 kSPS, respectively, for hardware and software convert start.Each channel on the AD7891 has overvoltage protection. This means an overvoltage on an unselected channel does not affect the conversion on a selected channel. The AD7891-1 can withstand overvoltages of ±17 V.APPLICATIONSData Acquisition SystemsMotor ControlMobile Communication Base StationsInstrumentation |
| Integrated Circuits (ICs) | 22 | Active | |
AD7894True Bipolar Input, 5 V Single Supply, 14-Bit, Serial 4.5µs ADC in 8-Pin Package | Analog to Digital Converters (ADC) | 12 | Active | The AD7894 is a fast, 14-Bit Analog-to-Digital Converter that operates from a single +5 V supply and is housed in a small 8-pin SOIC. The part contains a 5 µs successive approximation A/D converter, an on-chip track/hold amplifier, an on-chip clock and a high speed serial interface. Output data from the AD7894 is provided via a high speed, serial interface port. This two-wire serial interface has a serial clock input and a serial data output with the external serial clock accessing the serial data from the part.In addition to the traditional dc accuracy specifications such as linearity, full-scale and offset errors, the AD7894 is also specified for dynamic performance parameters including harmonic distortion and signal-to-noise ratio. The part accepts an analog input range of ±10 V (AD7894-10), ±2.5V (AD7894-3), 0 V to 2.5 V (AD7894-2), and operates from a single +5 V supply consuming only 20 mW typical.The AD7894 features a high sampling rate mode and, for low power applications, a proprietary automatic power down mode where the part automatically goes into power down once conversion is complete and "wakes up" before the next conversion cycle. The part is available in a small outline IC (SOIC).PRODUCT HIGHLIGHTSFast, 14-Bit ADC in 8-Lead Package The AD7894 contains a 5␣ µs ADC, a track/hold amplifier, control logic and a high speed serial interface, all in an 8-lead package. This offers considerable space saving over alternative solutions.Low Power, Single Supply Operation The AD7894 operates from a single +5 V supply and consumes only 20 mW. The automatic power-down mode, where the part goes into power-down once conversion is complete and "wakes up" before the next conversion cycle, makes the AD7894 ideal for battery powered or portable applications.High Speed Serial Interface The part provides high speed serial data and serial clock lines allowing for an easy, two-wire serial interface arrangement. |
AD7895True Bipolar Input, 5 V Single Supply, 12-Bit, Serial 3.8µs ADC in 8-Pin Package | Analog to Digital Converters (ADC) | 8 | Active | The AD7895 is a fast 12-bit ADC that operates from a single +5 V supply and is housed in a small 8-pin mini-DIP and 8-pin SOIC. The part contains a 3.8 µs successive approximation A/D converter, an on-chip track/hold amplifier, an on-chip clock and a high speed serial interface.Output data from the AD7895 is provided via a high speed, serial interface port. This two-wire serial interface has a serial clock input and a serial data output with the external serial clock accessing the serial data from the part.In addition to the traditional dc accuracy specifications such as linearity and full-scale and offset errors, the AD7895 is specified for dynamic performance parameters, including harmonic distortion and signal-to-noise ratio.The part accepts an analog input range of ±10 V (AD7895-10), ±2.5 V (AD7895-3), 0 V to 2.5 V (AD7895-2) and operates from a single +5 V supply, consuming only 20 mW max.The AD7895 features a high sampling rate mode and, for low power applications, a proprietary automatic power-down mode where the part automatically goes into power down once conversion is complete and "wakes up" before the next conversion cycle.The part is available in a small, 8-pin, 0.3" wide, plastic dual-in-line package (mini-DIP) and in an 8-pin, small outline IC (SOIC).PRODUCT HIGHLIGHTSFast, 12-Bit ADC in 8-Pin Package The AD7895 contains a 3.8 µs ADC, a track/hold amplifier, control logic and a high speed serial interface, all in an 8-pin package. This offers considerable space saving over alternative solutions.Low Power, Single Supply Operation The AD7895 operates from a single +5 V supply and consumes only 20 mW. The automatic power-down mode, where the part goes into power-down once conversion is complete and "wakes up" before the next conversion cycle, makes the AD7895 ideal for battery-powered or portable applications.High Speed Serial Interface The part provides high speed serial data and serial clock lines allowing for an easy, two-wire serial interface arrangement. |
| Data Acquisition | 9 | Active | |
| Analog to Digital Converters (ADC) | 6 | Active | |
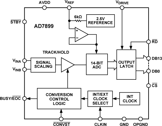
| Analog to Digital Converters (ADC) | 17 | Active | |
AD790Fast, Precision Comparator | Linear | 5 | Active | The AD790 is a fast (45 ns), precise voltage comparator, with a number of features that make it exceptionally versatile and easy to use. The AD790 may operate from either a single +5 V supply or a dual ±15 V supply. In the single-supply mode, the AD790's inputs maybe referred to ground, a feature not found in other comparators. In the dual-supply mode it has the unique ability of handling a maximum differential voltage of 15 V across its input terminals, easing their interfacing to large amplitude and dynamic signals.The device is fabricated using Analog Devices' Complementary Bipolar (CB) process - which gives the AD790's combination of fast response time and outstanding input voltage resolution (1mV max). To preserve its speed and accuracy, the AD790 incorporates a "low glitch" output stage that does not exhibit the large current spikes normally found in TTL or CMOS output stages. Its controlled switching reduces power supply disturbances that can feed back to the input and cause undesired oscillations. The AD790 also has a latching function which makes it suitable for applications requiring synchronous operation.The AD790 is available in five performance grades. The AD790J and the AD790K are rated over the commercial temperature range of 0°C to 70°C. The AD790a and AD790B are rated over the industrial temperature range of −40°C to +85°C. The AD790S is rated over the military temperature range of −55°C to +125°C and is available to MIL-STD-883B, Rev. C.PRODUCT HIGHLIGHTSThe AD790’s combination of speed, precision, versatility and low cost makes it suitable as a general purpose comparator in analog signal processing and data acquisition systems.Built-in hysteresis and a low-glitch output stage minimize the chance of unwanted oscillations, making the AD790 easier to use than standard open-loop comparators.The hysteresis combined with a wide input voltage range enables the AD790 to respond to both slow, low level (e.g., 10 mV) signals and fast, large amplitude (e.g., 10 V) signals.A wide variety of supply voltages is acceptable for operation of the AD790, ranging from single 5 V to dual +5 V/–12 V, ±5 V, or +5 V/±15 V supplies.The AD790’s power dissipation is the lowest of any comparator in its speed range.The AD790’s output swing is symmetric between VLOGIC and ground, thus providing a predictable output under a wide range of input and output conditions.APPLICATIONSZero-Crossing DetectorsOvervoltage DetectorsPulse-Width ModulatorsPrecision RectifiersDiscrete A/D ConvertersDelta-Sigma Modulator A/Ds |
AD7902Dual Pseudo Differential 16-Bit, 1 MSPS PulSAR ADC 12.0mW in QSOP | Analog to Digital Converters (ADCs) Evaluation Boards | 3 | Active | The AD7902 is a dual 16-bit, successive approximation, analog-to-digital converter (ADC) that operates from a single power supply, VDDx, per ADC. It contains two low power, high speed, 16-bit sampling ADCs and a versatile serial port interface (SPI). On the CNVx rising edge, the AD7902 samples an analog input, IN+ in the range of 0 V to VREFwith respect to a ground sense, IN−. The externally applied reference voltage of the REFx pins (VREF) can be set independently from the supply voltage pins, VDDx. The power of the device scales linearly with throughput.Using the SDIx inputs, the SPI-compatible serial interface can also daisy-chain multiple ADCs on a single 3-wire bus and provide an optional busy indicator. It is compatible with 1.8 V, 2.5 V, 3 V, or 5 V logic, using the separate VIOx supplies.The AD7902 is available in a 20-lead QSOP package with operation specified from −40°C to +125°C.APPLICATIONSBattery-powered equipmentCommunicationsAutomated test equipment (ATE)Data acquisitionMedical instrumentationRedundant measurementSimultaneous sampling |