AD766716-Bit, 1 MSPS PulSAR®Unipolar ADC with Ref | Data Acquisition | 5 | Active | The AD7667 is a 16-bit, 1 MSPS, charge redistribution SAR analog-to-digital converter that operates from a single 5 V power supply. The part contains a high speed 16-bit sampling ADC, an internal conversion clock, internal reference, error correction circuits, and both serial and parallel system interface ports. It features a very high sampling rate mode (Warp), a fast mode (Normal) for asynchronous applications, and a reduced power mode (Impulse) for low power applications where power is scaled with the throughput. The AD7667 is hardware factory-calibrated and comprehensively tested to ensure ac parameters such as signal-to-noise ratio (SNR) and total harmonic distortion (THD) in addition to the more traditional dc parameters of gain, offset, and linearity. Operation is specified from –40°C to +85°C.PRODUCT HIGHLIGHTSFast Throughput.The AD7667 is a 1 MSPS, charge redistribution, 16-bit SAR ADC with internal error correction circuitry.Superior INL.The AD7667 has a maximum integral nonlinearity of 2.0 LSBs with no missing 16-bit codes.Internal Reference.The AD7667 has an internal reference with a typical temperature drift of 3 ppm/°C.Single-Supply Operation.The AD7667 operates from a single 5 V supply. In Impulse mode, its power dissipation decreases with throughput.Serial or Parallel Interface.Versatile parallel or 2-wire serial interface arrangement is compatible with both 3 V and 5 V logic.APPLICATIONSData AcquisitionInstrumentationDigital Signal ProcessingSpectrum AnalysisMedical InstrumentsBattery-Powered SystemsProcess Control |
AD7669LC2MOS Complete, 8-Bit Analog I/0 Dual DAC Output | Integrated Circuits (ICs) | 9 | Active | TheAD7569/ AD7669 is a complete, 8-bit, analog I/O system on a single monolithic chip. The AD7569 contains a high speed successive approximation ADC with 2 µs conversion time, a track/ hold with 200 kHz bandwidth, a DAC and an output buffer amplifier with 1 ms settling time. A temperature-compensated 1.25 V bandgap reference provides a precision reference voltage for the ADC and the DAC. The AD7669 is similar, but contains two DACs with output buffer amplifiers.A choice of analog input/output ranges is available. Using a supply voltage of +5 V, input and output ranges of zero to 1.25 V and zero to 2.5 volts may be programmed using the RANGE input pin. Using a ±5 V supply, bipolar ranges of ±1.25 V or ±2.5 V may be programmed.Digital interfacing is via an 8-bit I/O port and standard microprocessor control lines. Bus interface timing is extremely fast, allowing easy connection to all popular 8-bit microprocessors. A separate start convert line controls the track/hold and ADC to give precise control of the sampling period.The AD7569 / AD7669 is fabricated in Linear-Compatible CMOS (LC2MOS), an advanced, mixed technology process combining precision bipolar circuits with low power CMOS logic. The AD7569 is packaged in a 24-pin, 0.3" wide "skinny" DIP, a 24-terminal SOIC and 28-terminal PLCC and LCCC packages. The AD7669 is available in a 28-pin, 0.6" plastic DIP, 28-terminal SOIC and 28-terminal PLCC package. |
| Integrated Circuits (ICs) | 13 | Active | |
| Data Acquisition | 5 | Active | |
AD767418-Bit, 2.5 LSB INL, 800 kSPS, SAR ADC | Data Acquisition | 3 | Active | The AD7674 is an 18-bit, 800 kSPS, charge redistribution, successive approximation register (SAR) fully differential analog-to-digital converter (ADC) that operates on a single 5 V power supply. The device contains a high speed, 18-bit sampling ADC, an internal conversion clock, an internal reference buffer, error correction circuits, and both serial and parallel system interface ports.The device is available in a 48-lead LQFP or a 48-lead LFCSP with operation specified from −40°C to +85°C.Product HighlightsHigh Resolution, Fast Throughput. The AD7674 is an 800 kSPS, charge redistribution, 18-bit, SAR ADC (no latency).Excellent Accuracy. The AD7674 has a maximum integral nonlinearity of 2.5 LSB with no missing 18-bit codes.Serial or Parallel Interface. Versatile parallel (18-, 16- or 8-bit bus) or 3-wire serial interface arrangement compatible with both 3 V and 5 V logic.ApplicationsCT scannersHigh dynamic data acquisitionGeophone and hydrophone sensors∑-∆ replacement (low power, multichannel)InstrumentationSpectrum analysisMedical instruments |
| Evaluation Boards | 7 | Active | |
| Analog to Digital Converters (ADC) | 2 | Active | |
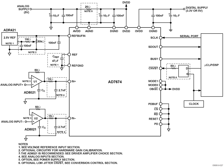
AD767716-Bit, 1 LSB INL, 1 MSPS Differential PulSAR® ADC | Integrated Circuits (ICs) | 4 | Active | The AD7677 is a 16-bit, 1 MSPS, charge redistribution SAR, fully differential, analog-to-digital converter that operates from a single 5 V power supply. The part contains a high speed 16-bit sampling ADC, an internal conversion clock, error correction circuits, and both serial and parallel system interface ports.The AD7677 is hardware factory calibrated and comprehensively tested to ensure such ac parameters as signal-to-noise ratio (SNR) and total harmonic distortion (THD), in addition to the more traditional dc parameters of gain, offset, and linearity.It features a very high sampling rate mode (Warp); a fast mode (Normal) for asynchronous conversion rate applications; and, for low power applications, a reduced power mode (Impulse) where the power is scaled with the throughput.The AD7677 is available in a 48-lead LQFP or a tiny 48-lead LFCSP with operation specified from –40°C to +85°C.PRODUCT HIGHLIGHTSExcellent INLThe AD7677 has a maximum integral nonlinearity of 1 LSB with a no missing 16-bit code.Superior AC PerformancesThe AD7677 has a minimum dynamic of 92 dB, 94 dB typical.Fast ThroughputThe AD7677 is a 1 MSPS, charge redistribution, 16-bit SAR ADC with internal error correction circuitry.Single-Supply OperationThe AD7677 operates from a single 5 V supply and typically dissipates only 115 mW. Its power dissipation decreases with the throughput. It consumes 7 µW maximum when in power-down.Serial or Parallel InterfaceVersatile parallel (8 bits or 16 bits) or 2-wire serial interface arrangement compatible with both 3 V or 5 V logic. |
AD767818-Bit,100 kSPS PulSAR®A/D Converter | Integrated Circuits (ICs) | 5 | Active | The AD7678 is an 18-bit, 100 kSPS, charge redistribution SAR, fully differential analog-to-digital converter that operates on a single 5 V power supply. The part contains a high speed 18-bit sampling ADC, an internal conversion clock, an internal reference buffer, error correction circuits, and both serial and parallel system interface ports.The part is available in 48-lead LQFP or 48-lead LFCSP packages with operation specified from –40°C to +85°C. |
| Evaluation Boards | 5 | Active | |