| Analog Front End (AFE) | 2 | Active | |
AD73410 MHz, 4-Quadrant Multiplier/Divider | Integrated Circuits (ICs) | 7 | Active | The AD734 is an accurate high speed, four-quadrant analog multiplier that is pin-compatible with the industry-standard AD534 and provides the transfer function W = XY/U. The AD734 provides a low-impedance voltage output with a full-power (20 VPK-PK) bandwidth of 10 MHz. Total static error (scaling, offsets, and nonlinearities combined) is 0.1% of full scale. Distortion is typically less than −80 dBc and guaranteed. The low capacitance X, Y and Z inputs are fully differential. In most applications, no external components are required to define the function.The internal scaling (denominator) voltage U is 10 V, derived from a buried-Zener voltage reference. A new feature provides the option of substituting an external denominator voltage, allowing the use of the AD734 as a two-quadrant divider with a 1000:1 denominator range and a signal bandwidth that remains 10 MHz to a gain of 20 dB, 2 MHz at a gain of 40 dB and 200 kHz at a gain of 60 dB, for a gain-bandwidth product of 200 MHz.The advanced performance of the AD734 is achieved by a combination of new circuit techniques, the use of a high speed complementary bipolar process and a novel approach to laser-trimming based on ac signals rather than the customary dc methods. The wide bandwidth (>40 MHz) of the AD734's input stages and the 200 MHz gain-bandwidth product of the multiplier core allow the AD734 to be used as a low distortion Modulator, Demodulator Wideband Gain Control, RMS-DC Conversion Voltage-Controlled Amplifiers, Oscillators, and Filters Demodulator with 40 MHz Input Bandwidth demodulator with input frequencies as high as 40 MHz as long as the desired output frequency is less than 10 MHz.The AD734AQ and AD734BQ are specified for the industrial temperature range of −40°C to +85°C and come in a 14-pin ceramic DIP. The AD734SQ/883B, available processed to MIL-STD- 883B for the military range of −55°C to +125°C, is available in a 14-pin ceramic DIP.APPLICATIONSHigh performance replacement for AD534Multiply, divide, square, square rootModulators, demodulatorsWideband gain control, rms-to-dc conversionVoltage-controlled amplifiers, oscillators, and filtersDemodulator with 40 MHz input bandwidth |
| Development Boards, Kits, Programmers | 7 | Active | |
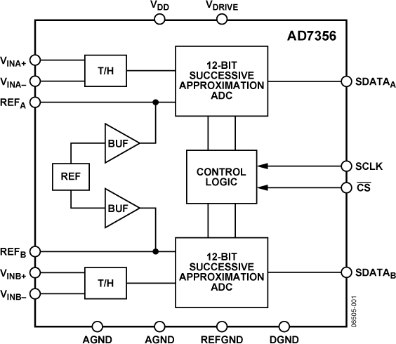
AD7356Differential Input, Dual, Simultaneous Sampling, 5 MSPS, 12-Bit, SAR ADC | Analog to Digital Converters (ADC) | 6 | Active | The AD7356 is a dual, 12-bit, high speed, low power, successive approximation ADC that operates from a single 2.5 V power supply and features throughput rates up to 5 MSPS. The part contains two ADCs, each preceded by a low noise, wide bandwidth track-and-hold circuit that can handle input frequencies in excess of 110 MHz.The conversion process and data acquisition use standard control inputs allowing for easy interfacing to microprocessors or DSPs. The input signal is sampled on the falling edge ofCS; a conversion is also initiated at this point. The conversion time is determined by the SCLK frequency.The AD7356 uses advanced design techniques to achieve very low power dissipation at high throughput rates. With a 2.5 V supply and a 5 MSPS throughput rate, the part consumes typically 14 mA. The part also offers a flexible power/throughput rate management option.The analog input range for the part is the differential common mode ±VREF/2. The AD7356 has an on-chip 2.048 V reference that can be overdriven when an external reference is preferred.The AD7356 is available in a 16-lead thin shrink small outline package (TSSOP).PRODUCT HIGHLIGHTSTwo Complete ADC Functions.These functions allow simultaneous sampling and conversion of two channels. The conversion result of both channels is simultaneously available on separate data lines or in succession on one data line if only one serial port is available.High Throughput with Low Power Consumption.The AD7356 offers a 5 MSPS throughput rate with 36 mW power consumption.No Conversion Latency.The AD7356 features two standard successive approximation ADCs with accurate control of the sampling instant via aCSinput and, once off, conversion control.APPLICATIONSData acquisition systemsMotion controlI and Q demodulation |
| Analog to Digital Converters (ADC) | 10 | Active | |
| PMIC | 22 | Active | |
| Analog to Digital Converters (ADCs) Evaluation Boards | 5 | Active | |
AD7366-5True Bipolar Input, 12-Bit, 2-Channel, Simultaneous Sampling SAR ADC | Integrated Circuits (ICs) | 1 | Active | The AD7366-5 /AD7367-5are dual, 12-/14-bit, low power, successive approximation analog-to-digital converters (ADCs) that feature throughput rates up to 500 kSPS. Each device contains two ADCs, which are both preceded by a 2-channel multiplexer, and a low noise, wide bandwidth, track-and-hold amplifier.The AD7366-5 / AD7367-5 are fabricated on the Analog Devices, Inc., industrial CMOS process (iCMOS®), which is a technology platform combining the advantages of low and high voltage CMOS. The process allows the parts to accept high voltage bipolar signals in addition to reducing power consumption and package size. The AD7366-5 / AD7367-5 can accept true bipolar analog input signals in the ±10 V range, ±5 V range, and 0 V to +10 V range.The devices have an on-chip 2.5 V reference that can be disabled to allow the use of an external reference. If a 3 V reference is applied to the DCAPA and DCAPB pins, the AD7366-5 / AD7367-5 can accept a true bipolar ±12 V analog input. Minimum ±12 V VDDand VSSsupplies are required for the ±12 V input range.PRODUCT HIGHLIGHTSTrue bipolar analog input signals can be accepted, as well as ±10 V, ±5 V, ±12 V (with external reference), and 0 V to +10 V unipolar signals.Two complete ADC functions allow simultaneous sampling and conversion of two channels.A 500 kSPS serial interface is SPI-/QSPI™-/MICROWIRE™-/DSP-compatible. |
AD7367True Bipolar Input, Dual 14-Bit, 2-Channel, Simultaneous Sampling SAR ADC | Analog to Digital Converters (ADC) | 5 | Active | TheAD7366/ AD7367 are dual 12-bit/14-bit, high speed, low power, successive approximation analog-to-digital converters (ADCs) that feature throughput rates up to 1 MSPS. The device contains two ADCs, each preceded by a 2-channel multiplexer, and a low noise, wide bandwidth track-and-hold amplifier.The AD7366 / AD7367 are fabricated on the Analog Devices, Inc., industrial CMOS process (iCMOS), which is a technology platform combining the advantages of low and high voltage CMOS. TheiCMOS process allows the AD7366 / AD7367 to accept high voltage bipolar signals in addition to reducing power consumption and package size. The AD7366 / AD7367 can accept true bipolar analog input signals in the ±10 V range, ±5 V range, and 0 V to 10 V range.The AD7366 / AD7367 have an on-chip 2.5 V reference that can be disabled to allow the use of an external reference. If a 3 V reference is applied to the DCAPA and DCAPB pins, the AD7366 / AD7367 can accept a true bipolar ±12 V analog input. Minimum ±12 V VDDand VSSsupplies are required for the ±12 V input range.PRODUCT HIGHLIGHTSThe AD7366 / AD7367 can accept true bipolar analog input signals, as well as ±10 V, ±5 V, ±12 V (with external reference), and 0 V to 10 V unipolar signals.Two complete ADC functions allow simultaneous sampling and conversion of two channels.1 MSPS serial interface: SPI-/QSPI-/DSP-/MICROWIRE-compatible interface. |
| Analog to Digital Converters (ADC) | 1 | Active | |