A
Analog Devices Inc./Maxim Integrated
| Series | Category | # Parts | Status | Description |
|---|---|---|---|---|
| Part | Spec A | Spec B | Spec C | Spec D | Description |
|---|---|---|---|---|---|
| Series | Category | # Parts | Status | Description |
|---|---|---|---|---|
| Part | Spec A | Spec B | Spec C | Spec D | Description |
|---|---|---|---|---|---|
| Series | Category | # Parts | Status | Description |
|---|---|---|---|---|
| Analog to Digital Converters (ADC) | 2 | Active | ||
| Data Acquisition | 3 | Active | ||
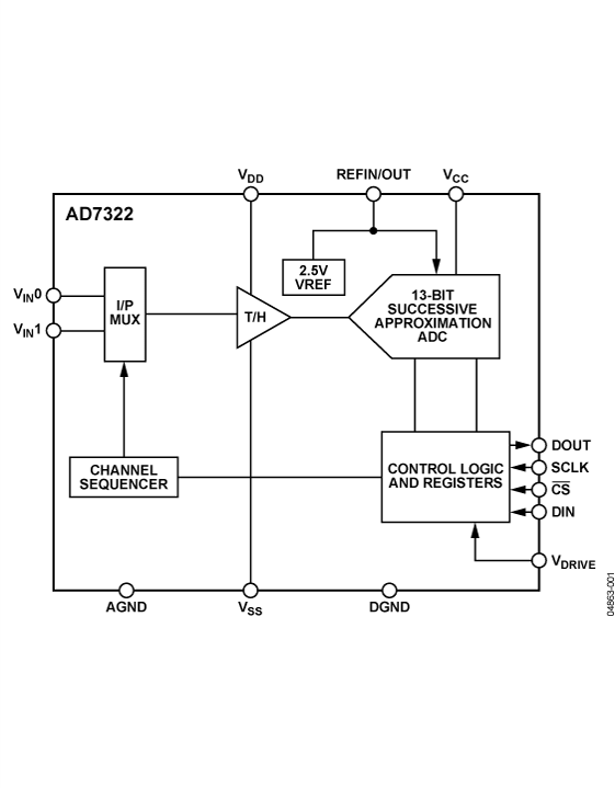
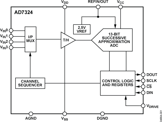
AD7324Software Selectable True Bipolar Input, 4-Channel, 12-Bit Plus Sign A/D Converter | Data Acquisition | 2 | Active | The AD7324 is a 4-channel, 12-bit plus sign, successive approximation ADC designed on theiCMOS (industrial CMOS) process.iCMOS is a process combining high voltage silicon with submicron CMOS and complementary bipolar technologies. It enables the development of a wide range of high performance analog ICs capable of 33 V operation in a footprint that no previous generation of high voltage parts could achieve. Unlike analog ICs using conventional CMOS processes,iCMOS components can accept bipolar input signals while providing increased performance, dramatically reduced power consumption, and reduced package size.The AD7324 can accept true bipolar analog input signals. The AD7324 has four software-selectable input ranges: ±10 V, ±5 V, ±2.5 V, and 0 V to +10 V. Each analog input channel can be independently programmed to one of the four input ranges. The analog input channels on the AD7324 can be programmed to be single-ended, true differential, or pseudo differential.The ADC contains a 2.5 V internal reference. The AD7324 also allows for external reference operation. If a 3 V reference is applied to the REFIN/OUT pin, the AD7324 can accept a true bipolar ±12 V analog input. Minimum ±12 V VDDand VSSsupplies are required for the ±12 V input range. The ADC has a high speed serial interface that can operate at throughput rates up to 1 MSPS.PRODUCT HIGHLIGHTSThe AD7324 can accept true bipolar analog input signals, ±10 V, ±5 V, ±2.5 V, and 0 V to +10 V unipolar signals.The four analog inputs can be configured as four single-ended inputs, two true differential input pairs, two pseudo differential inputs, or three pseudo differential inputs.1 MSPS serial interface. SPI®-/QSPI™-/DSP-/MICROWIRE™-compatible interface.Low power, 31 mW maximum, at 1 MSPS throughput rate.Channel sequencer. |
AD7327500 kSPS, 8-Channel, Software Selectable True bipolar Input, 12-Bit Plus Sign A/D Converter | Evaluation Boards | 8 | Active | The AD73271is an 8-Channel, 12-Bit plus Sign Successive Approximation ADC designed on theiCMOS (industrial CMOS) process.iCMOS is a process combining high voltage silicon with submicron CMOS and complementary bipolar technologies. It enables the development of a wide range of high performance analog ICs capable of 33 V operation in a footprint that no previous generation of high voltage parts could achieve. Unlike analog ICs using conventional CMOS processes,iCMOS components can accept bipolar input signals while providing increased performance, dramatically reduced power consumption, and reduced package size.The AD7327 can accept true bipolar Analog Input signals. The AD7327 has four software selectable inputs Ranges, ±10 V, ±5 V, ±2.5 V and 0 to 10 V. Each analog input channel can be independently programmed to one of the four input ranges. The Analog input channels on the AD7327 can be programmed to be Single-Ended, true Differential or Pseudo Differential.The ADC contains a 2.5 V Internal reference. The AD7327 also allows for external Reference operation. If a 3 V reference is applied the REFIN/OUTpin the AD7327 can accept a true Bipolar ±12V Analog Input. VDDand VSSsupplies of ±12V are required for the ±12 V Input Range. The ADC has a high speed serial interface that can operate at throughput rates up to 500 kSPS.Product HighlightsThe AD7327 can accept True Bipolar Analog Input signals, ±10 V, ±5 V, ±2.5 V and 0 to 10 V unipolar signals.The Eight Analog Inputs can be configured as 8 Single-Ended inputs, 4 True Differential, 4 Pseudo Differential or 7 Pseudo Differential Inputs.The ADC has a high speed serial interface that can operate at throughput rates up to 500 kSPS.Low power, 18 mW, at a maximum throughput rate of 500 kSPS.Channel Sequencer. |
AD7328Software Selectable, True Bipolar Input, 8-Channel, 12-Bit Plus Sign A/D Converter | Analog to Digital Converters (ADCs) Evaluation Boards | 4 | Active | The AD7328 is an 8-channel, 12-bit plus sign, successive approximation ADC designed on theiCMOS™(industrial CMOS) process.iCMOS is a process combining high voltage silicon with submicron CMOS and complementary bipolar technologies. It enables the development of a wide range of high performance analog ICs capable of 33 V operation in a footprint that no previous generation of high voltage parts could achieve. Unlike analog ICs using conventional CMOS processes,iCMOS components can accept bipolar input signals while providing increased performance, dramatically reduced power consumption, and reduced package size.The AD7328 can accept true bipolar analog input signals. The AD7328 has four software-selectable input ranges, ±10 V, ±5 V, ±2.5 V, and 0 V to +10 V. Each analog input channel can be independently programmed to one of the four input ranges. The analog input channels on the AD7328 can be programmed to be single-ended, true differential, or pseudo differential.The ADC contains a 2.5 V internal reference. The AD7328 also allows for external reference operation. If a 3 V reference is applied to the REFIN/OUT pin, the AD7328 can accept a true bipolar ±12 V analog input. Minimum ±12 V VDDand VSSsupplies are required for the ±12 V input range. The ADC has a high speed serial interface that can operate at throughput rates up to 1 MSPS.PRODUCT HIGHLIGHTSThe AD7328 can accept true bipolar analog input signals, ±10 V, ±5 V, ±2.5 V, and 0 V to +10 V unipolar signalsThe eight analog inputs can be configured as eight single-ended inputs, four true differential input pairs, four pseudo differential inputs, or seven pseudo differential inputs1 MSPS serial interface. SPI®-/QSPI™-/DSP-/MICROWIRE™-compatible interfaceLow power, 30 mW, at a maximum throughput rate of 1 MSPSChannel sequencer |
| Data Acquisition | 3 | Active | ||
AD73311Single-Channel, 3 V and 5 V Front-End Processor for General PurposeApplications Including Speech and Telephony | Analog Front End (AFE) | 4 | Active | The AD73311 and AD73311L are complete front-end processors for general-purpose applications including speech and telephony. They feature a 16-bit A/D conversion channel and a 16-bit D/A conversion channel. Each channel provides 70 dB signal-to-noise ratio over the voiceband signal bandwidth. The AD73311L is a follow-on to the AD73311 with improved on-chip filtering, more sample-rate options and lower cost. The L version operates from 3.0 V only, where as the AD73311 operates from either 3 V or 5 V power supplies.The gains of the A/D and D/A conversion channels are programmable over 38 dB and 21 dB respectively. An on-chip reference voltage is included to allow single-supply operations. A serial port (SPORT) allows easy interfacing for single or cascaded devices to industry standard DSP engines.The AD73311 and AD73311L are suitable for a variety of applications in the speech and telephony areas including low-bit rate, high quality compression, speech enhancement, recognition and synthesis. The low group delay characteristic of the part makes it suitable for single or multi-channel active-control applications.APPLICATIONSGeneral Purpose Analog I/OSpeech ProcessingCordless and Personal CommunicationsTelephonyActive Control of Sound & VibrationData Communications |
| Data Acquisition | 9 | Active | ||
AD73322LDual-Channel, 3 V Front-End Processor for General Purpose Applications Including Speech and Telephony | Integrated Circuits (ICs) | 4 | Active | The AD73322 and AD73322L are dual, front-end processor for general-purpose applications including speech and telephony. They feature two 16-bit A/D conversion channels and two 16-bit D/A conversion channels. Each channel provides 77 dB signal-to-noise ratio over a voiceband signal bandwidth. The AD73322 power-supply range includes 3 V and 5 V operation, the L version operates from 3 V only. They also feature an input-to-output gain network in both the analog and digital domains. The networks are on both codecs and can be used for impedance matching or scaling when interfacing to Subscriber Line Interface circuits (SLICs).The A/D and D/A conversion channels feature programmable input/output gains with ranges of 38 db and 21 dB respectively. An on-chip reference voltage is included to allow single supply operation. This reference is programmable to accommodate either 3 V or 5 V operation.The sampling rate of the codecs is programmable with four separate settings offering 64, 32, 16 and 8 ksps sampling rates. The master clock is 16.384 MHz.A serial port (SPORT) allows easy interfacing of single or cascaded devices to industry standard DSP engines. The SPORT transfer rate is programmable to allow interfacing to both fast and slow DSP engines.The AD73322 and AD73322L are available in 28-lead SOIC and 44-lead LQFP packages.APPLICATIONSGeneral-purpose analog I/OSpeech processingCordless and personal communicationsTelephonyActive control of sound and vibrationData communicationsWireless local loop |
| Analog Front End (AFE) | 6 | Active | ||
| Part | Category | Description |
|---|---|---|
Analog Devices Inc./Maxim Integrated | Development Boards Kits Programmers | EVAL BOARD HMC264LM3 |
Analog Devices Inc./Maxim Integrated | Development Boards Kits Programmers | EVAL BOARD HMC362S8GE |
Analog Devices Inc./Maxim Integrated | Development Boards Kits Programmers | BOARD EVAL DIVIDER HMC365 |
Analog Devices Inc./Maxim Integrated | Development Boards Kits Programmers | EVAL BOARD HMC413QS16G |
Analog Devices Inc./Maxim Integrated | Development Boards Kits Programmers | EVAL BOARD HMC414MS8G |
Analog Devices Inc./Maxim Integrated | Development Boards Kits Programmers | EVAL BRD, 3.5GHZ, SPDT NON-REFLECTIVE SW ROHS COMPLIANT: YES |
Analog Devices Inc./Maxim Integrated | Development Boards Kits Programmers | BOARD EVALUATION HMC435AMS8G |
Analog Devices Inc./Maxim Integrated | Development Boards Kits Programmers | EVALUATION BOARD, HMC536MS8G, RF SWITCH, RF / IF |
Analog Devices Inc./Maxim Integrated | Development Boards Kits Programmers | EVAL BOARD HMC415LP3 |
Analog Devices Inc./Maxim Integrated | Development Boards Kits Programmers | EVAL BRD, HBT MMIC, DIVIDE-BY-2, 8GHZ ROHS COMPLIANT: YES |