A
Analog Devices Inc./Maxim Integrated
| Series | Category | # Parts | Status | Description |
|---|---|---|---|---|
| Part | Spec A | Spec B | Spec C | Spec D | Description |
|---|---|---|---|---|---|
| Series | Category | # Parts | Status | Description |
|---|---|---|---|---|
| Part | Spec A | Spec B | Spec C | Spec D | Description |
|---|---|---|---|---|---|
| Part | Category | Description |
|---|---|---|
Analog Devices Inc./Maxim Integrated LTC1879EGN#TRUnknown | Integrated Circuits (ICs) | IC REG BUCK ADJ 1.2A 16SSOP |
Analog Devices Inc./Maxim Integrated LTC2208CUP#TRUnknown | Integrated Circuits (ICs) | IC ADC 16BIT 130MSPS 64-QFN |
Analog Devices Inc./Maxim Integrated ADP2108ACBZ-1.1-R7Obsolete | Integrated Circuits (ICs) | IC REG BUCK 1.1V 600MA 5WLCSP |
Analog Devices Inc./Maxim Integrated EV1HMC832ALP6GObsolete | Development Boards Kits Programmers | EVAL BOARD FOR HMC832ALP6GE |
Analog Devices Inc./Maxim Integrated LTC488ISWUnknown | Integrated Circuits (ICs) | IC LINE RCVR RS485 QUAD 16-SOIC |
Analog Devices Inc./Maxim Integrated LTC6946IUFD-2Obsolete | Integrated Circuits (ICs) | IC CLK/FREQ SYNTH 28QFN |
Analog Devices Inc./Maxim Integrated MAX5556ESA+TObsolete | Integrated Circuits (ICs) | IC DAC/AUDIO 16BIT 50K 8SOIC |
Analog Devices Inc./Maxim Integrated EVAL-FLTR-LD-1RZUnknown | Unclassified | EVAL BRD FOR AD800 SERIES |
Analog Devices Inc./Maxim Integrated | Development Boards Kits Programmers | BOARD EVAL FOR AD9963 |
Analog Devices Inc./Maxim Integrated LTC1296CCSW#TRUnknown | Integrated Circuits (ICs) | IC DATA ACQ SYS 12BIT 5V 20SOIC |
| Series | Category | # Parts | Status | Description |
|---|---|---|---|---|
| Clock/Timing | 2 | Obsolete | ||
| Data Acquisition | 2 | Obsolete | ||
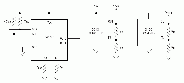
DS4432Dual-Channel, I²C Adjustable Sink/Source Current DAC | Integrated Circuits (ICs) | 2 | Active | The DS4432 contains two I²C programmable current DACs that are each capable of sinking and sourcing current up to 200µA. Each DAC output has 127 sink and 127 source settings that are programmed using the I²C interface. The current DAC outputs power up in a high-impedance state.ApplicationsAdjustable Current Sink or SourcePower-Supply AdjustmentPower-Supply Margining |
| Integrated Circuits (ICs) | 10 | Active | ||
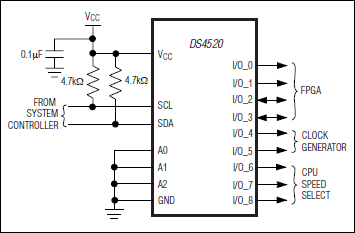
DS45209-Bit I²C Nonvolatile I/O Expander Plus Memory | Integrated Circuits (ICs) | 3 | Active | The DS4520 is a 9-bit nonvolatile (NV) I/O expander with 64 bytes of NV user memory controlled by an I²C-compatible serial interface. The DS4520 offers users a digitally programmable alternative to hardware jumpers and mechanical switches that are being used to control digital logic nodes. Furthermore,the digital state of each pin can be read through the serial interface. Each I/O pin is independently configurable. The outputs are open drain with selectable pullups. Each output has the ability to sink up to 12mA. Since the device is NV, it powers up in the desired state allowing it to control digital logic inputs immediately on power-up without having to wait for the host CPU to initiate control.ApplicationsNetwork StoragePC PeripheralsRAM-Based FPGA Bank Switching for Multiple ProfilesRouters/SwitchesSelecting Between Boot FlashServersSetting ASIC Configurations/ProfilesTelecom Equipment |
DS4550I2C and JTAG Nonvolatile 9-Bit I/O Expander Plus Memory | Interface | 3 | Active | The DS4550 is a 9-bit, nonvolatile (NV) I/O expander with 64 bytes of NV user memory controlled by either an I2C-compatible serial interface or JTAG port. The DS4550 offers a digitally programmable alternative to hardware jumpers and mechanical switches that are being used to control digital logic nodes. Each I/O pin is independently configurable. The outputs are open drain with selectable pullups. Each output has the ability to sink up to 16mA, and since the device is NV, it powers up in the desired state allowing it to control digital logic inputs immediately on powerup without having to wait for the host CPU to initiate control.ApplicationsNetwork StoragePC PeripheralsRAM-Based FPGA Bank Switching for Multiple ProfilesRouters/SwitchesSelecting Between Boot FlashServersSetting ASIC Configurations/ProfilesTelecom Equipment |
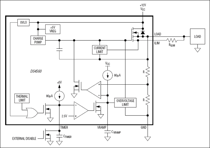
DS456012V Hot-Plug Switch | Hot Swap Controllers | 6 | Active | The DS4560 is a self-contained hot-plug switch intended to be used on +12V power buses to limit through current and to control the power-up output-voltage ramp. The device contains an on-board 25mΩ n-channel power MOSFET that is actively closed-loop controlled to ensure that an adjustable current limit is not exceeded. The maximum allowable current through the device is determined by an external resistor connected to the ILIM pin.The DS4560 also contains the ability to control the power-up output-voltage ramp. A capacitor connected to the VRAMP pin sets the desired voltage ramp rate. The output voltage is unconditionally clamped to keep input overvoltage stresses from harming the load. The DS4560 also contains an adjustable power-up timer. A capacitor connected to the TIMER pin determines how long after power-on reset the DS4560 should wait before starting to apply power to the load. The TIMER pin can also be driven with a digital logic output to create a device-enable function.The DS4560 contains an on-board temperature sensor with hysteresis. If operating conditions cause the device to exceed an internal thermal limit, the DS4560 either unconditionally shuts down and latches off awaiting a power-on reset (DS4560S-LO), or it waits until the device has cooled by the hysteresis amount and then restarts (DS4560S-AR).ApplicationsBase StationsInfiniBand™PCI/PCI Express®RAID/Hard DrivesServers/Routers |
| Integrated Circuits (ICs) | 1 | Obsolete | ||
| Integrated Circuits (ICs) | 4 | Obsolete | ||
| Embedded MCU, DSP Evaluation Boards | 6 | Active | ||