A
Analog Devices Inc./Maxim Integrated
| Series | Category | # Parts | Status | Description |
|---|---|---|---|---|
| Part | Spec A | Spec B | Spec C | Spec D | Description |
|---|---|---|---|---|---|
| Series | Category | # Parts | Status | Description |
|---|---|---|---|---|
| Part | Spec A | Spec B | Spec C | Spec D | Description |
|---|---|---|---|---|---|
| Series | Category | # Parts | Status | Description |
|---|---|---|---|---|
| Data Acquisition | 1 | Obsolete | ||
DS4303Electronically Programmable Voltage Reference | Voltage Reference | 2 | Active | The DS4303 is a nonvolatile (NV) electronically programmable voltage reference. The reference voltage is programmed in-circuit during factory calibration/programming. Programming the reference voltage, VOUT, is as simple as applying the desired voltage on VINand toggling the adjust pin (ADJ-bar) to lock the VOUTvoltage level indefinitely, even if the device is power cycled. The DS4303 replaces current cumbersome factory adjustment arrangements with a low-cost solution that can be adjusted using automated techniques. In addition, the DS4303 has the ability to be readjusted after the unit has been fully assembled and tested. This results in a much more flexible manufacturing arrangement, lower inventory costs, and a quicker time-to-market.ApplicationsBias AdjustingFactory-Calibrated EquipmentOffset NullingPower AmplifiersPower-Supply CalibrationPressure BridgesThreshold Setting |
DS4305Electronically Programmable Voltage Reference | Power Management (PMIC) | 2 | Active | The DS4305 is a nonvolatile (NV) electronically programmable voltage reference. The reference voltage is programmed in-circuit during factory calibration/programming. Programming the reference voltage, VOUT, is as simple as applying the desired voltage on VINand toggling the adjust pin (active-low ADJ) to lock the VOUTvoltage level indefinitely, even if the device is power cycled. The DS4305 replaces current cumbersome factory adjustment arrangements with a low-cost solution that can be adjusted using automated techniques. In addition, the DS4305 has the ability to be readjusted after the unit has been fully assembled and tested. This results in a much more flexible manufacturing arrangement, lower inventory costs, and a quicker time-to-market.ApplicationsBias AdjustingFactory-Calibrated EquipmentOffset NullingPower AmpsPower Supply CalibrationPressure BridgesThreshold Setting |
| Integrated Circuits (ICs) | 2 | Obsolete | ||
| Data Acquisition | 2 | Active | ||
| Data Acquisition | 3 | Active | ||
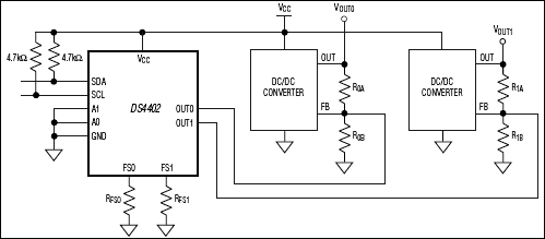
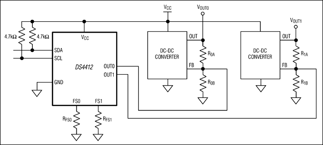
DS4412Dual-Channel, I²C Adjustable Sink/Source Current DAC | Digital to Analog Converters (DAC) | 2 | Active | The DS4412 contains two I²C adjustable-current DACs that are each capable of sinking or sourcing current. Each output has 15 sink and 15 source settings that are programmed by I²C interface. The full-scale range and step size of each output is determined by an external resistor that can adjust the output current over a 4:1 range.The output pins, OUT0 and OUT1, power-up in a high-impedance state.ApplicationsAdjustable Current Sink or SourcePower-Supply AdjustmentPower-Supply Margining |
| Audio Amplifiers | 2 | Active | ||
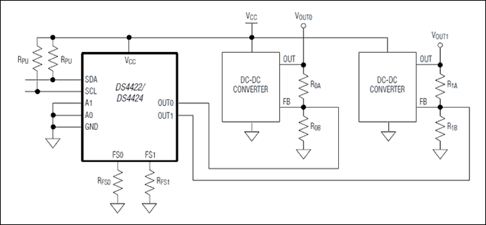
DS4422Two-/Four-Channel, I²C, 7-Bit Sink/Source Current DAC | Evaluation and Demonstration Boards and Kits | 3 | Active | The DS4422 and DS4424 contain two or four I²C programmable current DACs that are each capable of sinking and sourcing current up to 200μA. Each DAC output has 127 sink and 127 source settings that are programmed using the I²C interface. The current DAC outputs power up in a high-impedance state.ApplicationsAdjustable Current Sink or SourcePower-Supply AdjustmentPower-Supply Margining |
| Integrated Circuits (ICs) | 4 | Active | ||
| Part | Category | Description |
|---|---|---|
Analog Devices Inc./Maxim Integrated LTC1879EGN#TRUnknown | Integrated Circuits (ICs) | IC REG BUCK ADJ 1.2A 16SSOP |
Analog Devices Inc./Maxim Integrated LTC2208CUP#TRUnknown | Integrated Circuits (ICs) | IC ADC 16BIT 130MSPS 64-QFN |
Analog Devices Inc./Maxim Integrated ADP2108ACBZ-1.1-R7Obsolete | Integrated Circuits (ICs) | IC REG BUCK 1.1V 600MA 5WLCSP |
Analog Devices Inc./Maxim Integrated EV1HMC832ALP6GObsolete | Development Boards Kits Programmers | EVAL BOARD FOR HMC832ALP6GE |
Analog Devices Inc./Maxim Integrated LTC488ISWUnknown | Integrated Circuits (ICs) | IC LINE RCVR RS485 QUAD 16-SOIC |
Analog Devices Inc./Maxim Integrated LTC6946IUFD-2Obsolete | Integrated Circuits (ICs) | IC CLK/FREQ SYNTH 28QFN |
Analog Devices Inc./Maxim Integrated MAX5556ESA+TObsolete | Integrated Circuits (ICs) | IC DAC/AUDIO 16BIT 50K 8SOIC |
Analog Devices Inc./Maxim Integrated EVAL-FLTR-LD-1RZUnknown | Unclassified | EVAL BRD FOR AD800 SERIES |
Analog Devices Inc./Maxim Integrated | Development Boards Kits Programmers | BOARD EVAL FOR AD9963 |
Analog Devices Inc./Maxim Integrated LTC1296CCSW#TRUnknown | Integrated Circuits (ICs) | IC DATA ACQ SYS 12BIT 5V 20SOIC |