A
Analog Devices Inc./Maxim Integrated
| Series | Category | # Parts | Status | Description |
|---|---|---|---|---|
| Part | Spec A | Spec B | Spec C | Spec D | Description |
|---|---|---|---|---|---|
| Series | Category | # Parts | Status | Description |
|---|---|---|---|---|
| Part | Spec A | Spec B | Spec C | Spec D | Description |
|---|---|---|---|---|---|
| Part | Category | Description |
|---|---|---|
Analog Devices Inc./Maxim Integrated LTC1879EGN#TRUnknown | Integrated Circuits (ICs) | IC REG BUCK ADJ 1.2A 16SSOP |
Analog Devices Inc./Maxim Integrated LTC2208CUP#TRUnknown | Integrated Circuits (ICs) | IC ADC 16BIT 130MSPS 64-QFN |
Analog Devices Inc./Maxim Integrated ADP2108ACBZ-1.1-R7Obsolete | Integrated Circuits (ICs) | IC REG BUCK 1.1V 600MA 5WLCSP |
Analog Devices Inc./Maxim Integrated EV1HMC832ALP6GObsolete | Development Boards Kits Programmers | EVAL BOARD FOR HMC832ALP6GE |
Analog Devices Inc./Maxim Integrated LTC488ISWUnknown | Integrated Circuits (ICs) | IC LINE RCVR RS485 QUAD 16-SOIC |
Analog Devices Inc./Maxim Integrated LTC6946IUFD-2Obsolete | Integrated Circuits (ICs) | IC CLK/FREQ SYNTH 28QFN |
Analog Devices Inc./Maxim Integrated MAX5556ESA+TObsolete | Integrated Circuits (ICs) | IC DAC/AUDIO 16BIT 50K 8SOIC |
Analog Devices Inc./Maxim Integrated EVAL-FLTR-LD-1RZUnknown | Unclassified | EVAL BRD FOR AD800 SERIES |
Analog Devices Inc./Maxim Integrated | Development Boards Kits Programmers | BOARD EVAL FOR AD9963 |
Analog Devices Inc./Maxim Integrated LTC1296CCSW#TRUnknown | Integrated Circuits (ICs) | IC DATA ACQ SYS 12BIT 5V 20SOIC |
| Series | Category | # Parts | Status | Description |
|---|---|---|---|---|
| Data Acquisition | 4 | Active | ||
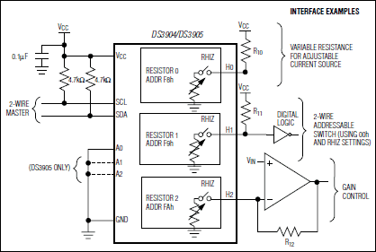
DS3904Triple, 128-Position, Nonvolatile, Variable, Digital Resistor/Switch | Data Acquisition | 4 | Active | The DS3904/DS3905 contain three nonvolatile (NV) low temperature coefficient, variable digital resistors. Each resistor has 128 user-selectable positions. Additionally, the DS3904/DS3905 have a high-impedance setting that allows each resistor to function as a digital switch. The DS3904/DS3905 can operate over a 2.7V to 5.5V supply voltage range, and communication with the device is achieved through a 2-wire serial interface. Address pins allow multiple DS3904/DS3905s to operate on the same two-wire bus. The DS3904 has one address pin, allowing two DS3904s to share the bus, while the DS3905 has three address pins, allowing up to eight DS3905s to share a common bus. The low-cost and small size of the DS3904/DS3905 make them ideal replacements for conventional mechanical trimming resistors.ApplicationsCell Phones/PDAsFibre Optic Transceiver ModulesPortable ElectronicsPower-Supply CalibrationTest Equipment |
| Integrated Circuits (ICs) | 2 | Active | ||
| Data Acquisition | 2 | Active | ||
| Integrated Circuits (ICs) | 1 | Obsolete | ||
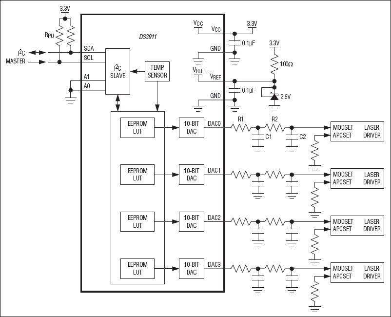
DS3911Temperature-Controlled, Nonvolatile, I²C Quad DAC | Integrated Circuits (ICs) | 2 | Active | The DS3911 is a quad, 10-bit delta-sigma output, nonvolatile (NV) controller that features an on-chip temperature sensor and associated analog-to-digital converter (ADC). The integrated temperature sensor indexes the up to 2°C resolution NV lookup tables (LUTs), encompassing a -40°C to +100°C temperature range. The LUT directly drives the delta-sigma digital-to-analog converter (DAC) outputs. This flexible LUT-based architecture allows the device to provide a temperature-compensated DAC output with arbitrary slope. Programming is accomplished by an I²C-compatible interface that operates at speeds of up to 400kHz.ApplicationsActive Optical CablesInstrumentation and Industrial ControlsLinear and Nonlinear CompensationOptical Transceivers |
| Current Regulation/Management | 4 | Active | ||
DS3922High-Speed Current Mirror and Integrated FETs for DC-DC Controller | Power Management (PMIC) | 2 | Active | The DS3922 high-speed current mirror integrates high-voltage devices necessary for monitoring the burst mode receive power signal in avalanche photodiode (APD) biasing and OLT applications. The device has two small and one large gain current mirror outputs to monitor the APD current. An adjustable current clamp limits current through the APD. The clamp also features an external shutdown. An integrated FET is also provided that can be used to quickly clamp the high-voltage bias to ground in the case of high optical input power. Integrated low-voltage FET circuits can be used to create buck, boost, and inverting DC-DC converters for efficient laser bias and EML bias applications.The DS3922 is available in a 24-pin TQFN package and operates over an extended -40°C to +95°C temperature range.Applications10G EPON10GPON OLTAvalanche Photodiode (APD) MonitoringEML BiasGPON OLT |
| Current Regulation/Management | 2 | Active | ||
| Data Acquisition | 3 | Active | ||