A
Analog Devices Inc./Maxim Integrated
| Series | Category | # Parts | Status | Description |
|---|---|---|---|---|
| Part | Spec A | Spec B | Spec C | Spec D | Description |
|---|---|---|---|---|---|
| Series | Category | # Parts | Status | Description |
|---|---|---|---|---|
| Part | Spec A | Spec B | Spec C | Spec D | Description |
|---|---|---|---|---|---|
| Part | Category | Description |
|---|---|---|
Analog Devices Inc./Maxim Integrated LTC1879EGN#TRUnknown | Integrated Circuits (ICs) | IC REG BUCK ADJ 1.2A 16SSOP |
Analog Devices Inc./Maxim Integrated LTC2208CUP#TRUnknown | Integrated Circuits (ICs) | IC ADC 16BIT 130MSPS 64-QFN |
Analog Devices Inc./Maxim Integrated ADP2108ACBZ-1.1-R7Obsolete | Integrated Circuits (ICs) | IC REG BUCK 1.1V 600MA 5WLCSP |
Analog Devices Inc./Maxim Integrated EV1HMC832ALP6GObsolete | Development Boards Kits Programmers | EVAL BOARD FOR HMC832ALP6GE |
Analog Devices Inc./Maxim Integrated LTC488ISWUnknown | Integrated Circuits (ICs) | IC LINE RCVR RS485 QUAD 16-SOIC |
Analog Devices Inc./Maxim Integrated LTC6946IUFD-2Obsolete | Integrated Circuits (ICs) | IC CLK/FREQ SYNTH 28QFN |
Analog Devices Inc./Maxim Integrated MAX5556ESA+TObsolete | Integrated Circuits (ICs) | IC DAC/AUDIO 16BIT 50K 8SOIC |
Analog Devices Inc./Maxim Integrated EVAL-FLTR-LD-1RZUnknown | Unclassified | EVAL BRD FOR AD800 SERIES |
Analog Devices Inc./Maxim Integrated | Development Boards Kits Programmers | BOARD EVAL FOR AD9963 |
Analog Devices Inc./Maxim Integrated LTC1296CCSW#TRUnknown | Integrated Circuits (ICs) | IC DATA ACQ SYS 12BIT 5V 20SOIC |
| Series | Category | # Parts | Status | Description |
|---|---|---|---|---|
| Clock/Timing | 2 | Obsolete | ||
| Clock/Timing | 4 | Active | ||
| Real Time Clocks | 2 | Obsolete | ||
| Real Time Clocks | 14 | Obsolete | ||
| Real Time Clocks | 16 | Active | ||
| Real Time Clocks | 14 | Active | ||
| Clock/Timing | 8 | Active | ||
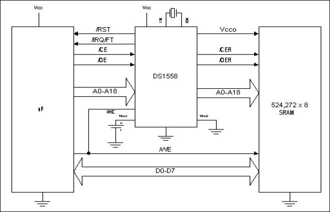
DS1558Watchdog Clocks with NV RAM Control | Integrated Circuits (ICs) | 7 | Active | The DS1558 is a full function, year 2000-compliant (Y2KC), real-time clock/calendar with an RTC alarm, watchdog timer, power-on reset, battery monitor, and NV SRAM controller. User access to all registers within the DS1558 is accomplished with a byte-wide interface as shown in Figure 1. The RTC registers contain century, year, month, date, day, hours, minutes, and seconds data in 24-hour BCD format. Corrections for day of month and leap year are made automatically.The DS1558 maps the RTC registers into the SRAM address space and constantly monitors A0-A18. When any of the upper 16 address locations are accessed, the DS1558 inhibits active-low CER and active-low OER to the SRAM, and redirects reads and writes to the RTC registers within the DS1558. The DS1558 can be used with SRAMs up to 524,272 addresses. Smaller SRAMs can be used, provided that the unused upper address lines on the DS1558 are connected to VCC.The RTC registers are double-buffered into an internal and external set. The user has direct access to the external set. Clock/calendar updates to the external set of registers can be disabled and enabled to allow the user to access static data. Assuming the internal oscillator is turned on, the internal set of registers is continuously updated; this occurs regardless of external register settings to guarantee that accurate RTC information is always maintained.The DS1558 has interrupt (active-low IRQ/FT) and reset (active-low RST) outputs that can be used to control CPU activity. The active-low IRQ/FT interrupt output can generate an external interrupt when the RTC register values match user-programmed alarm values. The interrupt is always available while the device is powered from the system supply, and it can be programmed to occur when in the battery-backed state to serve as a system wake-up. The active-low IRQ/FT output can also be used as a CPU watchdog timer. CPU activity is monitored and an interrupt or reset output is activated if the correct activity is not detected within programmed limits. The DS1558 power-on reset can be used to detect a system power-down or failure and hold the CPU in a safe reset state until normal power returns and stabilizes; the active-low RST output is used for this function.The DS1558 also contains its own power-fail circuitry, which automatically protects the data in the clock and SRAM against out-of-tolerance VCCIconditions by inhibiting the active-low CE input when the VCCsupply enters an out-of-tolerance condition. When VCCIgoes below the level of VBAT, the external battery is switched on to supply energy to the clock and the external SRAM. This feature provides a high degree of data security during unpredictable system operation brought on by low VCClevels. |
| Integrated Circuits (ICs) | 4 | Obsolete | ||
| Clock/Timing | 2 | Obsolete | ||