A
Analog Devices Inc./Maxim Integrated
| Series | Category | # Parts | Status | Description |
|---|---|---|---|---|
| Part | Spec A | Spec B | Spec C | Spec D | Description |
|---|---|---|---|---|---|
| Series | Category | # Parts | Status | Description |
|---|---|---|---|---|
| Part | Spec A | Spec B | Spec C | Spec D | Description |
|---|---|---|---|---|---|
| Part | Category | Description |
|---|---|---|
Analog Devices Inc./Maxim Integrated LTC1879EGN#TRUnknown | Integrated Circuits (ICs) | IC REG BUCK ADJ 1.2A 16SSOP |
Analog Devices Inc./Maxim Integrated LTC2208CUP#TRUnknown | Integrated Circuits (ICs) | IC ADC 16BIT 130MSPS 64-QFN |
Analog Devices Inc./Maxim Integrated ADP2108ACBZ-1.1-R7Obsolete | Integrated Circuits (ICs) | IC REG BUCK 1.1V 600MA 5WLCSP |
Analog Devices Inc./Maxim Integrated EV1HMC832ALP6GObsolete | Development Boards Kits Programmers | EVAL BOARD FOR HMC832ALP6GE |
Analog Devices Inc./Maxim Integrated LTC488ISWUnknown | Integrated Circuits (ICs) | IC LINE RCVR RS485 QUAD 16-SOIC |
Analog Devices Inc./Maxim Integrated LTC6946IUFD-2Obsolete | Integrated Circuits (ICs) | IC CLK/FREQ SYNTH 28QFN |
Analog Devices Inc./Maxim Integrated MAX5556ESA+TObsolete | Integrated Circuits (ICs) | IC DAC/AUDIO 16BIT 50K 8SOIC |
Analog Devices Inc./Maxim Integrated EVAL-FLTR-LD-1RZUnknown | Unclassified | EVAL BRD FOR AD800 SERIES |
Analog Devices Inc./Maxim Integrated | Development Boards Kits Programmers | BOARD EVAL FOR AD9963 |
Analog Devices Inc./Maxim Integrated LTC1296CCSW#TRUnknown | Integrated Circuits (ICs) | IC DATA ACQ SYS 12BIT 5V 20SOIC |
| Series | Category | # Parts | Status | Description |
|---|---|---|---|---|
| Integrated Circuits (ICs) | 2 | Active | ||
| Clock/Timing | 2 | Obsolete | ||
| Integrated Circuits (ICs) | 8 | Obsolete | ||
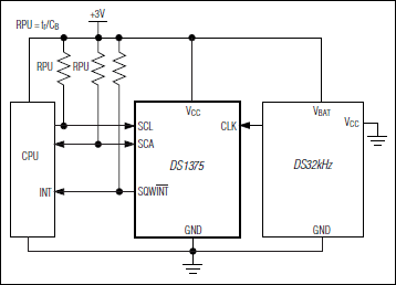
DS1388I²C RTC/Supervisor with Trickle Charger and 512 Bytes EEPROM | Real Time Clocks | 6 | Active | The DS1388 I²C real-time clock (RTC), supervisor, and EEPROM is a multifunction device that provides a clock/calendar, programmable watchdog timer, power-supply monitor with reset, and 512 bytes of EEPROM. The clock provides hundredths of seconds, seconds, minutes, and hours, and operates in 24-hour or 12-hour format with an AM/PM indicator. The calendar provides day, date, month, and year information. The date at the end of the month is automatically adjusted for months with fewer than 31 days, including corrections for leap year. A watchdog timer provides a reset for an unresponsive microprocessor. It is programmable in 10ms intervals from 0.01 to 99.99 seconds. A temperature-compensated voltage reference and comparator circuit monitors the status of VCC. If a primary power failure is detected, the device automatically switches to the backup supply and drives the reset output to the active state. The backup supply maintains time and date operation in the absence of VCC. When VCCreturns to nominal levels, the reset is held low for a period to allow the power supply and processor to stabilize. The device also has a pushbutton reset controller, which debounces a reset input signal. The device is accessed through an I²C serial interface.ApplicationsNetwork-Interface CardsPoint-of-Sale EquipmentPortable InstrumentationWireless Equipment |
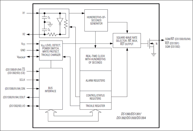
DS1390Low-Voltage SPI/3-Wire RTCs with Trickle Charger | Integrated Circuits (ICs) | 6 | Active | The low-voltage serial-peripheral interface (SPI™) DS1390/DS1391/DS1394 and the low-voltage 3-wire DS1392/DS1393 real-time clocks (RTCs) are clocks/calendars that provide hundredths of a second, seconds, minutes, hours, day, date, month, and year information. The date at the end of the month is automatically adjusted for months with fewer than 31 days, including corrections for leap year. The clock operates in either the 24-hour or 12-hour format with an AM/PM indicator. One programmable time-of-day alarm is provided. A temperature-compensated voltage reference monitors the status of VCCand automatically disables the bus interface and switches to the backup supply if a power failure is detected. On the DS1390, a single open drain output provides a CPU interrupt or a square wave at one of four selectable frequencies. The DS1391 replaces the SQW/active-low INT pin with an active-low RST output/debounced input.The DS1390, DS1391, and DS1394 are programmed serially through an SPI-compatible, bidirectional bus. The DS1392 and DS1393 communicate over a 3-wire serial bus, and the extra pin is used for either a separate interrupt pin or an active-low RST output/debounced input.All five devices are available in a 10-pin µSOP package, and are rated over the industrial temperature range.ApplicationsEmbedded Time StampingGPS/Telematics DevicesHandheld DevicesMedical Devices |
| Clock/Timing | 7 | Active | ||
DS1392Low-Voltage SPI/3-Wire RTCs with Trickle Charger | Integrated Circuits (ICs) | 4 | Active | The low-voltage serial-peripheral interface (SPI™) DS1390/DS1391/DS1394 and the low-voltage 3-wire DS1392/DS1393 real-time clocks (RTCs) are clocks/calendars that provide hundredths of a second, seconds, minutes, hours, day, date, month, and year information. The date at the end of the month is automatically adjusted for months with fewer than 31 days, including corrections for leap year. The clock operates in either the 24-hour or 12-hour format with an AM/PM indicator. One programmable time-of-day alarm is provided. A temperature-compensated voltage reference monitors the status of VCCand automatically disables the bus interface and switches to the backup supply if a power failure is detected. On the DS1390, a single open drain output provides a CPU interrupt or a square wave at one of four selectable frequencies. The DS1391 replaces the SQW/active-low INT pin with an active-low RST output/debounced input.The DS1390, DS1391, and DS1394 are programmed serially through an SPI-compatible, bidirectional bus. The DS1392 and DS1393 communicate over a 3-wire serial bus, and the extra pin is used for either a separate interrupt pin or an active-low RST output/debounced input.All five devices are available in a 10-pin µSOP package, and are rated over the industrial temperature range.ApplicationsEmbedded Time StampingGPS/Telematics DevicesHandheld DevicesMedical Devices |
DS1393Low-Voltage SPI/3-Wire RTCs with Trickle Charger | Real Time Clocks | 6 | Active | The low-voltage serial-peripheral interface (SPI™) DS1390/DS1391/DS1394 and the low-voltage 3-wire DS1392/DS1393 real-time clocks (RTCs) are clocks/calendars that provide hundredths of a second, seconds, minutes, hours, day, date, month, and year information. The date at the end of the month is automatically adjusted for months with fewer than 31 days, including corrections for leap year. The clock operates in either the 24-hour or 12-hour format with an AM/PM indicator. One programmable time-of-day alarm is provided. A temperature-compensated voltage reference monitors the status of VCCand automatically disables the bus interface and switches to the backup supply if a power failure is detected. On the DS1390, a single open drain output provides a CPU interrupt or a square wave at one of four selectable frequencies. The DS1391 replaces the SQW/active-low INT pin with an active-low RST output/debounced input.The DS1390, DS1391, and DS1394 are programmed serially through an SPI-compatible, bidirectional bus. The DS1392 and DS1393 communicate over a 3-wire serial bus, and the extra pin is used for either a separate interrupt pin or an active-low RST output/debounced input.All five devices are available in a 10-pin µSOP package, and are rated over the industrial temperature range.ApplicationsEmbedded Time StampingGPS/Telematics DevicesHandheld DevicesMedical Devices |
| Clock/Timing | 2 | Active | ||
DS1402iButton Probe Blue Dot Subassembly | Memory Card, Module Accessories | 9 | Active | The DS1402 series of 1-Wire network cables provides connectivity to any USB, serial, or parallel port 1-Wire adapter. Both the iButton probe cables and the Blue Dot receptor cables can touch any iButton, but can only hold the F5 version iButtons. The DS1402-BR8+ is an extension cable for the DS1401 iButton Holder. Applications of the DS1402-series 1-Wire network cables range from software protection and access control to asset management and thermal monitoring through handheld computers. |