MAX998Single/Dual/Quad, SOT23, Single-Supply, High-Speed, Low-Power Comparators | Evaluation Boards | 19 | Active | The MAX976/MAX978/MAX998 dual/quad/single, high-speed, low-power comparators are optimized for +3V/+5V single-supply applications. They achieve a 20ns propagation delay while consuming only 225µA supply current per comparator. The MAX998 features a low-power shutdown mode that places the output in a high-impedance state and reduces supply current to 1nA.The MAX976/MAX978/MAX998 inputs have a common-mode voltage range that extends 200mV below ground. Their outputs are capable of rail-to-rail operation without external pullup circuitry, making these devices ideal for interface with CMOS/TTL logic. All inputs and outputs can tolerate a continuous short-circuit fault condition to either rail. The comparators' internal hysteresis ensures clean output switching, even with slow-moving input signals.For space-critical applications, the single MAX998 is available in a 6-pin SOT23 package, the dual MAX976 is available in an 8-pin µMAX® package, and the quad MAX978 is available in a 16-pin QSOP package.Applications3V SystemsBattery-Powered ApplicationsDigital-Line ReceiversIR ReceiversThreshold Detectors/Discriminators |
| RF and Wireless | 1 | Obsolete | |
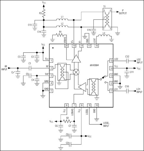
MAX9984SiGe High-Linearity, 400MHz to 1000MHz Downconversion Mixer with LO Buffer/Switch | RF Mixers | 2 | Active | The MAX9984 high-linearity downconversion mixer provides 8.1dB gain, +25dBm IIP3, and 9.3dB NF for 400MHz to 1000MHz base-station receiver applications†. With an optimized 570MHz to 850MHz LO frequency range, this particular mixer is ideal for low-side LO injection receiver architectures in the cellular band. High-side LO injection is supported by the MAX9986, which is pin-for-pin and functionally compatible with the MAX9984.In addition to offering excellent linearity and noise performance, the MAX9984 also yields a high level of component integration. This device includes a double-balanced passive mixer core, an IF amplifier, a dual-input LO selectable switch, and an LO buffer. On-chip baluns are also integrated to allow for single-ended RF and LO inputs. The MAX9984 requires a nominal LO drive of 0dBm, and supply current is guaranteed to be below 265mA.The MAX9984/MAX9986 are pin compatible with the MAX9994/MAX9996 1700MHz to 2200MHz mixers, making this entire family of downconverters ideal for applications where a common PC board layout is used for both frequency bands. The MAX9984 is also functionally compatible with the MAX9993.The MAX9984 is available in a compact, 20-pin, thin QFN package (5mm x 5mm) with an exposed paddle. Electrical performance is guaranteed over the extended -40°C to +85°C temperature range.Applications400MHz to 700MHz OFDM/WiMAX CPE and Base-Station Equipment850MHz WCDMA Base StationsDigital and Spread-Spectrum Communication SystemsFixed Broadband Wireless AccessGSM 850/GSM 900 2G and 2.5G EDGE Base StationsiDEN® Base StationsMicrowave LinksMilitary SystemsPredistortion ReceiversPrivate Mobile Radios (PMRs)Wireless Local Loop (WLL) |
| RF Mixers | 2 | Active | |
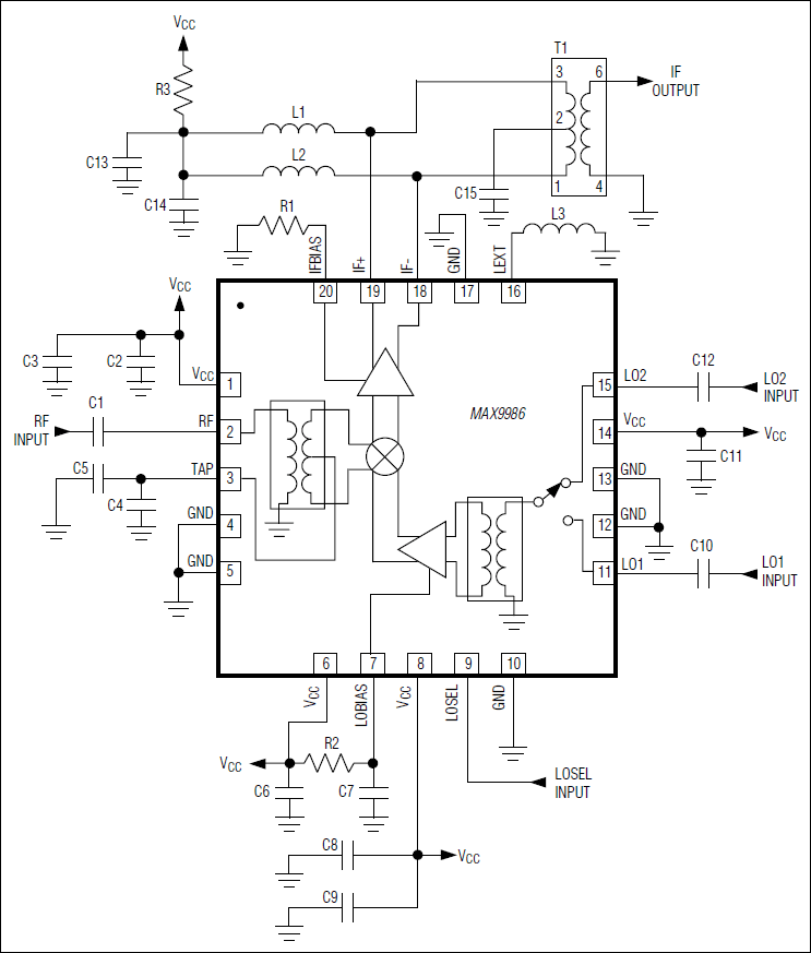
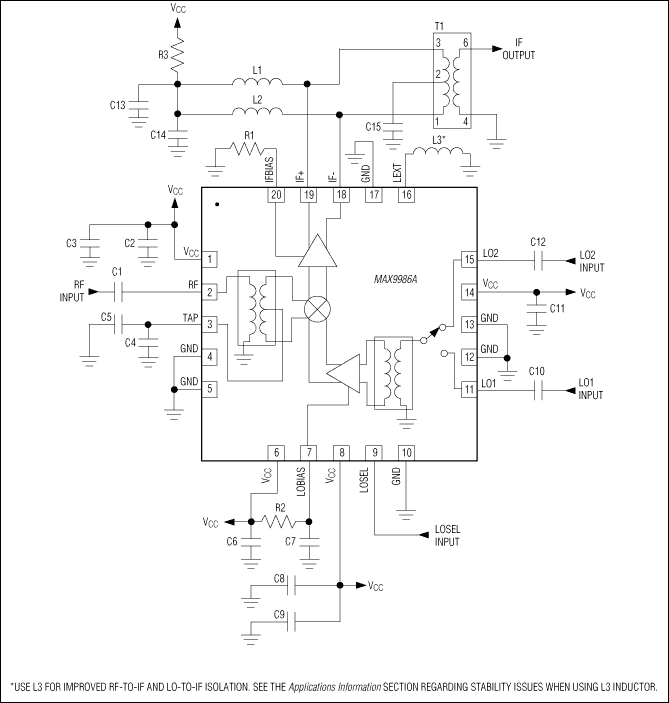
MAX9986SiGe High-Linearity, 815MHz to 995MHz Downconversion Mixer with LO Buffer/Switch | RF and Wireless | 3 | Active | The MAX9986 high-linearity downconversion mixer provides 10dB gain, +23.6dBm IIP3, and 9.3dB NF for 815MHz to 995MHz base-station receiver applications. With a 960MHz to 1180MHz LO frequency range, this particular mixer is ideal for high-side LO injection receiver architectures. Low-side LO injection is supported by the MAX9984, which is pin-for-pin and functionally compatible with the MAX9986.In addition to offering excellent linearity and noise performance, the MAX9986 also yields a high level of component integration. This device includes a double-balanced passive mixer core, an IF amplifier, a dual-input LO selectable switch, and an LO buffer. On-chip baluns are also integrated to allow for single-ended RF and LO inputs. The MAX9986 requires a nominal LO drive of 0dBm, and supply current is guaranteed to be below 265mA.The MAX9984/MAX9986 are pin compatible with the MAX9994/MAX9996 1700MHz to 2200MHz mixers, making this entire family of downconverters ideal for applications where a common PC board layout is used for both frequency bands. The MAX9986 is also functionally compatible with the MAX9993.The MAX9986 is available in a compact, 20-pin, thin QFN package (5mm x 5mm) with an exposed paddle. Electrical performance is guaranteed over the extended -40°C to +85°C temperature range.Applications850MHz WCDMA Base StationscdmaOne™ and cdma2000® Base StationsDigital and Spread-Spectrum Communication SystemsFixed Broadband Wireless AccessGSM 850/GSM 900 2G and 2.5G EDGE Base StationsiDEN® Base StationsMicrowave LinksMilitary SystemsPredistortion ReceiversPrivate Mobile Radios (PMRs)Wireless Local Loop (WLL) |
MAX9986ASiGe High-Linearity, 815MHz to 1000MHz Downconversion Mixer with LO Buffer/Switch | RF and Wireless | 1 | Active | The MAX9986A high-linearity downconversion mixer provides 8.2dB gain, +25dBm IIP3, and 10dB NF for 815MHz to 1000MHz base-station receiver applications. With a 960MHz to 1180MHz LO frequency range, this particular mixer is ideal for high-side LO injection receiver architectures. Low-side LO injection is supported by the MAX9984, which is pin-for-pin and functionally compatible with the MAX9986A.In addition to offering excellent linearity and noise performance, the MAX9986A also yields a high level of component integration. This device includes a double-balanced passive mixer core, an IF amplifier, a dual-input LO selectable switch, and an LO buffer. On-chip baluns are also integrated to allow for single-ended RF and LO inputs. The MAX9986A requires a nominal LO drive of 0dBm, and supply current is guaranteed to be below 250mA.The MAX9986A is a derivative version of the MAX9986 with improved large-signal blocking performance. The MAX9984/MAX9986/MAX9986A are pin compatible with the MAX9994/MAX9996 1700MHz to 3000MHz mixers, making this entire family of downconverters ideal for applications where a common PC board layout is used for both frequency bands. The MAX9986A is also functionally compatible with the MAX9993.The MAX9986A is available in a compact, 20-pin, thin QFN package (5mm x 5mm) with an exposed paddle. Electrical performance is guaranteed over the extended -40°C to +85°C temperature range.Applications850MHz WCDMA Base StationscdmaOne™ and cdma2000® Base StationsDigital and Spread-Spectrum Communication SystemsFixed Broadband Wireless AccessGSM 850/GSM 900 2G and 2.5G EDGE Base StationsiDEN® Base StationsMicrowave LinksMilitary SystemsPredistortion ReceiversPrivate Mobile RadiosWireless Local Loops |
MAX9988+14dBm to +20dBm LO Buffers/Splitters with ±1dB Variation | RF Misc ICs and Modules | 2 | LTB | The MAX9987 and MAX9988 LO buffers/splitters each integrate a passive two-way power splitter with highisolation input and output buffer amplifiers. These buffers are designed to provide the high output (+14dBm to +20dBm) necessary to drive the LO inputs of high-linearity passive mixers, while offering 40dB reverse isolation to prevent LO pulling. The MAX9987 is internally matched for the cellular/GSM bands, and the MAX9988 is matched for the DCS/PCS/UMTS bands.The typical application circuit provides a nominal +17dBm output power with ±1dB variation over supply, temperature, and input power. With two optional resistors, the output power can be precision set from +14dBm to +20dBm. The devices offer more than 30dB output-to-output port isolation, and are offered in 5mm x 5mm 20-pin thin QFN packages with exposed paddle.ApplicationsBase-Station Main and Diversity ChannelsCellular/GSM/DCS/PCS/UMTS Base StationCoherent ReceiversISM Wireless LANLocal Multipoint Distribution ServicePoint-to-Point SystemsTx/Rx LO DriveWireless Local Loop (WLL) |
MAX9989+14dBm to +20dBm LO Buffers with ±1dB Variation | RF Misc ICs and Modules | 2 | Active | The MAX9989 and MAX9990 LO buffers provide the high output (+14dBm to +20dBm) necessary to drive the LO inputs of high-linearity passive mixers, while offering 40dB reverse isolation to prevent LO pulling. The MAX9989 is internally matched for the cellular/GSM bands, and the MAX9990 is matched for the DCS/PCS/UMTS bands.TheTypical Application Circuitprovides a nominal +17dBm output power with ±1dB variation over supply, temperature, and input power. With two optional resistors, the output power can be precision set from +14dBm to +20dBm. The devices offer more than 35dB main driver output to PLL amp output isolation. Each device is offered in a 5mm x 5mm 20-pin thin QFN package with exposed paddle.ApplicationsCellular/GSM/DCS/PCS/UMTS Base Station Tx/Rx LO DriveCoherent ReceiversISM Wireless LANLocal Multipoint Distribution ServicePoint-to-Point SystemsWireless Local Loop (WLL) |
MAX999High-Linearity 1700MHz to 2200MHz Down-Conversion Mixer with LO Buffer/Switch | Development Boards, Kits, Programmers | 11 | Active | The MAX961–MAX964/MAX997/MAX999 are low-power, ultra-high-speed comparators with internal hysteresis. These devices are optimized for single +3V or +5V operation. The input common-mode range extends 100mV Beyond-the-Rails™, and the outputs can sink or source 4mA to within 0.52V of GND and VCC. Propagation delay is 4.5ns (5mV overdrive), while supply current is 5mA per comparator.The MAX961/MAX963/MAX964 and MAX997 have a shutdown mode in which they consume only 270µA supply current per comparator. The MAX961/MAX963 provide complementary outputs and a latch-enable feature. Latch enable allows the user to hold a valid comparator output. The MAX999 is available in a tiny SOT23-5 package. The single MAX961/MAX997 and dual MAX962 are available in space-saving 8-pin µMAX® packages.ApplicationsGPS ReceiversHigh-Speed Sampling CircuitsLine ReceiversPortable Battery-Powered SystemsSingle 3V/5V SystemsThreshold Detectors/DiscriminatorsZero-Crossing Detectors |
| RF Misc ICs and Modules | 1 | Obsolete | |