A
Analog Devices Inc./Maxim Integrated
| Series | Category | # Parts | Status | Description |
|---|---|---|---|---|
| Part | Spec A | Spec B | Spec C | Spec D | Description |
|---|---|---|---|---|---|
| Series | Category | # Parts | Status | Description |
|---|---|---|---|---|
| Part | Spec A | Spec B | Spec C | Spec D | Description |
|---|---|---|---|---|---|
| Part | Category | Description |
|---|---|---|
Analog Devices Inc./Maxim Integrated LTC1879EGN#TRUnknown | Integrated Circuits (ICs) | IC REG BUCK ADJ 1.2A 16SSOP |
Analog Devices Inc./Maxim Integrated LTC2208CUP#TRUnknown | Integrated Circuits (ICs) | IC ADC 16BIT 130MSPS 64-QFN |
Analog Devices Inc./Maxim Integrated ADP2108ACBZ-1.1-R7Obsolete | Integrated Circuits (ICs) | IC REG BUCK 1.1V 600MA 5WLCSP |
Analog Devices Inc./Maxim Integrated EV1HMC832ALP6GObsolete | Development Boards Kits Programmers | EVAL BOARD FOR HMC832ALP6GE |
Analog Devices Inc./Maxim Integrated LTC488ISWUnknown | Integrated Circuits (ICs) | IC LINE RCVR RS485 QUAD 16-SOIC |
Analog Devices Inc./Maxim Integrated LTC6946IUFD-2Obsolete | Integrated Circuits (ICs) | IC CLK/FREQ SYNTH 28QFN |
Analog Devices Inc./Maxim Integrated MAX5556ESA+TObsolete | Integrated Circuits (ICs) | IC DAC/AUDIO 16BIT 50K 8SOIC |
Analog Devices Inc./Maxim Integrated EVAL-FLTR-LD-1RZUnknown | Unclassified | EVAL BRD FOR AD800 SERIES |
Analog Devices Inc./Maxim Integrated | Development Boards Kits Programmers | BOARD EVAL FOR AD9963 |
Analog Devices Inc./Maxim Integrated LTC1296CCSW#TRUnknown | Integrated Circuits (ICs) | IC DATA ACQ SYS 12BIT 5V 20SOIC |
| Series | Category | # Parts | Status | Description |
|---|---|---|---|---|
| Linear | 2 | Obsolete | ||
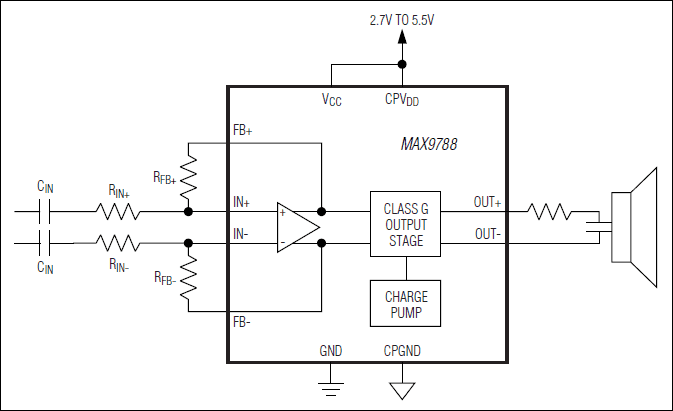
MAX978814VP-P, Class G Ceramic Speaker Driver | Audio Amplifier Evaluation Boards | 4 | Active | The MAX9788 features a mono Class G power amplifier with an integrated inverting charge-pump power supply specifically designed to drive the high capacitance of a ceramic loudspeaker. The charge pump can supply greater than 700mA of peak output current at 5.5VDC, guaranteeing an output of 14VP-P.The MAX9788 maximizes battery life by offering high-performance efficiency. Maxim's proprietary Class G output stage provides efficiency levels greater than Class AB devices without the EMI penalties commonly associated with Class D amplifiers.The MAX9788 is ideally suited to deliver the high output-voltage swing required to drive ceramic/piezoelectric speakers.The device utilizes fully differential inputs and outputs, comprehensive click-and-pop suppression, shutdown control, and soft-start circuitry. The MAX9788 is fully specified over the -40°C to +85°C extended temperature range and is available in small lead-free 28-pin TQFN (4mm x 4mm) or 20-bump WLP (2mm x 2.5mm) packages.ApplicationsCellular PhonesHandheld Gaming ConsolesMP3 PlayersNotebook ComputersPersonal Media PlayersSmartphones |
| Audio Amplifiers | 5 | Obsolete | ||
| Audio Amplifiers | 2 | Obsolete | ||
| Evaluation Boards | 5 | Active | ||
| Evaluation Boards | 5 | Active | ||
| Integrated Circuits (ICs) | 1 | Obsolete | ||
| Development Boards, Kits, Programmers | 3 | Active | ||
| Interface | 1 | Obsolete | ||
| Integrated Circuits (ICs) | 6 | Active | ||