| Evaluation and Demonstration Boards and Kits | 9 | Active | |
MAX98091Ultra-Low Power Stereo Audio Codec | Development Boards, Kits, Programmers | 5 | Active | The MAX98091 is a fully integrated audio codec whose high-performance, ultra-low power consumption and small footprint make it ideal for portable applications.The device features a highly flexible input scheme with six input pins that can be configured as analog or digital microphone inputs, differential or single-ended line inputs, or as full-scale direct differential inputs. Analog inputs can be routed to the record path ADC or directly to any analog output mixer.The device accepts master clock frequencies of either 256 x fSor from 10MHz to 60MHz. The digital audio interface supports master or slave mode operation, sample rates from 8kHz to 96kHz, and standard PCM formats such as I²S, left/right-justified, and TDM.The record/playback paths feature FlexSound®technology DSP. This includes digital gain and filtering, a biquad filter (record), dynamic range control (playback), and a seven band parametric equalizer (playback) that can improve loudspeaker performance by optimizing the frequency response.The stereo Class D speaker amplifier provides efficient amplification, features low radiated emissions, supports filterless operation, and can drive both 4Ω and 8Ω loads. The DirectDrive®stereo Class H headphone amplifier provides a ground-referenced output eliminating the need for large DC-blocking capacitors. The device also includes a differential receiver (earpiece) amplifier that can be reconfigured as a stereo single-ended line output.ApplicationsSmartphonesTablets |
| Integrated Circuits (ICs) | 1 | Obsolete | |
| Audio Amplifiers | 15 | Active | |
| Audio Amplifiers | 3 | Obsolete | |
| Amplifiers | 2 | Obsolete | |
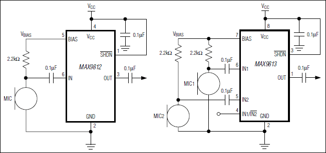
MAX9813Tiny, Low-Cost, Single/Dual-Input, Fixed-Gain Microphone Amplifiers with Integrated Bias | Linear | 2 | Active | The MAX9812/MAX9813 are single/dual-input, 20dB fixed-gain microphone amplifiers. They offer tiny packaging and a low-noise, integrated microphone bias, making them ideal for portable audio applications such as notebook computers, cell phones, and PDAs. These amplifiers feature a 500kHz bandwidth, rail-to-rail outputs, an industry-leading 100dB power-supply rejection ratio, and a very low 0.015% THD+N. Power-saving features include very low 230µA supply current and a total shutdown mode that cuts the combined supply and BIAS currents to only 100nA.The MAX9812 is a single amplifier in a 6-pin SC70 package (2mm x 2.1mm) and the MAX9813 is a dual-input amplifier available in an 8-pin SOT23 (3mm x 3mm) package. The MAX9813 has two inputs allowing two microphones to be multiplexed to a single output.The MAX9812/MAX9813 are offered in two grades. The MAX9812L/MAX9813L are optimized for 3.3V supply operation (2.7V to 3.6V). The MAX9812H/MAX9813H are PC2001 compliant and are optimized for 5V operation (4.5V to 5.5V). Both devices are specified over the -40°C to +85°C extended operating temperature range.ApplicationsCar Kit AdaptersDigital CamerasNotebook ComputersPDAsSmartphonesVideo Tape Recorders |
MAX9814Microphone Amplifier with AGC and Low-Noise Microphone Bias | Amplifiers | 3 | Active | The MAX9814 is a low-cost, high-quality microphone amplifier with automatic gain control (AGC) and low-noise microphone bias. The device features a low-noise preamplifier, variable gain amplifier (VGA), output amplifier, microphone-bias-voltage generator and AGC control circuitry.The low-noise preamplifier has a fixed 12dB gain, while the VGA gain automatically adjusts from 20dB to 0dB, depending on the output voltage and the AGC threshold. The output amplifier offers selectable gains of 8dB, 18dB, and 28dB. With no compression, the cascade of the amplifiers results in an overall gain of 40dB, 50dB, or 60dB. A trilevel digital input programs the output amplifier gain. An external resistive divider controls the AGC threshold and a single capacitor programs the attack/release times. A trilevel digital input programs the ratio of attack-to-release time. The hold time of the AGC is fixed at 30ms. The low-noise microphone-bias-voltage generator can bias most electret microphones.The MAX9814 is available in the space-saving, 14-pin TDFN package. This device is specified over the -40°C to +85°C extended temperature range.ApplicationsBluetooth® HeadsetsDigital Still CamerasDigital Video CamerasEntertainment Systems (e.g. Karaoke)High-Quality Portable RecordersIP Phones/Telephone ConferencingPDAsTwo-Way Communicators |
MAX982Ultra-Low-Power, Open-Drain, Single/Dual-Supply Comparators | Linear | 16 | Active | The MAX971–MAX974 and MAX981–MAX984 single/dual/quad low-voltage comparators feature the lowest power consumption available. These micropower devices draw less than 4µA supply current over temperature (MAX971/MAX972/MAX981/MAX982), and include an internal 1.182V ±1% (MAX971/MAX973/ MAX974) or ±2% (MAX981–MAX984) voltage reference and programmable hysteresis.Ideal for 3V or 5V single-supply applications, these devices operate from a single 2.5V to 11V supply (or ±1.25V to ±5.5V dual supplies), and each comparator's input voltage ranges from the negative supply rail to within 1.3V of the positive supply.The single MAX971/MAX981 and the dual MAX973/ MAX982/MAX983 provide a unique, simple method for adding hysteresis without feedback or complicated equations, simply by using the HYST pin plus two resistors.The MAX971–MAX974 and MAX981–MAX984's open-drain outputs permit wire-ORed configurations. Thanks to an 11V output range and separate GND pin for the output transistor (MAX971/MAX974, MAX981/MAX984), these devices are ideal for level translators and bipolar to single-ended converters. For similar devices with complementary output stages, see the MAX921-MAX924 (1% reference) and the MAX931–MAX934 (2% reference).ApplicationsBattery-Powered SystemsLevel TranslatorsOscillator CircuitsThreshold DetectorsWindow Comparators |
| Evaluation Boards | 2 | Active | |