A
Analog Devices Inc./Maxim Integrated
| Series | Category | # Parts | Status | Description |
|---|---|---|---|---|
| Part | Spec A | Spec B | Spec C | Spec D | Description |
|---|---|---|---|---|---|
| Series | Category | # Parts | Status | Description |
|---|---|---|---|---|
| Part | Spec A | Spec B | Spec C | Spec D | Description |
|---|---|---|---|---|---|
| Part | Category | Description |
|---|---|---|
Analog Devices Inc./Maxim Integrated LTC1879EGN#TRUnknown | Integrated Circuits (ICs) | IC REG BUCK ADJ 1.2A 16SSOP |
Analog Devices Inc./Maxim Integrated LTC2208CUP#TRUnknown | Integrated Circuits (ICs) | IC ADC 16BIT 130MSPS 64-QFN |
Analog Devices Inc./Maxim Integrated ADP2108ACBZ-1.1-R7Obsolete | Integrated Circuits (ICs) | IC REG BUCK 1.1V 600MA 5WLCSP |
Analog Devices Inc./Maxim Integrated EV1HMC832ALP6GObsolete | Development Boards Kits Programmers | EVAL BOARD FOR HMC832ALP6GE |
Analog Devices Inc./Maxim Integrated LTC488ISWUnknown | Integrated Circuits (ICs) | IC LINE RCVR RS485 QUAD 16-SOIC |
Analog Devices Inc./Maxim Integrated LTC6946IUFD-2Obsolete | Integrated Circuits (ICs) | IC CLK/FREQ SYNTH 28QFN |
Analog Devices Inc./Maxim Integrated MAX5556ESA+TObsolete | Integrated Circuits (ICs) | IC DAC/AUDIO 16BIT 50K 8SOIC |
Analog Devices Inc./Maxim Integrated EVAL-FLTR-LD-1RZUnknown | Unclassified | EVAL BRD FOR AD800 SERIES |
Analog Devices Inc./Maxim Integrated | Development Boards Kits Programmers | BOARD EVAL FOR AD9963 |
Analog Devices Inc./Maxim Integrated LTC1296CCSW#TRUnknown | Integrated Circuits (ICs) | IC DATA ACQ SYS 12BIT 5V 20SOIC |
| Series | Category | # Parts | Status | Description |
|---|---|---|---|---|
| Integrated Circuits (ICs) | 1 | Active | ||
| Logic | 1 | Obsolete | ||
| Integrated Circuits (ICs) | 1 | Active | ||
MAX944High-Speed, Low-Power, 3V/5V, Rail-to-Rail, Single-Supply Comparators | Comparators | 12 | Active | The MAX941/MAX942/MAX944 are single/dual/quad high-speed comparators optimized for systems powered from a 3V or 5V supply. These devices combine high speed, low power, and rail-to-rail inputs. Propagation delay is 80ns, while supply current is only 350µA per comparator.The input common-mode range of the MAX941/MAX942/MAX944 extends beyond both power-supply rails. The outputs pull to within 0.4V of either supply rail without external pullup circuitry, making these devices ideal for interface with both CMOS and TTL logic. All input and output pins can tolerate a continuous short-circuit fault condition to either rail.Internal hysteresis ensures clean output switching, even with slow-moving input signals. The MAX941 features latch enable and device shutdown.The single MAX941 and dual MAX942 are offered in a tiny µMAX® package. Both the single and dual MAX942 are available in 8-pin DIP and SO packages. The quad MAX944 comes in 14-pin DIP and narrow SO packages.Applications3V/5V SystemsBattery-Powered SystemsLine ReceiversSampling CircuitsThreshold Detectors/DiscriminatorsZero-Crossing Detectors |
| Integrated Circuits (ICs) | 1 | Obsolete | ||
| Clock Generators, PLLs, Frequency Synthesizers | 5 | Obsolete | ||
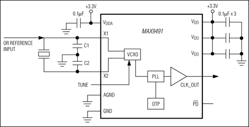
MAX9491Factory-Programmable, Single PLL Clock Generator | Clock/Timing | 6 | NRND | The MAX9491 multipurpose clock generator is ideal for communication applications. It offers a factory-programmable PLL output that can be set to almost any frequency, ranging from 4MHz to 200MHz. The MAX9491 uses a one-time-programmable (OTP) ROM to program the PLL output. The MAX9491 also features an integrated voltage-controlled crystal oscillator (VCXO) that is tuned by a DC voltage. The VCXO output is used as the PLL input. The VCXO has a wide ±200ppm (typ) tuning range. The OTP on the MAX9491 is factory preset, based upon the customer request. Contact the factory for samples with preferred frequencies.The device operates from a 3.3V supply and is specified over the -40°C to +85°C extended temperature range. The MAX9491 is available in 14-pin TSSOP and 20-pin TQFN (5mm x 5mm) packages.ApplicationsData Networking SystemsHome Entertainment CentersSOHOTelecommunications |
| Linear | 1 | Obsolete | ||
| Interface | 2 | Obsolete | ||
| Interface | 2 | Obsolete | ||