A
Analog Devices Inc./Maxim Integrated
| Series | Category | # Parts | Status | Description |
|---|---|---|---|---|
| Part | Spec A | Spec B | Spec C | Spec D | Description |
|---|---|---|---|---|---|
| Series | Category | # Parts | Status | Description |
|---|---|---|---|---|
| Part | Spec A | Spec B | Spec C | Spec D | Description |
|---|---|---|---|---|---|
| Part | Category | Description |
|---|---|---|
Analog Devices Inc./Maxim Integrated LTC1879EGN#TRUnknown | Integrated Circuits (ICs) | IC REG BUCK ADJ 1.2A 16SSOP |
Analog Devices Inc./Maxim Integrated LTC2208CUP#TRUnknown | Integrated Circuits (ICs) | IC ADC 16BIT 130MSPS 64-QFN |
Analog Devices Inc./Maxim Integrated ADP2108ACBZ-1.1-R7Obsolete | Integrated Circuits (ICs) | IC REG BUCK 1.1V 600MA 5WLCSP |
Analog Devices Inc./Maxim Integrated EV1HMC832ALP6GObsolete | Development Boards Kits Programmers | EVAL BOARD FOR HMC832ALP6GE |
Analog Devices Inc./Maxim Integrated LTC488ISWUnknown | Integrated Circuits (ICs) | IC LINE RCVR RS485 QUAD 16-SOIC |
Analog Devices Inc./Maxim Integrated LTC6946IUFD-2Obsolete | Integrated Circuits (ICs) | IC CLK/FREQ SYNTH 28QFN |
Analog Devices Inc./Maxim Integrated MAX5556ESA+TObsolete | Integrated Circuits (ICs) | IC DAC/AUDIO 16BIT 50K 8SOIC |
Analog Devices Inc./Maxim Integrated EVAL-FLTR-LD-1RZUnknown | Unclassified | EVAL BRD FOR AD800 SERIES |
Analog Devices Inc./Maxim Integrated | Development Boards Kits Programmers | BOARD EVAL FOR AD9963 |
Analog Devices Inc./Maxim Integrated LTC1296CCSW#TRUnknown | Integrated Circuits (ICs) | IC DATA ACQ SYS 12BIT 5V 20SOIC |
| Series | Category | # Parts | Status | Description |
|---|---|---|---|---|
MAX8934Dual-Input Linear Chargers, Smart Power Selector with Advanced Battery Temperature Monitoring | Development Boards, Kits, Programmers | 13 | Active | The MAX8934_ dual-input Li+/Li-Poly linear battery chargers with Smart Power Selector™ safely charge a single Li+/Li-Poly cell in accordance with JEITA recommendations. The MAX8934_ monitors the battery temperature (TBATT) while charging, and automatically adjusts the fast-charge current and charge termination voltage as the battery temperature varies. The MAX8934_ also monitors the battery temperature while the battery is discharging, and provides a warning flag (active-low OT) to the system in the event that the battery is over temperature. Two safety profiles are supported (see Figure 6 in the full data sheet for details). An ultra-low IQ, always-on LDO provides an additional 3.3V supply for system power.The MAX8934_ operates with either separate inputs for USB and AC adapter power*, or from a single input that accepts both. All power switches for charging and switching the load between battery and external power are included on-chip. No external MOSFETs are required.The MAX8934_ features a Smart Power Selector to make the best use of limited USB or adapter power. Input current limit and battery charge current limit are independently set. Input power not used by the system charges the battery. Charge current limit and DC current limit can be set up to 1.5A and 2A, respectively, while USB input current can be set to 100mA or 500mA for the MAX8934A/MAX8934B/MAX8934C/MAX8934E and up to 1.5A (max) for the MAX8934D. Automatic input selection switches the system load from battery to external power.The MAX8934A provides a SYS output voltage of 5.3V, while the MAX8934B–MAX8934E provide a SYS output voltage of 4.35V.Other features include overvoltage protection (OVP), open-drain charge status and fault outputs, power-OK monitors, charge timers, and a battery thermistor monitor. Additionally, on-chip thermal limiting reduces the battery charge-rate to prevent charger overheating. The MAX8934_ is available in a 28-pin, 4mm x 4mm, TQFN package.ApplicationsDigital Still Cameras and Digital Video CamerasHandheld Game SystemsPDAs, Palmtop, and Wireless HandheldsPortable Media, MP3 Players, and PNDs |
| Special Purpose Regulators | 3 | Active | ||
MAX893L1.2A, Current-Limited, High-Side P-Channel Switch with Thermal Shutdown | Power Distribution Switches, Load Drivers | 1 | Active | The MAX893L smart, low-voltage, P-channel, MOSFET power switch is intended for high-side load-switching applications. This switch operates with inputs from +2.7V to +5.5V, making it ideal for both +3V and +5V systems. Internal current-limiting circuitry protects the input supply against overload. Thermal overload protection limits power dissipation and junction temperature.The MAX893L's maximum programmed current limit is 1.2A. The typical short-circuit current is 1.5 times the programmed current; therefore, a 1.2A programmed limit will result in a 1.8A short-circuit current limit. The current limit through the switch is programmed with a resistor from SET to ground. The quiescent supply current is a low 13µA. When the switch is off, the supply current decreases to 0.1µA.The MAX893L is available in an 8-pin SO package.ApplicationsAccess Bus SlotsPCMCIA SlotsPortable EquipmentUSB HubsUSB Ports |
| Voltage Regulators - Linear, Low Drop Out (LDO) Regulators | 4 | Active | ||
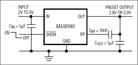
MAX8940Low-Noise, High PSRR, Low-Dropout, 120mA Linear Regulator | Power Management (PMIC) | 3 | Active | The MAX8940 low-noise, low-dropout (LDO) linear regulator is designed to deliver up to 120mA continuous output current. This regulator achieves a low 120mV dropout for 120mA load current. The MAX8940 uses an advanced architecture to achieve low output voltage noise of 25µVRMSand PSRR of 45dB at 100kHz.The MAX8940 is preset to either 2.8V or 3.0V. Designed with a p-channel MOSFET series pass transistor, the MAX8940 maintain very low ground current (40µA).The regulator is designed and optimized to work with low-value, low-cost ceramic capacitors. The MAX8940 requires only 1µF (typ) of output capacitance for stability with any load. When disabled, current consumption drops to below 1µA.Package is a 5-pin SC70.ApplicationsBase StationsBluetooth Portable Radios and AccessoriesCellular and Cordless PhonesDigital CamerasPDA and Palmtop ComputersPersonal StereosPortable and Battery-Powered EquipmentWireless LANs |
MAX895Dual, Current-Limited, High-Side P-Channel Switches with Thermal Shutdown | Power Management (PMIC) | 3 | Active | The MAX894L/MAX895L smart, dual, low-voltage, P-channel, MOSFET power switches are intended for high-side load-switching applications. These switches operate with inputs from +2.7V to +5.5V, making them ideal for both 3V and 5V systems. Internal current-limiting circuitry protects the input supply against overload. Thermal-overload protection limits power dissipation and junction temperature.The MAX894L/MAX895L's maximum current limits are 500mA and 250mA, respectively. The current limit through the switches is programmed with resistors from SET A/SET B to ground. When the switches are on, the quiescent supply current is a low 16µA. When the switches are off, the supply current decreases to 0.1µA.The MAX894L/MAX895L are available in an 8-pin SO package.ApplicationsAccess Bus SlotsPCMCIA SlotsPortable Equipment |
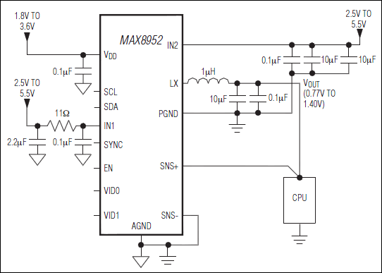
MAX89522.5A Step-Down Regulator with Remote Sense in 2mm x 2mm WLP | Power Management (PMIC) | 4 | Active | The MAX8952 high-efficiency DC-to-DC step-down switching regulator delivers up to 2.5A of output current. The device operates from a 2.5V to 5.5V input voltage range, supporting commonly-used battery technologies in handsets. The output voltage is I2C programmable from 0.77V to 1.40V. Remote sense ensures precise DC regulation at the load. Total output error is less than ±1.5% over load, line, and temperature.The IC operates at a 3.25MHz fixed frequency. The high operating frequency minimizes the size of external components. The switching frequency of the converter can be synchronized to the master clock of the application. When synchronizing to an external clock, the IC measures the frequency of the external clock to ensure that the clock is stable before changing the switching frequency to the external clock frequency.An on-board DAC allows adjustment of the output voltage in 10mV steps. The output voltage can be programmed directly through the I2C interface, or by preloading a set of on-board registers and using the two VID logic signals to select the appropriate register. Other features include internal soft-start control circuitry to reduce inrush current, output overvoltage, overcurrent, and overtemperature protection.ApplicationsCell Phones and SmartphonesPDAs and MP3 PlayersTablet PCs |
| Integrated Circuits (ICs) | 1 | Obsolete | ||
| Power Management (PMIC) | 1 | Obsolete | ||
| Integrated Circuits (ICs) | 1 | Obsolete | ||