| LED Driver Evaluation Boards | 5 | Active | |
| Integrated Circuits (ICs) | 1 | Obsolete | |
MAX8672Complete Backup Management IC for NiMH Batteries | Battery Management | 1 | Active | The MAX8672 complete power manager for backup batteries in smart devices offers feature-programmable battery charging and main-system backup. The device includes a charger for 1- or 2-cell NiMH backup batteries. A low-quiescent current synchronous-rectified boost converter and LDO supply up to 20mA during system backup conditions. The BST output is internally set to regulate at 3.05V. The MAX8672 LDO is powered from the boost converter output and is adjustable from 1.5V to 3.05V.The MAX8672 features programmable charge current, undervoltage lockout (UVLO), and maximum cell voltage. Charging is controlled by both a timer and thermistor monitor. Battery UVLO prevents excessive battery discharge and keeps inactive-battery drain current below 50nA. In addition, both LDO and boost converter outputs block reverse current so that diodes are not needed when connecting these outputs directly to system supplies. The MAX8672 requires that a valid system supply be present before system backup operation can occur.Charging is managed by a current source that charges until the battery reaches the programmed voltage limit, or the charge timer expires.The MAX8672 is available in a 14-pin, 3mm x 3mm TDFN package and is rated for -40°C to +85°C operation.ApplicationsPDA, Palmtop, and Wireless HandheldsSmart Cell Phones |
MAX86771.5A Dual-Input, USB/AC Adapter Charger and Smart Power Selector | Battery Chargers | 4 | Active | The MAX8677A is an integrated 1-cell Li+ charger and Smart Power Selector™ with dual (DC and USB) power inputs. It can operate with either separate inputs for USB and AC adapter power*, or from a single input that accepts both. All power switches for charging and switching the load between battery and external power are included on-chip. No external MOSFETs are required.The MAX8677A features a Smart Power Selector to make the best use of limited USB or adapter power. The battery charge current and input current limit are independently set up to 1.5A and 2A, respectively. Input power not used by the system charges the battery. USB input current can be set to 100mA or 500mA. Automatic input selection switches the system load from battery to external power.Other features include overvoltage protection (OVP), charge status and fault outputs, power-OK monitors, charge timer, and battery thermistor monitor. Additionally, on-chip thermal limiting reduces the battery charge rate to prevent overheating. The MAX8677A is available in a 4mm x 4mm, 24-pin TQFN-EP package.ApplicationsDigital CamerasGPS NavigationPDAs, Palmtops, and Wireless HandheldsPortable Media/MP3 PlayersSmart Cell Phones |
| Power Management (PMIC) | 2 | Obsolete | |
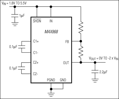
MAX868Regulated, Adjustable -2x Inverting Charge Pump | Integrated Circuits (ICs) | 6 | Active | The MAX868 inverting charge pump provides a low-cost and compact means of generating a regulated negative voltage up to -2 x VINfrom a positive input voltage between 1.8V and 5.5V. It uses a pulse-frequency-modulation (PFM) control scheme to generate the regulated negative output voltage. PFM operation is obtained by gating the internal 450kHz oscillator on and off as needed to maintain output voltage regulation. This unique on-demand switching scheme gives the MAX868 excellent light-load efficiency without degrading its full-load operation (up to 30mA), permitting smaller capacitors to take advantage of the oscillator's high switching frequency.The MAX868 requires no inductors; only four capacitors are required to build a complete DC-DC converter. Output voltage regulation is achieved by adding just two resistors. The MAX868 comes in a 10-pin µMAX® package, which is only 1.11mm high and occupies just half the board area of a standard 8-pin SO.ApplicationsBattery-Powered ApplicationsCamcordersCell PhonesCordless PhonesHandy-Terminals, PDAsMedical InstrumentsSmall LCD Panels |
| Special Purpose Regulators | 3 | Obsolete | |
MAX8682Smallest 6-Channel, 2-Cell Li+ PMIC for Digital SLR Cameras | Evaluation Boards | 3 | Active | The MAX8682 power-management IC (PMIC) provides a compact and complete power-supply solution for Digital Single-Lens Reflex (DSLR) cameras. Six DC-DC converters with internal switches provide up to 94% efficiency to generate the critical power-supply voltages required in DSLR camera systems. The two H-bridge and three step-down DC-DC converters are internally compensated and switch only as necessary at light loads to optimize efficiency. The H-bridge channels utilize Maxim’s proprietary H-bridge topology, providing a seamless transition through all operating modes without the glitches commonly seen in competing H-bridge converters.All six converters offer True Shutdown™ short-circuit protection, and overload protection. To prevent current runaway in the event of a hard short, channels 1 and 2 latch off immediately if the output voltage drops below 1.25V anytime after startup. The white LED step-up converter provides regulated current and dimming control. If a short-circuit condition is detected on the output capacitor of the white LED converter, only this converter turns off. If a short or overload condition is detected on any other output for at least 66ms, the PMIC turns off all converters.Applications2-Cell Li+ DVCDigital SLR Cameras |
| Power Management (PMIC) | 6 | Obsolete | |
MAX8686Single/Multiphase, Step-Down, DC-DC Converter Delivers Up to 25A Per Phase | Evaluation Boards | 3 | Active | The MAX8686 current-mode, synchronous PWM step-down regulator with integrated MOSFETs operates from a 4.5V to 20V input supply and generates an adjustable output voltage from 0.7V to 5.5V while delivering up to 25A per phase.The MAX8686 employs a peak current-mode architecture that operates with an adjustable switching frequency from 300kHz to 1MHz. An adjustable current-limit threshold allows for optimization for different applications with different load currents. Inductor current sense is achieved either using an external sense resistor or using a lossless inductor current-sense scheme. The foldback and hiccup current limit reduces the power dissipation during overload or short-circuit conditions and allows for autorecovery when the fault condition is removed.The MAX8686 offers the ability to start up monotonically even when there is a prebias output voltage. In addition, an adjustable soft-start capability allows for a controlled turn-on. The MAX8686 features an accurate 1% reference and offers a reference input that allows for a higher accuracy reference to be used for voltage tracking applications such as DDR memory.The MAX8686 can be paralleled (up to eight) together in a true multiphase mode to deliver up to 200A of output current. When operating in this mode, this device achieves better than 10% current balance between phases at full load. The MAX8686 supports programmable phase shedding to improve system efficiency during light load conditions.Other features include an enable input and a power-OK (POK) indicator used for power sequencing. The MAX8686 also features latch overvoltage protection that turns on the low-side MOSFET when the output voltage exceeds 120% of the nominal voltage. The MAX8686 is offered in a thermally enhanced 40-pin, 6mm x 6mm TQFN package.ApplicationsDDR MemoryModule ReplacementsNetworking EquipmentPOL Power SuppliesServersTelecom Equipment |