| Power Management (PMIC) | 3 | Active | |
| Integrated Circuits (ICs) | 3 | Active | |
| Power Management (PMIC) | 2 | Active | |
| Special Purpose Regulators | 1 | Obsolete | |
| Power Management (PMIC) | 1 | Active | |
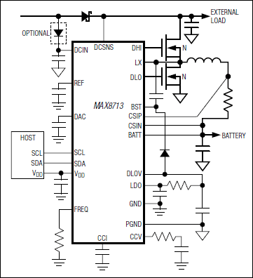
MAX8713Simplified Multichemistry SMBus Battery Charger | Integrated Circuits (ICs) | 3 | Active | The MAX8713 multichemistry battery charger simplifies construction of smart chargers with a minimum number of external components. It uses the Intel System Management Bus (SMBus™) to control the charge voltage and charge current. High efficiency is achieved through the use of a constant off-time step-down topology with synchronous rectification.The MAX8713 charges one to four lithium-ion (Li+) cells in series and delivers over 2A charge current—scalable with the sense resistor. The MAX8713 drives n-channel MOSFETs for improved efficiency and reduced cost. A low-offset charge-current-sense amplifier provides high accuracy charge current with small sense resistors.The MAX8713 is available in a space-saving 24-pin, 4mm x 4mm TQFN package and operates over the extended (-40°C to +85°C) temperature range. An evaluation kit is available to reduce design time.ApplicationsDigital CamerasHandset Car KitsNotebook ComputersPDAs and Tablet ComputersPortable Equipment with Rechargeable Batteries |
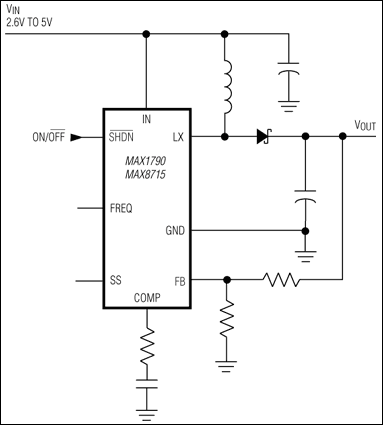
MAX8715Low-Noise Step-Up DC-DC Converters | Voltage Regulators - DC DC Switching Regulators | 2 | Active | The MAX1790/MAX8715 boost converters incorporate high-performance (at 1.2MHz), current-mode, fixed-frequency, pulse-width modulation (PWM) circuitry with a built-in 0.21Ω/0.15Ω n-channel MOSFET to provide a highly efficient regulator with fast response.High switching frequency (640kHz or 1.2MHz selectable) allows easy filtering and faster loop performance. An external compensation pin provides the user flexibility in determining loop dynamics, allowing the use of small, low equivalent-series-resistance (ESR) ceramic output capacitors. The device can produce an output voltage as high as 12V from an input as low as 2.6V.Soft-start is programmed with an external capacitor, which sets the input-current ramp rate. In shutdown mode, current consumption is reduced to 0.1µA. The MAX1790/MAX8715 are available in a space-saving 8-pin µMAX® package. The ultra-small package and high switching frequency allow the total solution to be less than 1.1mm high.ApplicationsHandheld DevicesLCD DisplaysPCMCIA CardsPortable Applications |
| Voltage Regulators - DC DC Switching Regulators | 3 | Obsolete | |
| Power Management (PMIC) | 3 | Active | |
| Power Management (PMIC) | 1 | Active | |