A
Analog Devices Inc./Maxim Integrated
| Series | Category | # Parts | Status | Description |
|---|---|---|---|---|
| Part | Spec A | Spec B | Spec C | Spec D | Description |
|---|---|---|---|---|---|
| Series | Category | # Parts | Status | Description |
|---|---|---|---|---|
| Part | Spec A | Spec B | Spec C | Spec D | Description |
|---|---|---|---|---|---|
| Part | Category | Description |
|---|---|---|
Analog Devices Inc./Maxim Integrated LTC1879EGN#TRUnknown | Integrated Circuits (ICs) | IC REG BUCK ADJ 1.2A 16SSOP |
Analog Devices Inc./Maxim Integrated LTC2208CUP#TRUnknown | Integrated Circuits (ICs) | IC ADC 16BIT 130MSPS 64-QFN |
Analog Devices Inc./Maxim Integrated ADP2108ACBZ-1.1-R7Obsolete | Integrated Circuits (ICs) | IC REG BUCK 1.1V 600MA 5WLCSP |
Analog Devices Inc./Maxim Integrated EV1HMC832ALP6GObsolete | Development Boards Kits Programmers | EVAL BOARD FOR HMC832ALP6GE |
Analog Devices Inc./Maxim Integrated LTC488ISWUnknown | Integrated Circuits (ICs) | IC LINE RCVR RS485 QUAD 16-SOIC |
Analog Devices Inc./Maxim Integrated LTC6946IUFD-2Obsolete | Integrated Circuits (ICs) | IC CLK/FREQ SYNTH 28QFN |
Analog Devices Inc./Maxim Integrated MAX5556ESA+TObsolete | Integrated Circuits (ICs) | IC DAC/AUDIO 16BIT 50K 8SOIC |
Analog Devices Inc./Maxim Integrated EVAL-FLTR-LD-1RZUnknown | Unclassified | EVAL BRD FOR AD800 SERIES |
Analog Devices Inc./Maxim Integrated | Development Boards Kits Programmers | BOARD EVAL FOR AD9963 |
Analog Devices Inc./Maxim Integrated LTC1296CCSW#TRUnknown | Integrated Circuits (ICs) | IC DATA ACQ SYS 12BIT 5V 20SOIC |
| Series | Category | # Parts | Status | Description |
|---|---|---|---|---|
MAX86178Ultra-Low-Power, Clinical-Grade Vital-Sign AFE | Integrated Circuits (ICs) | 2 | Active | The MAX86178 is a highly integrated, multiple vital-sign monitoring device with a complete photoplethysmogram (PPG), electrocardiogram (ECG) and biopotential (BioZ) analog front end (AFE) for wearable applications. The MAX86178 offers high performance for wellness and clinical applications with low power for long battery life.The PPG data acquisition system supports up to 6 LEDs and 4 photodiode inputs. The LEDs are programmable from two high-current, 8-bit LED drivers. The receive path has two low-noise, high-resolution readout channels that each include independent 20-bit ADCs and industry-leading ambient light cancellation (ALC) circuits, producing the highest performing integrated optical data acquisition system on the market today.The ECG channel has EMI filtering, internal lead biasing, right-leg drive, and extensive calibration voltages for built-in self-test. The ECG channel also has high-input impedance, low noise, high CMRR, programmable gain, an anti-aliasing low-pass filter, and a high-resolution ADC. It is designed to meet IEC 60601-2-47 Ambulatory ECG Systems monitoring compliance requirements.The BioZ receive channel has EMI filtering and extensive calibration features. The BioZ receive channel also has high input impedance, low noise, programmable gain, low-pass and high-pass filter options, and a high-resolution ADC. There are several modes for generating input stimulus: balanced square-wave source/sink current, sine-wave current, and both sine-wave and square-wave voltage stimuli. A wide range of stimulus magnitudes and frequencies is available.The MAX86178 has DC and AC lead-off detection, a flexible timing system, and a PLL. All three sensor channels are synchronized. The MAX86178 is available in a 7 x 7 49-bump wafer-level package (WLP) with package dimensions of 2.77mm x 2.57mm, and operates over -40°C to +85°C temperature range.ApplicationsAmbulatory Heart MonitorsImpedance Cardiography/Hemodynamic MonitorsPulse Arrival Time (PAT), Pulse Travel Time (PTT), Pulse Wave Velocity (PWV) AssessmentsPulse-Oximetry DevicesSingle- and Multi-Frequency Bioimpedance AnalysisSmart-Clothing ApplicationsWearable Vital-Sign Monitors |
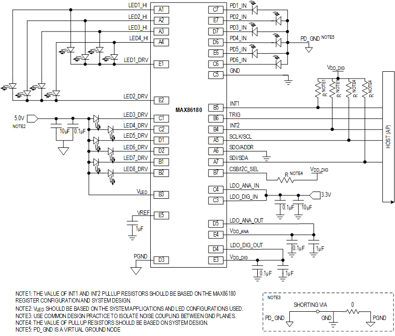
MAX86180High SNR Dual-Channel AFE for Multi-Wavelength Optical Spectroscopy | Integrated Circuits (ICs) | 2 | Active | The MAX86180 is an ultra-low-power optical data acquisition system with both transmit and receive channels. On the transmitter side, the MAX86180 has two, high-current 8-bit programmable LED drivers. The MAX86180 can drive up to 32 LEDs. On the receiver side, MAX86180 has two low-noise charge integrating front-ends such that each include independent 20-bit analog-to-digital converters (ADCs) and best-in-class ambient light cancellation (ALC) circuits, producing the highest performing integrated optical data acquisition system in the market today.Due to its low power consumption, compact size, ease and flexibility of use, the MAX86180 is ideal for a wide variety of optical sensing applications such as pulse oximetry and heart rate detection.The MAX86180 operates on a 3.3V analog supply voltage, a 3.5V to 5.5V LED driver supply voltage, and a 1.8V digital supply voltage. With two integrated LDOs, the MAX86180 can operate on a single 3.5V VLEDsupply. The device supports both I2C and SPI compatible interfaces in a fully autonomous way. The device has a large 512-word built-in FIFO. The MAX86180 is available in 7 x 5 35-bump wafer-level package (WLP) with package dimensions of 2mm x 2.63mm and operates over -40ºC to +85ºC temperature range.APPLICATIONSWearable Devices for Fitness, Wellness, and Medical ApplicationsSuitable for Wrist, Finger, Ear, and Other LocationsOptimized Performance to DetectHeart RateHeart Rate VariabilityOxygen Saturation (SpO2)Body HydrationOptical Spectroscopy |
MAX86181High SNR Quad-Channel AFE for Optical Spectroscopy with Dynamic Voltage Scaling | Integrated Circuits (ICs) | 1 | Unknown | The MAX86181 is an ultra-low power optical data acquisition system with both transmit and receive channels. On the transmitter side, the MAX86181 has two, high-current 8-bit programmable LED drivers. The MAX86181 can drive up to 24 LEDs. On the receiver side, the MAX86181 has four low-noise charge integrating front ends such that each includes independent 20-bit analog-to-digital converters (ADCs) and best-in-class ambient light cancellation (ALC) circuits, producing the highest performing integrated optical data acquisition system in the market today.Due to its low power consumption, compact size, ease and flexibility of use, the MAX86181 is ideal for a wide variety of optical sensing applications such as pulse oximetry and heart rate detection.Working with one of Analog Devices, Inc.’s dynamic voltage scaling/DVS-enabled power management integrated circuit (PMIC), the MAX86181’s DVS circuit can dynamically minimize the LED’s anode voltage for every measurement (every wavelength and LED current) ensuring optimal SNR while reducing power dissipation on the VLED_HSxrail.The MAX86181 operates on a 2.5V analog supply voltage, a 3.1V to 5.5V VLED_DRV driver supply voltage, and a 1.8V digital supply voltage. With two integrated LDOs, the MAX86181 can operate on a single 3.3V supply. The device supports both I2C and SPI compatible interfaces in a fully autonomous way. The device has a large 1024-word built-in FIFO. The MAX86181 is available in a compact 42-WLP package.ApplicationsWearable Devices for Fitness, Wellness, andMedical ApplicationsSuitable for Wrist, Finger, Ear, and Other LocationsOptimized Performance to DetectHeart RateHeart Rate VariabilityOxygen Saturation (SpO2) both Transmissive and ReflectiveBody Hydration Optical Spectroscopy |
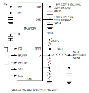
MAX8620µPMIC for Microprocessors or DSPs in Portable Equipment | Integrated Circuits (ICs) | 2 | Active | The MAX8620Y micro-power-management integrated circuit (µPMIC) powers low-voltage microprocessors or DSPs in portable devices. The µPMIC includes a high efficiency step-down DC-DC converter, two lowdropout linear regulators (LDOs), a microprocessor reset output, and power-on/off control logic. This device maintains high efficiency at light loads with a low 115µA supply current, and its miniature TDFN package makes it ideal for portable devices.The MAX8620Y's step-down DC-DC converter utilizes a proprietary 4MHz hysteretic-PWM control scheme that allows for ultra-small external components. Internal synchronous rectification improves efficiency and eliminates the external Schottky diode that is required in conventional step-down converters. The output voltage is adjustable from 0.6V to 3.3V, with guaranteed output current up to 500mA.The MAX8620Y's two LDOs offer low 45µVRMSoutput noise and a low dropout of only 200mV at 200mA. Each LDO delivers at least 300mA of continuous output current. The output voltages are pin selectable from 1.8V to 3.3V for flexibility.A microprocessor reset output (active-low RESET) monitors OUT1 and warns the system of impending power loss allowing safe shutdown. Active-low RESET asserts during power-up, power-down, shutdown, and fault conditions where VOUT1is below its regulation voltage.ApplicationsCellular HandsetsMicroprocessor and DSP Solutions including MSM™, Intel XScale™, ARM™, and OMAP™PDAsSmartphones/PDA PhonesWireless Local Area Networks (WLANs) |
MAX8620YµPMIC for Microprocessors or DSPs in Portable Equipment | Power Management (PMIC) | 1 | Unknown | The MAX8620Y micro-power-management integrated circuit (µPMIC) powers low-voltage microprocessors or DSPs in portable devices. The µPMIC includes a high efficiency step-down DC-DC converter, two lowdropout linear regulators (LDOs), a microprocessor reset output, and power-on/off control logic. This device maintains high efficiency at light loads with a low 115µA supply current, and its miniature TDFN package makes it ideal for portable devices.The MAX8620Y's step-down DC-DC converter utilizes a proprietary 4MHz hysteretic-PWM control scheme that allows for ultra-small external components. Internal synchronous rectification improves efficiency and eliminates the external Schottky diode that is required in conventional step-down converters. The output voltage is adjustable from 0.6V to 3.3V, with guaranteed output current up to 500mA.The MAX8620Y's two LDOs offer low 45µVRMSoutput noise and a low dropout of only 200mV at 200mA. Each LDO delivers at least 300mA of continuous output current. The output voltages are pin selectable from 1.8V to 3.3V for flexibility.A microprocessor reset output (active-low RESET) monitors OUT1 and warns the system of impending power loss allowing safe shutdown. Active-low RESET asserts during power-up, power-down, shutdown, and fault conditions where VOUT1is below its regulation voltage.ApplicationsCellular HandsetsMicroprocessor and DSP Solutions including MSM™, Intel XScale™, ARM™, and OMAP™PDAsSmartphones/PDA PhonesWireless Local Area Networks (WLANs) |
| Integrated Circuits (ICs) | 5 | Active | ||
| Integrated Circuits (ICs) | 2 | Active | ||
MAX8625High-Efficiency, Seamless Transition, Step-Up/Down DC-DC Converter | Evaluation Boards | 2 | NRND | The MAX8625A PWM step-up/down regulator is intended to power digital logic, hard disk drives, motors, and other loads in portable, battery-powered devices such as PDAs, cell phones, digital still cameras (DSCs), and MP3 players. The MAX8625A provides either a fixed 3.3V or adjustable output voltage (1.25V to 4V) at up to 0.8A from a 2.5V to 5.5V input. The MAX8625A utilizes a 2A peak current limit.Maxim's H-bridge topology provides a seamless transition through all operating modes without the glitches commonly seen with other devices. Four internal MOSFETs (two switches and two synchronous rectifiers) with internal compensation minimize external components. An active-low SKIP input selects a low-noise, fixed-frequency PWM mode, or a high-efficiency skip mode where the converter automatically switches to PFM mode under light loads for best light-load efficiency. The internal oscillator operates at 1MHz to allow for a small external inductor and capacitors.The MAX8625A features current-limit circuitry that shuts down the IC in the event of an output overload. In addition, soft-start circuitry reduces inrush current during startup. The IC also features True Shutdown™, which disconnects the output from the input when the IC is disabled. The MAX8625A is available in a 3mm x 3mm, 14-pin TDFN package.ApplicationsBattery-Powered Hard Disk Drive (HDD)DSCs and CamcordersMP3 Players and Cellular PhonesPDAs and Smartphones |
| Evaluation Boards | 2 | Active | ||
| Power Management (PMIC) | 4 | Active | ||