A
Analog Devices Inc./Maxim Integrated
| Series | Category | # Parts | Status | Description |
|---|---|---|---|---|
| Part | Spec A | Spec B | Spec C | Spec D | Description |
|---|---|---|---|---|---|
| Series | Category | # Parts | Status | Description |
|---|---|---|---|---|
| Part | Spec A | Spec B | Spec C | Spec D | Description |
|---|---|---|---|---|---|
| Series | Category | # Parts | Status | Description |
|---|---|---|---|---|
| Interface | 5 | Active | ||
| Evaluation Boards | 6 | Active | ||
| I/O Expanders | 4 | Active | ||
| Interface | 4 | Active | ||
| I/O Expanders | 4 | Active | ||
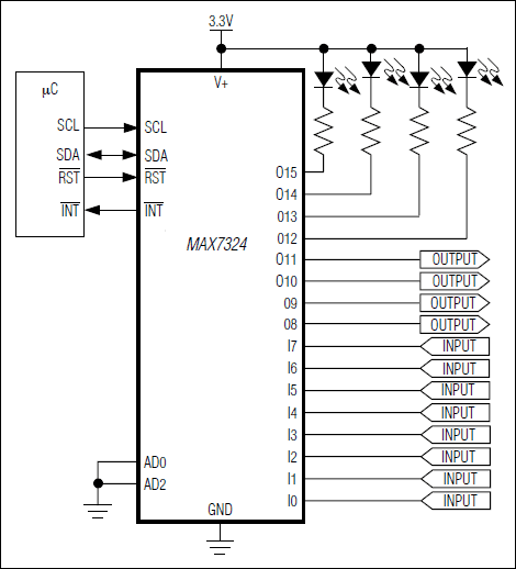
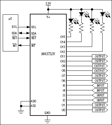
MAX7325I2C Port Expander with 8 Push-Pull and 8 Open-Drain I/Os | I/O Expanders | 6 | Active | The MAX7325 2-wire serial-interfaced peripheral features 16 I/O ports. Ports are divided into eight push-pull outputs and eight I/Os with selectable internal pullups and transition detection. Eight ports are push-pull outputs and eight I/Os may be used as a logic input or an open-drain output. Ports are overvoltage protected to +6V.All I/O ports configured as inputs are continuously monitored for state changes (transition detection). State changes are indicated by the active-low INT output. The interrupt is latched, allowing detection of transient changes. When the MAX7325 is subsequently accessed through the serial interface, any pending interrupt is cleared. The open-drain outputs are rated to sink 20mA, and are capable of driving LEDs. The active-low RST input clears the serial interface, terminating any I2C communication to or from the MAX7325.The MAX7325 uses two address inputs with four-level logic to allow 16 I2C slave addresses. The slave address also determines the power-up logic state for the I/O ports, and enables or disables internal 40kΩ pullups in groups of four ports.The MAX7325 is one device in a family of pin-compatible port expanders with a choice of input ports, open-drain I/O ports, and push-pull output ports (see Table 1 of the full data sheet).The MAX7325 is available in 24-pin QSOP and TQFN packages and is specified over the -40°C to +125°C automotive temperature range.ApplicationsAutomotiveCell PhonesNotebooksSAN/NASSatellite RadioServers |
| I/O Expanders | 4 | Active | ||
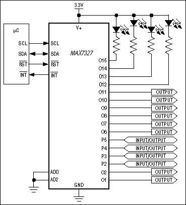
MAX7327I²C Port Expander with 12 Push-Pull Outputs and 4 Open-Drain I/Os | Integrated Circuits (ICs) | 2 | Active | The MAX7327, a 2-wire serial-interfaced peripheral, features 12 push-pull outputs and four configurable open-drain I/O ports with selectable internal pullups and transition detection. Ports are overvoltage protected to +6V, independent of supply voltage.The four I/O ports configured as inputs are continuously monitored for state changes (transition detection). State changes are indicated by the open-drain, +6V-tolerant active-low INT output. The interrupt is latched, detecting transient changes. When the MAX7327 is subsequently accessed through the serial interface, any pending interrupt is cleared. The 12 push-pull and the four open-drain outputs are rated to sink 20mA, and are capable of driving LEDs. The active-low RST input clears the serial interface, terminating any I²C communication to or from the MAX7327.The MAX7327 uses two address inputs with four-level logic to allow 16 I²C slave addresses. The slave address also determines the power-up logic state for the I/O ports, and enables or disables internal 40kΩ pullups in groups of two ports.The MAX7327 is one device in a family of pin-compatible port expanders with a choice of input ports, open-drain I/O ports, and push-pull output ports (see Table 1 in the full data sheet).The MAX7327 is available in the 24-pin QSOP and TQFN packages, and is specified over the -40°C to +125°C automotive temperature range.ApplicationsCell PhonesNotebooksSAN/NASSatellite RadioServers |
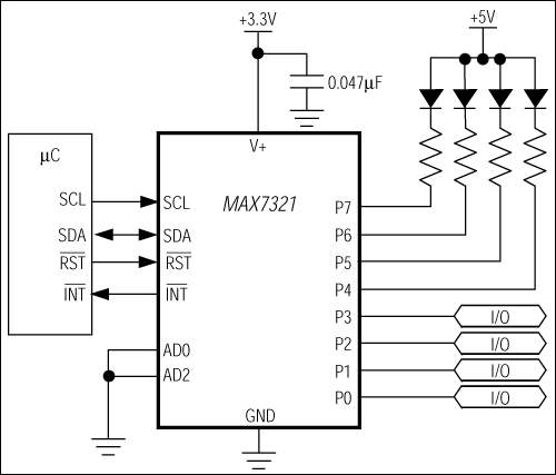
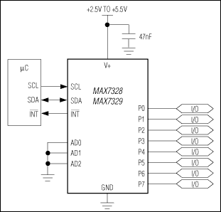
MAX7328I²C Port Expanders with Eight I/O Ports | I/O Expanders | 3 | Active | The MAX7328/MAX7329 are 2-wire serial-interfaced peripherals with eight I/O ports. Any port can be used as a logic input or an open-drain output.All input ports are continuously monitored for state changes (transition detection). Transitions are alerted through the open-drain, 5.5V-tolerant active-low INT output.The MAX7328 and MAX7329 versions differ only by their slave ID address ranges. The MAX7328 has a slave ID range of 0100xxx (0x20 to 0x27). The MAX7329 has a slave ID range of 0111xxx (0x38 to 0x3F).For a similar part with overvoltage-protected I/Os and a bus active-low RST input that clears the I²C serial interface, refer to the MAX7321 data sheet. The MAX7328/MAX7329 are members of a family of pin-compatible port expanders with a choice of input ports, open-drain I/O ports, and push-pull output ports (see theSelector Guidein the full data sheet).ApplicationsIndustrialNotebooksRAIDServers |
| I/O Expanders | 3 | Active | ||
| Part | Category | Description |
|---|---|---|
Analog Devices Inc./Maxim Integrated LTC1879EGN#TRUnknown | Integrated Circuits (ICs) | IC REG BUCK ADJ 1.2A 16SSOP |
Analog Devices Inc./Maxim Integrated LTC2208CUP#TRUnknown | Integrated Circuits (ICs) | IC ADC 16BIT 130MSPS 64-QFN |
Analog Devices Inc./Maxim Integrated ADP2108ACBZ-1.1-R7Obsolete | Integrated Circuits (ICs) | IC REG BUCK 1.1V 600MA 5WLCSP |
Analog Devices Inc./Maxim Integrated EV1HMC832ALP6GObsolete | Development Boards Kits Programmers | EVAL BOARD FOR HMC832ALP6GE |
Analog Devices Inc./Maxim Integrated LTC488ISWUnknown | Integrated Circuits (ICs) | IC LINE RCVR RS485 QUAD 16-SOIC |
Analog Devices Inc./Maxim Integrated LTC6946IUFD-2Obsolete | Integrated Circuits (ICs) | IC CLK/FREQ SYNTH 28QFN |
Analog Devices Inc./Maxim Integrated MAX5556ESA+TObsolete | Integrated Circuits (ICs) | IC DAC/AUDIO 16BIT 50K 8SOIC |
Analog Devices Inc./Maxim Integrated EVAL-FLTR-LD-1RZUnknown | Unclassified | EVAL BRD FOR AD800 SERIES |
Analog Devices Inc./Maxim Integrated | Development Boards Kits Programmers | BOARD EVAL FOR AD9963 |
Analog Devices Inc./Maxim Integrated LTC1296CCSW#TRUnknown | Integrated Circuits (ICs) | IC DATA ACQ SYS 12BIT 5V 20SOIC |