MAX706R+3V Voltage Monitoring, Low-Cost, µP Supervisory Circuits | Supervisors | 2 | Active | The MAX706P/R/S/T, MAX706AP/AR/AS/AT, and MAX708R/S/T microprocessor (µP) supervisory circuits reduce the complexity and number of components required to monitor +3V power-supply levels in +3V to +5V µP systems. These devices significantly improve system reliability and accuracy compared to separate ICs or discrete components.The MAX706P/R/S/T and MAX706AP/AR/AS/AT supervisory circuits provide the following four functions:1) A reset output during power-up, power-down, and brownout conditions.2) An independent watchdog output that goes low if the watchdog input has not been toggled within 1.6s.3) A 1.25V threshold detector for power-fail warning, low-battery detection, or for monitoring a power supply other than the main supply.4) An active-low, manual-reset input.The only difference between the MAX706R/AR, MAX706S/AS, and MAX706T/AT is the reset-threshold voltage levels, which are 2.63V, 2.93V, and 3.08V, respectively. All have active-low reset output signals. The MAX706P/AP are identical to the MAX706R/AR, except the reset output signal is active-high. The watchdog timer function for the MAX706AP/AR/AS/AT disables when the WDI input is left open or connected to a high-impedance state of a low-leakage tri-state output.The MAX708R/S/T provide the same functions as the MAX706R/S/T and MAX706AR/AS/AT except they do not have a watchdog timer. Instead, they provide both active-low RESET and RESET outputs. As with the MAX706, devices with R, S, and T suffixes have reset thresholds of 2.63V, 2.93V, and 3.08V, respectively.These devices are available in 8-pin SO, DIP, and µMAX® packages and are fully specified over the operating temperature range.ApplicationsBattery-Powered EquipmentComputersControllersCritical µP Power MonitoringIntelligent InstrumentsPortable Instruments |
MAX706T+3V Voltage Monitoring, Low-Cost, µP Supervisory Circuits | Supervisors | 2 | Active | The MAX706P/R/S/T, MAX706AP/AR/AS/AT, and MAX708R/S/T microprocessor (µP) supervisory circuits reduce the complexity and number of components required to monitor +3V power-supply levels in +3V to +5V µP systems. These devices significantly improve system reliability and accuracy compared to separate ICs or discrete components.The MAX706P/R/S/T and MAX706AP/AR/AS/AT supervisory circuits provide the following four functions:1) A reset output during power-up, power-down, and brownout conditions.2) An independent watchdog output that goes low if the watchdog input has not been toggled within 1.6s.3) A 1.25V threshold detector for power-fail warning, low-battery detection, or for monitoring a power supply other than the main supply.4) An active-low, manual-reset input.The only difference between the MAX706R/AR, MAX706S/AS, and MAX706T/AT is the reset-threshold voltage levels, which are 2.63V, 2.93V, and 3.08V, respectively. All have active-low reset output signals. The MAX706P/AP are identical to the MAX706R/AR, except the reset output signal is active-high. The watchdog timer function for the MAX706AP/AR/AS/AT disables when the WDI input is left open or connected to a high-impedance state of a low-leakage tri-state output.The MAX708R/S/T provide the same functions as the MAX706R/S/T and MAX706AR/AS/AT except they do not have a watchdog timer. Instead, they provide both active-low RESET and RESET outputs. As with the MAX706, devices with R, S, and T suffixes have reset thresholds of 2.63V, 2.93V, and 3.08V, respectively.These devices are available in 8-pin SO, DIP, and µMAX® packages and are fully specified over the operating temperature range.ApplicationsBattery-Powered EquipmentComputersControllersCritical µP Power MonitoringIntelligent InstrumentsPortable Instruments |
MAX707Low-Cost, µP Supervisory Circuits | Integrated Circuits (ICs) | 17 | Active | The MAX705–MAX708/MAX813L microprocessor (µP) supervisory circuits reduce the complexity and number of components required to monitor power-supply and battery functions in µP systems. These devices significantly improve system reliability and accuracy compared to separate ICs or discrete components.The MAX705/MAX706/MAX813L provide four functions:A reset output during power-up, power-down, and brownout conditions.An independent watchdog output that goes low if the watchdog input has not been toggled within 1.6 seconds.A 1.25V threshold detector for power-fail warning, low-battery detection, or for monitoring a power supply other than +5V.An active-low manual-reset input.The MAX707/MAX708 are the same as the MAX705/MAX706, except an active-high reset is substituted for the watchdog timer. The MAX813L is the same as the MAX705, except RESET is provided instead of active-low RESET.Two supply-voltage monitor levels are available: The MAX705/MAX707/MAX813L generate a reset pulse when the supply voltage drops below 4.65V, while the MAX706/MAX708 generate a reset pulse below 4.40V. All four parts are available in 8-pin DIP, SO and µMAX®packages.ApplicationsComputersControllersCritical µP Power MonitoringIntelligent Instruments |
MAX708+3V Voltage Monitoring, Low-Cost, µP Supervisory Circuits | Power Management (PMIC) | 61 | Active | The MAX706P/R/S/T, MAX706AP/AR/AS/AT, and MAX708R/S/T microprocessor (µP) supervisory circuits reduce the complexity and number of components required to monitor +3V power-supply levels in +3V to +5V µP systems. These devices significantly improve system reliability and accuracy compared to separate ICs or discrete components.The MAX706P/R/S/T and MAX706AP/AR/AS/AT supervisory circuits provide the following four functions:1) A reset output during power-up, power-down, and brownout conditions.2) An independent watchdog output that goes low if the watchdog input has not been toggled within 1.6s.3) A 1.25V threshold detector for power-fail warning, low-battery detection, or for monitoring a power supply other than the main supply.4) An active-low, manual-reset input.The only difference between the MAX706R/AR, MAX706S/AS, and MAX706T/AT is the reset-threshold voltage levels, which are 2.63V, 2.93V, and 3.08V, respectively. All have active-low reset output signals. The MAX706P/AP are identical to the MAX706R/AR, except the reset output signal is active-high. The watchdog timer function for the MAX706AP/AR/AS/AT disables when the WDI input is left open or connected to a high-impedance state of a low-leakage tri-state output.The MAX708R/S/T provide the same functions as the MAX706R/S/T and MAX706AR/AS/AT except they do not have a watchdog timer. Instead, they provide both active-low RESET and RESET outputs. As with the MAX706, devices with R, S, and T suffixes have reset thresholds of 2.63V, 2.93V, and 3.08V, respectively.These devices are available in 8-pin SO, DIP, and µMAX® packages and are fully specified over the operating temperature range.ApplicationsBattery-Powered EquipmentComputersControllersCritical µP Power MonitoringIntelligent InstrumentsPortable Instruments |
MAX708S+3V Voltage Monitoring, Low-Cost, µP Supervisory Circuits | Supervisors | 1 | Active | The MAX706P/R/S/T, MAX706AP/AR/AS/AT, and MAX708R/S/T microprocessor (µP) supervisory circuits reduce the complexity and number of components required to monitor +3V power-supply levels in +3V to +5V µP systems. These devices significantly improve system reliability and accuracy compared to separate ICs or discrete components.The MAX706P/R/S/T and MAX706AP/AR/AS/AT supervisory circuits provide the following four functions:1) A reset output during power-up, power-down, and brownout conditions.2) An independent watchdog output that goes low if the watchdog input has not been toggled within 1.6s.3) A 1.25V threshold detector for power-fail warning, low-battery detection, or for monitoring a power supply other than the main supply.4) An active-low, manual-reset input.The only difference between the MAX706R/AR, MAX706S/AS, and MAX706T/AT is the reset-threshold voltage levels, which are 2.63V, 2.93V, and 3.08V, respectively. All have active-low reset output signals. The MAX706P/AP are identical to the MAX706R/AR, except the reset output signal is active-high. The watchdog timer function for the MAX706AP/AR/AS/AT disables when the WDI input is left open or connected to a high-impedance state of a low-leakage tri-state output.The MAX708R/S/T provide the same functions as the MAX706R/S/T and MAX706AR/AS/AT except they do not have a watchdog timer. Instead, they provide both active-low RESET and RESET outputs. As with the MAX706, devices with R, S, and T suffixes have reset thresholds of 2.63V, 2.93V, and 3.08V, respectively.These devices are available in 8-pin SO, DIP, and µMAX® packages and are fully specified over the operating temperature range.ApplicationsBattery-Powered EquipmentComputersControllersCritical µP Power MonitoringIntelligent InstrumentsPortable Instruments |
| Integrated Circuits (ICs) | 47 | Active | |
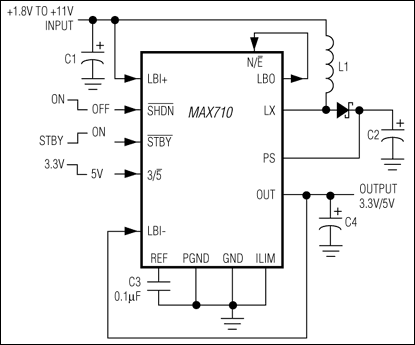
MAX7103.3V/5V or Adjustable, Step-Up Step-Down DC-DC Converters | Data Acquisition | 8 | Active | The MAX710/MAX711 integrate a step-up DC-DC converter with a linear regulator to provide step-up/down voltage conversion. They are optimized for battery applications where the input varies above and below the regulated output voltage. They have an input range from +1.8V to +11V. Typical efficiency when boosting battery inputs is 85%.The MAX710/MAX711 can be configured for minimum noise or optimum efficiency. Shutdown control turns off the part completely, disconnecting the input from the output (ISHDN= 0.2µA). Standby control turns off only the step-up converter and leaves the low-power linear regulator active (IQ= 7µA).The MAX710 has a preset 3.3V or 5V output voltage. The MAX711 has an adjustable output that can be set from +2.7V to +5.5V with two resistors. Both devices come in 16-pin narrow SO packages.Applications2- to 4-Cell AA Alkaline Handheld Equipment2-, 3-, and 4-Cell Battery-Powered Equipment3.3V and Other Low-Voltage SystemsBattery-Powered Devices with AC Input AdaptersDigital Still CamerasSingle-Cell, Lithium-Powered Portable Devices |
| Integrated Circuits (ICs) | 3 | Unknown | |
MAX7113.3V/5V or Adjustable, Step-Up Step-Down DC-DC Converters | Voltage Regulators - DC DC Switching Regulators | 3 | Active | The MAX710/MAX711 integrate a step-up DC-DC converter with a linear regulator to provide step-up/down voltage conversion. They are optimized for battery applications where the input varies above and below the regulated output voltage. They have an input range from +1.8V to +11V. Typical efficiency when boosting battery inputs is 85%.The MAX710/MAX711 can be configured for minimum noise or optimum efficiency. Shutdown control turns off the part completely, disconnecting the input from the output (ISHDN= 0.2µA). Standby control turns off only the step-up converter and leaves the low-power linear regulator active (IQ= 7µA).The MAX710 has a preset 3.3V or 5V output voltage. The MAX711 has an adjustable output that can be set from +2.7V to +5.5V with two resistors. Both devices come in 16-pin narrow SO packages.Applications2- to 4-Cell AA Alkaline Handheld Equipment2-, 3-, and 4-Cell Battery-Powered Equipment3.3V and Other Low-Voltage SystemsBattery-Powered Devices with AC Input AdaptersDigital Still CamerasSingle-Cell, Lithium-Powered Portable Devices |
| Integrated Circuits (ICs) | 9 | Active | |