A
Analog Devices Inc./Maxim Integrated
| Series | Category | # Parts | Status | Description |
|---|---|---|---|---|
| Part | Spec A | Spec B | Spec C | Spec D | Description |
|---|---|---|---|---|---|
| Series | Category | # Parts | Status | Description |
|---|---|---|---|---|
| Part | Spec A | Spec B | Spec C | Spec D | Description |
|---|---|---|---|---|---|
| Series | Category | # Parts | Status | Description |
|---|---|---|---|---|
| Power Management (PMIC) | 3 | Active | ||
| Power Management (PMIC) | 19 | Active | ||
| Integrated Circuits (ICs) | 16 | Active | ||
| Integrated Circuits (ICs) | 16 | Active | ||
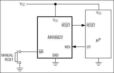
MAX6824Low-Voltage SOT23 µP Supervisors with Manual Reset and Watchdog Timer | Integrated Circuits (ICs) | 19 | Active | The MAX6821—MAX6825 are low-voltage microprocessor (µP) supervisory circuits that combine voltage monitoring, watchdog timer, and manual reset input functions in a 5-pin SOT23 package. Microprocessor supervisory circuits significantly improve system reliability and accuracy compared to separate ICs or discrete components. These devices assert a reset signal whenever the monitored voltage drops below its preset threshold, keeping it asserted for a minimum timeout period after VCCrises above the threshold. In addition, a watchdog timer monitors against code execution errors. A debounced manual reset is also available. The MAX6821—MAX6825 monitor voltages from +1.8V to +5.0V. These outputs are guaranteed to be in the correct state for VCCdown to +1.0V.Nine preprogrammed reset threshold voltages are available (see theThreshold Suffix Guide). The MAX6821, MAX6822, and MAX6823 all have a manual reset input and a watchdog timer. The MAX6821 has push-pull RESET, the MAX6822 has open-drain active-low RESET, and the MAX6823 has push-pull active-low RESET. The MAX6824 has a watchdog timer and both push-pull active-low RESET and push-pull RESET. The MAX6825 has a manual reset input and both push-pull active-low RESET and push-pull RESET. TheSelector Guideexplains the functions offered in this series of parts.ApplicationsComputers and ControllersCritical µP MonitoringEmbedded ControllersIntelligent InstrumentsPortable Battery-Powered EquipmentSet-Top Boxes |
MAX6825Low-Voltage SOT23 µP Supervisors with Manual Reset and Watchdog Timer | Integrated Circuits (ICs) | 15 | Active | The MAX6821—MAX6825 are low-voltage microprocessor (µP) supervisory circuits that combine voltage monitoring, watchdog timer, and manual reset input functions in a 5-pin SOT23 package. Microprocessor supervisory circuits significantly improve system reliability and accuracy compared to separate ICs or discrete components. These devices assert a reset signal whenever the monitored voltage drops below its preset threshold, keeping it asserted for a minimum timeout period after VCCrises above the threshold. In addition, a watchdog timer monitors against code execution errors. A debounced manual reset is also available. The MAX6821—MAX6825 monitor voltages from +1.8V to +5.0V. These outputs are guaranteed to be in the correct state for VCCdown to +1.0V.Nine preprogrammed reset threshold voltages are available (see theThreshold Suffix Guide). The MAX6821, MAX6822, and MAX6823 all have a manual reset input and a watchdog timer. The MAX6821 has push-pull RESET, the MAX6822 has open-drain active-low RESET, and the MAX6823 has push-pull active-low RESET. The MAX6824 has a watchdog timer and both push-pull active-low RESET and push-pull RESET. The MAX6825 has a manual reset input and both push-pull active-low RESET and push-pull RESET. TheSelector Guideexplains the functions offered in this series of parts.ApplicationsComputers and ControllersCritical µP MonitoringEmbedded ControllersIntelligent InstrumentsPortable Battery-Powered EquipmentSet-Top Boxes |
| Power Management (PMIC) | 16 | Active | ||
| Power Management (PMIC) | 14 | Active | ||
| PMIC | 16 | Active | ||
| PMIC | 30 | Active | ||
| Part | Category | Description |
|---|---|---|
Analog Devices Inc./Maxim Integrated LTC1879EGN#TRUnknown | Integrated Circuits (ICs) | IC REG BUCK ADJ 1.2A 16SSOP |
Analog Devices Inc./Maxim Integrated LTC2208CUP#TRUnknown | Integrated Circuits (ICs) | IC ADC 16BIT 130MSPS 64-QFN |
Analog Devices Inc./Maxim Integrated ADP2108ACBZ-1.1-R7Obsolete | Integrated Circuits (ICs) | IC REG BUCK 1.1V 600MA 5WLCSP |
Analog Devices Inc./Maxim Integrated EV1HMC832ALP6GObsolete | Development Boards Kits Programmers | EVAL BOARD FOR HMC832ALP6GE |
Analog Devices Inc./Maxim Integrated LTC488ISWUnknown | Integrated Circuits (ICs) | IC LINE RCVR RS485 QUAD 16-SOIC |
Analog Devices Inc./Maxim Integrated LTC6946IUFD-2Obsolete | Integrated Circuits (ICs) | IC CLK/FREQ SYNTH 28QFN |
Analog Devices Inc./Maxim Integrated MAX5556ESA+TObsolete | Integrated Circuits (ICs) | IC DAC/AUDIO 16BIT 50K 8SOIC |
Analog Devices Inc./Maxim Integrated EVAL-FLTR-LD-1RZUnknown | Unclassified | EVAL BRD FOR AD800 SERIES |
Analog Devices Inc./Maxim Integrated | Development Boards Kits Programmers | BOARD EVAL FOR AD9963 |
Analog Devices Inc./Maxim Integrated LTC1296CCSW#TRUnknown | Integrated Circuits (ICs) | IC DATA ACQ SYS 12BIT 5V 20SOIC |