| Power Management (PMIC) | 5 | Active | |
| Power Management (PMIC) | 2 | Active | |
| Analog and Digital Output | 4 | Active | |
| Temperature Sensors | 1 | Active | |
| Temperature Sensors | 1 | Active | |
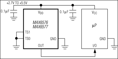
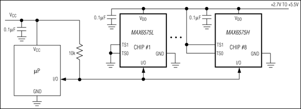
MAX6577SOT Temperature Sensors with Period/Frequency Output | Temperature Sensors | 1 | Active | The MAX6576/MAX6577 are low-cost, low-current temperature sensors with a single-wire output. The MAX6576 converts the ambient temperature into a square wave with a period proportional to absolute temperature (°K). The MAX6577 converts the ambient temperature into a square wave with a frequency proportional to absolute temperature. The MAX6576 offers accuracy of ±3°C at +25°C, ±4.5°C at +85°C, and ±5°C at +125°C. The MAX6577 offers accuracy of ±3°C at +25°C, ±3.5°C at +85°C, and ±4.5°C at +125°C.Both devices feature a single-wire output that minimizes the number of pins necessary to interface with a microprocessor. The period/frequency range of the output square wave can be selected by hard-wiring the two time-select pins (TS0, TS1) to either VDDor GND. The MAX6576/MAX6577 are available in space-saving 6-pin SOT23 packages.ApplicationsBattery PacksCell PhonesCritical µP and µC Temperature MonitoringHard Drives/Tape DrivesMedical EquipmentNetworking and Telecom EquipmentPortable Battery-Powered Equipment |
| Analog and Digital Output | 4 | Active | |
| Evaluation Boards | 8 | Active | |
| Thermostats - Solid State | 2 | Obsolete | |
MAX660CMOS Monolithic Voltage Converter | Evaluation Boards | 18 | Active | The MAX660 monolithic, charge-pump voltage inverter converts a +1.5V to +5.5V input to a corresponding-1.5V to -5.5V output. Using only two low-costcapacitors, the charge pump's 100mA output replaces switching regulators, eliminating inductors and their associated cost, size, and EMI. Greater than 90% efficiency over most of its load-current range combined with a typical operating current of only 120µA provides ideal performance for both battery-powered and board-level voltage conversion applications. The MAX660 can also double the output voltage of an input power supply or battery, providing +9.35V at 100mA from a +5V input.A frequency control (FC) pin selects either 10kHz typ or 80kHz typ (40kHz min) operation to optimize capacitor size and quiescent current. The oscillator frequency can also be adjusted with an external capacitor ordriven with an external clock. The MAX660 is a pin-compatible, high-current upgrade of the ICL7660.The MAX660 is available in both 8-pin DIP and small-outline packages in commercial, extended, and military temperature ranges.For 50mA applications, consider the MAX860/MAX861 pin-compatible devices (also available in ultra-small µMAX packages).ApplicationsHandheld Instruments (PDAs, Palmtops)Interface Power SuppliesLaptop ComputersMedical InstrumentsOperational Amplifier Power Supplies |