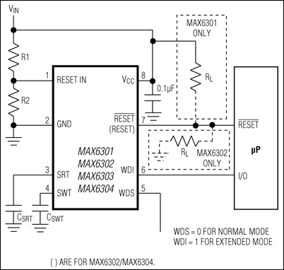
MAX6303+5V, Low-Power, µP Supervisory Circuits with Adjustable Reset/Watchdog | Supervisors | 11 | Active | The MAX6301–MAX6304 low-power microprocessor (µP) supervisory circuits provide maximum adjustability for reset and watchdog functions. The reset threshold can be adjusted to any voltage above 1.22V, using external resistors. In addition, the reset and watchdog timeout periods are adjustable using external capacitors. A watchdog select pin extends the watchdog timeout period to 500x. The reset function features immunity to power-supply transients.These four devices differ only in the structure of their reset outputs (see theSelector Guidein the full data sheet). The MAX6301–MAX6304 are available in the space-saving 8-pin µMAX® package, as well as 8-pin PDIP and SO packages.ApplicationsBattery-Powered Computers/ControllersComputers: Desktop, Workstation, ServerCritical µP MonitoringEmbedded ControllersIntelligent InstrumentsMedical EquipmentPortable EquipmentSet-Top Boxes |
| Integrated Circuits (ICs) | 12 | Active | |
MAX63055-Pin, Multiple-Input, Programmable Reset ICs | Power Management (PMIC) | 8 | Active | The MAX6305–MAX6313 CMOS microprocessor (µP) supervisory circuits are designed to monitor more than one power supply. Ideal for monitoring both 5V and 3.3V in personal computer systems, these devices assert a system reset if any of the monitored supplies falls outside the programmed threshold. Low supply current (15µA) and a small package suit them for portable applications. The MAX6305–MAX6313 are specifically designed to ignore fast transients on any monitored supply.These devices are available in a SOT23-5 package, have factory-programmed reset thresholds from 2.5V to 5.0V (in 100mV increments), and feature four power-on reset timeout periods. Ten standard versions are available. Contact the factory for availability of non standard versions.ApplicationsComputers: Desktop, Workstation, ServerControllersEmbedded Control SystemsIntelligent InstrumentsMultivoltage Systems: 3V/5V, 5V/12V, 5V/24VPortable Battery-Powered EquipmentPortable Computing |
| Power Management (PMIC) | 33 | Active | |
MAX63075-Pin, Multiple-Input, Programmable Reset ICs | Integrated Circuits (ICs) | 31 | Active | The MAX6305–MAX6313 CMOS microprocessor (µP) supervisory circuits are designed to monitor more than one power supply. Ideal for monitoring both 5V and 3.3V in personal computer systems, these devices assert a system reset if any of the monitored supplies falls outside the programmed threshold. Low supply current (15µA) and a small package suit them for portable applications. The MAX6305–MAX6313 are specifically designed to ignore fast transients on any monitored supply.These devices are available in a SOT23-5 package, have factory-programmed reset thresholds from 2.5V to 5.0V (in 100mV increments), and feature four power-on reset timeout periods. Ten standard versions are available. Contact the factory for availability of non standard versions.ApplicationsComputers: Desktop, Workstation, ServerControllersEmbedded Control SystemsIntelligent InstrumentsMultivoltage Systems: 3V/5V, 5V/12V, 5V/24VPortable Battery-Powered EquipmentPortable Computing |
MAX63085-Pin, Multiple-Input, Programmable Reset ICs | Power Management (PMIC) | 5 | Active | The MAX6305–MAX6313 CMOS microprocessor (µP) supervisory circuits are designed to monitor more than one power supply. Ideal for monitoring both 5V and 3.3V in personal computer systems, these devices assert a system reset if any of the monitored supplies falls outside the programmed threshold. Low supply current (15µA) and a small package suit them for portable applications. The MAX6305–MAX6313 are specifically designed to ignore fast transients on any monitored supply.These devices are available in a SOT23-5 package, have factory-programmed reset thresholds from 2.5V to 5.0V (in 100mV increments), and feature four power-on reset timeout periods. Ten standard versions are available. Contact the factory for availability of non standard versions.ApplicationsComputers: Desktop, Workstation, ServerControllersEmbedded Control SystemsIntelligent InstrumentsMultivoltage Systems: 3V/5V, 5V/12V, 5V/24VPortable Battery-Powered EquipmentPortable Computing |
| Supervisors | 22 | Active | |
| Power Management (PMIC) | 10 | Active | |
| Integrated Circuits (ICs) | 17 | Obsolete | |
| Integrated Circuits (ICs) | 1 | Obsolete | |