A
Analog Devices Inc./Maxim Integrated
| Series | Category | # Parts | Status | Description |
|---|---|---|---|---|
| Part | Spec A | Spec B | Spec C | Spec D | Description |
|---|---|---|---|---|---|
| Series | Category | # Parts | Status | Description |
|---|---|---|---|---|
| Part | Spec A | Spec B | Spec C | Spec D | Description |
|---|---|---|---|---|---|
| Part | Category | Description |
|---|---|---|
Analog Devices Inc./Maxim Integrated LTC1879EGN#TRUnknown | Integrated Circuits (ICs) | IC REG BUCK ADJ 1.2A 16SSOP |
Analog Devices Inc./Maxim Integrated LTC2208CUP#TRUnknown | Integrated Circuits (ICs) | IC ADC 16BIT 130MSPS 64-QFN |
Analog Devices Inc./Maxim Integrated ADP2108ACBZ-1.1-R7Obsolete | Integrated Circuits (ICs) | IC REG BUCK 1.1V 600MA 5WLCSP |
Analog Devices Inc./Maxim Integrated EV1HMC832ALP6GObsolete | Development Boards Kits Programmers | EVAL BOARD FOR HMC832ALP6GE |
Analog Devices Inc./Maxim Integrated LTC488ISWUnknown | Integrated Circuits (ICs) | IC LINE RCVR RS485 QUAD 16-SOIC |
Analog Devices Inc./Maxim Integrated LTC6946IUFD-2Obsolete | Integrated Circuits (ICs) | IC CLK/FREQ SYNTH 28QFN |
Analog Devices Inc./Maxim Integrated MAX5556ESA+TObsolete | Integrated Circuits (ICs) | IC DAC/AUDIO 16BIT 50K 8SOIC |
Analog Devices Inc./Maxim Integrated EVAL-FLTR-LD-1RZUnknown | Unclassified | EVAL BRD FOR AD800 SERIES |
Analog Devices Inc./Maxim Integrated | Development Boards Kits Programmers | BOARD EVAL FOR AD9963 |
Analog Devices Inc./Maxim Integrated LTC1296CCSW#TRUnknown | Integrated Circuits (ICs) | IC DATA ACQ SYS 12BIT 5V 20SOIC |
| Series | Category | # Parts | Status | Description |
|---|---|---|---|---|
MAX5974DActive-Clamped, Spread-Spectrum, Current-Mode PWM Controllers | DC DC Switching Controllers | 1 | Active | The MAX5974_ provide control for wide-input-voltage, active-clamped, current-mode PWM, forward converters in Power-over-Ethernet (PoE) powered device (PD) applications. The MAX5974A/MAX5974C are well-suited for universal or telecom input range, while the MAX5974B/MAX5974D also accommodate low input voltage down to 10.5V.The devices include several features to enhance supply efficiency. The AUX driver recycles magnetizing current instead of wasting it in a dissipative clamp circuit. Programmable dead time between the AUX and main driver allows for zero-voltage switching (ZVS). Under light-load conditions, the devices reduce the switching frequency (frequency foldback) to reduce switching losses.The MAX5974A/MAX5974B feature unique circuitry to achieve output regulation without using an optocoupler, while the MAX5974C/MAX5974D utilize the traditional optocoupler feedback method. An internal error amplifier with a 1% reference is very useful in nonisolated design, eliminating the need for an external shunt regulator.The devices feature a unique feed-forward maximum duty-cycle clamp that makes the maximum clamp voltage during transient conditions independent of the line voltage, allowing the use of a power MOSFET with lower breakdown voltage. The programmable frequency dithering feature provides low-EMI, spread-spectrum operation.The MAX5974_ are available in 16-pin TQFN-EP packages and are rated for operation over the -40°C to +85°C and -40°C to +125°C temperature ranges.ApplicationsActive-Clamped Forward DC-DC ConvertersHigh-Power PD (Beyond the 802.3af/at Standard)IP PhonesPoE IEEE® 802.3af/at Powered DevicesSecurity CamerasWireless Access Nodes |
| Integrated Circuits (ICs) | 1 | Obsolete | ||
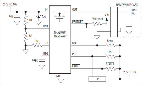
MAX59762.7V to 18V, 7A, Hot-Swap Solutions | Evaluation and Demonstration Boards and Kits | 5 | Active | The MAX5976A/MAX5976B are integrated solutions for hot-swap applications requiring the safe insertion and removal of circuit line cards from a live backplane. The devices integrate a hot-swap controller, 24mΩ power MOSFET, and electronic circuit-breaker protection in a single package. The ICs are designed for protection of 2.7V to 18V supply voltages.The devices provide inrush current control and short-circuit detection during startup. During normal operation, the devices provide circuit-breaker protection against overload and short-circuit conditions. The circuit-breaker function disconnects the power to the load if the load current exceeds the circuit-breaker limit. The devices are factory-calibrated to deliver accurate overcurrent protection with ±10% accuracy. During a fault condition, the MAX5976A enters an autoretry mode while the MAX5976B latches off. Both versions feature a resistor-adjustable variable speed circuit-breaker threshold and overtemperature protection. Additional features include power-good and fault indicator outputs.The ICs are available in a 16-pin, 5mm x 5mm, TQFN-EP package and fully specified over the -40°C to +85°C operating temperature range.ApplicationsDisk Drive PowerIndustrialRAID SystemsServer I/O CardsStorage Bridge Bay |
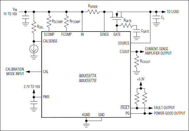
MAX59771V to 16V, Single-Channel, Hot-Swap Controllers with Precision Current-Sensing Output | Hot Swap Controllers | 3 | Active | The MAX5977A/MAX5977B hot-swap controllers provide complete protection for systems with a 1V to 16V single-supply voltage.During the initial insertion, the hot-swap controllers limit the inrush current from damaging the board or from shorting out the backplane. When the input voltage is above the undervoltage threshold and below the overvoltage threshold, a 5µA current source powered from the internal 5V charge pump drives the gate of an external n-channel MOSFET providing a slow turn-on response. An internal current-sense amplifier in the IC monitors the current across an external shunt resistor providing current sensing for wide input-sense voltage range. The devices provide two levels of overcurrent circuit-breaker protections: a fast-trip threshold for a fast turn-off and a lower slow-trip threshold for a delayed turn-off.Exceeding either of the overcurrent circuit-breaker thresholds will force the device into fault mode where the external n-channel MOSFET is disabled. The MAX5977 is available in two versions which provide a latched off (MAX5977A) or autoretry (MAX5977B) output when the device is in fault mode.A calibration mode allows further calibration of the integrated transconductance amplifier for production testing of the final design. The devices are offered in a 20-pin, 4mm x 4mm, TQFN-EP package and are fully specified from -40°C to +85°C.ApplicationsGeneral Hot-SwapNetwork Switches and RoutersServersStorage Systems |
MAX5977B1V to 16V, Single-Channel, Hot-Swap Controllers with Precision Current-Sensing Output | Hot Swap Controllers | 1 | Unknown | The MAX5977A/MAX5977B hot-swap controllers provide complete protection for systems with a 1V to 16V single-supply voltage.During the initial insertion, the hot-swap controllers limit the inrush current from damaging the board or from shorting out the backplane. When the input voltage is above the undervoltage threshold and below the overvoltage threshold, a 5µA current source powered from the internal 5V charge pump drives the gate of an external n-channel MOSFET providing a slow turn-on response. An internal current-sense amplifier in the IC monitors the current across an external shunt resistor providing current sensing for wide input-sense voltage range. The devices provide two levels of overcurrent circuit-breaker protections: a fast-trip threshold for a fast turn-off and a lower slow-trip threshold for a delayed turn-off.Exceeding either of the overcurrent circuit-breaker thresholds will force the device into fault mode where the external n-channel MOSFET is disabled. The MAX5977 is available in two versions which provide a latched off (MAX5977A) or autoretry (MAX5977B) output when the device is in fault mode.A calibration mode allows further calibration of the integrated transconductance amplifier for production testing of the final design. The devices are offered in a 20-pin, 4mm x 4mm, TQFN-EP package and are fully specified from -40°C to +85°C.ApplicationsGeneral Hot-SwapNetwork Switches and RoutersServersStorage Systems |
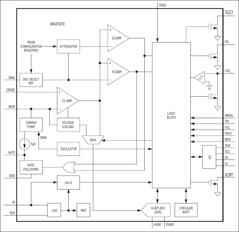
MAX59780 to 16V, Hot-Swap Controller with 10-Bit Current, Voltage Monitor, and 4 LED Drivers | Power Management (PMIC) | 2 | Active | The MAX5978 hot-swap controller provides complete protection for systems with a supply voltage from 0 to 16V. The device includes four programmable LED outputs.The IC provides two programmable levels of overcurrent circuit-breaker protection: a fast-trip threshold for a fast turn-off, and a lower slow-trip threshold for a delayed turn-off. The maximum overcurrent circuit-breaker threshold range is set with a trilevel logic input (IRNG), or by programming through the I²C interface.The IC is an advanced hot-swap controller that monitors voltage and current with an internal 10-bit ADC, which is continuously multiplexed to convert the output voltage and current at 10ksps. Each 10-bit sample is stored in an internal circular buffer so that 50 past samples of each signal can be read back through the I²C interface at any time or after a fault condition.The device includes five user-programmable digital comparators to implement overcurrent warning and two levels of overvoltage/undervoltage detection. When measured values violate the programmable limits, an external active-low ALERT output is asserted. In addition to the active-low ALERT signal, the IC can be programmed to deassert the power-good signal and/or turn off the external MOSFET.The IC features four I/Os that can be independently configured as general-purpose input/outputs (GPIOs) or as open-drain LED drivers with programmable blinking. These four I/Os can be configured for any mix of LED driver or GPIO function.The device is available in a 32-pin thin QFN-EP package and operates over the -40°C to +85°C extended temperature range.ApplicationsBlade ServersDC Power MeteringDisk Drives/DASD/Storage SystemsNetwork Switches/RoutersSoft-Switch for ASICs, FPGAs, and Microcontrollers |
| Development Boards, Kits, Programmers | 1 | Obsolete | ||
MAX5980Quad, IEEE 802.3at/af PSE Controller for Power-over-Ethernet | Evaluation and Demonstration Boards and Kits | 5 | Active | The MAX5980A is a quad, power-sourcing equipment (PSE) power controller designed for use in IEEE®802.3at/af-compliant PSE. This device provides powered device (PD) discovery, classification, current limit, and load disconnect detection. The device supports both fully automatic operation and software programmability. The device also supports new 2-event classification and Class 5 for detection and classification of high-power PDs. The device supports single-supply operation, provides up to 70W to each port (Class 5 enabled), and still provides high-capacitance detection for legacy PDs.The device features an I²C-compatible, 3-wire serial interface, and is fully software configurable and programmable. The device provides instantaneous readout of port current and voltage through the I2C interface. The device’s extensive programmability enhances system flexibility, enables field diagnosis, and allows for uses in other, nonstandard applications.The device is available in a space-saving, 32-pin TQFN (5mm x 5mm) power package and is rated for the automotive (-40°C to +105°C) temperature range.ApplicationsMidspan Power InjectorsPower-Sourcing Equipment (PSE)PSE-ICMSwitches/Routers |
MAX5981IEEE 802.3af/at-Compliant, Powered Device Interface Controllers with Integrated Power MOSFET | Development Boards, Kits, Programmers | 5 | Active | The MAX5981 provides a complete interface for a powered device (PD) to comply with the IEEE® 802.3af/at standard in a power-over-ethernet (PoE) system. The MAX5981 provides the PD with a detection signature, classification signature, and an integrated isolation power switch with inrush current control. During the inrush period, the MAX5981 limits the current to less than 180mA before switching to the higher current limit (720mA to 880mA) when the isolation power MOSFET is fully enhanced. The device features an input UVLO with wide hysteresis and long deglitch time to compensate for twisted-pair cable resistive drop and to assure glitch-free transition during power-on/-off conditions. The MAX5981 can withstand up to 100V at the input.The MAX5981 supports a 2-Event classification method as specified in the IEEE 802.3at standard and provides a signal to indicate when probed by a Type 2 power sourcing equipment (PSE). The device detects the presence of a wall adapter power source connection and allows a smooth switch over from the PoE power source to the wall power adapter.The MAX5981 also provides a power-good (PG) signal, two-step current limit and foldback, overtemperature protection, and di/dt limit. A sleep mode feature in the MAX5981 provides low power consumption while supporting Maintain Power Signature (MPS). An ultra-low-power sleep mode feature in the MAX5981 further reduces power consumption while still supporting MPS. The MAX5981 also features an LED driver that is automatically activated during sleep mode. During sleep mode, the LED driver sources a periodic current (ILED) at 250Hz (MAX5981A) or 15.625kHz (MAX5981B).The MAX5981 is available in a 16-pin, 5mm x 5mm TQFN power package. The device is rated over the -40°C to +85°C extended temperature range.ApplicationsIEEE 802.3af/at Powered DevicesIP Phones, Wireless Access Nodes, IP Security CamerasWiMAX™ Base Stations |
MAX5982IEEE 802.3af/at-Compliant, Powered Device Interface Controllers with Integrated 70W High-Power MOSFET | Evaluation Boards | 7 | Active | The MAX5982A/MAX5982B/MAX5982C provide a complete interface for a powered device (PD) to comply with the IEEE® 802.3af/at standard in a power-over-Ethernet (PoE) system. The MAX5982A/MAX5982B/MAX5982C provide the PD with a detection signature, classification signature, and an integrated isolation power switch with inrush current control. During the inrush period, the MAX5982A/MAX5982B/MAX5982C limit the current to less than 182mA before switching to the higher current limit (1700mA to 2100mA) when the isolation power MOSFET is fully enhanced. The devices feature an input UVLO with wide hysteresis and long deglitch time to compensate for twisted-pair cable resistive drop and to assure glitch-free transition during power-on/-off conditions. The MAX5982A/MAX5982/MAX5982C can withstand up to 100V at the input.The MAX5982A/MAX5982B/MAX5982C support a 2-Event classification method as specified in the IEEE 802.3at standard and provide a signal to indicate when probed by a Type 2 power sourcing equipment (PSE). The devices detect the presence of a wall adapter power source connection and allow a smooth switch over from the PoE power source to the wall power adapter.The MAX5982A/MAX5982B/MAX5982C also provide a power-good (PG) signal, two-step current limit and foldback, overtemperature protection, and di/dt limit. A sleep mode feature in the MAX5982A/MAX5982B provides low power consumption while supporting Maintain Power Signature (MPS). An ultra-low-power sleep mode feature in the MAX5982A/MAX5982B further reduces power consumption while still supporting MPS. The MAX5982A/MAX5982B also feature an LED driver that is automatically activated during sleep mode.The MAX5982A/MAX5982B/MAX5982C are available in a 16-pin, 5mm x 5mm, TQFN power package. These devices are rated over the -40°C to +125°C extended temperature range.ApplicationsIEEE 802.3af/at Powered DevicesIP Phones, Wireless Access Nodes, IP Security CamerasWiMAX™ Base Stations |