A
Analog Devices Inc./Maxim Integrated
| Series | Category | # Parts | Status | Description |
|---|---|---|---|---|
| Part | Spec A | Spec B | Spec C | Spec D | Description |
|---|---|---|---|---|---|
| Series | Category | # Parts | Status | Description |
|---|---|---|---|---|
| Part | Spec A | Spec B | Spec C | Spec D | Description |
|---|---|---|---|---|---|
| Part | Category | Description |
|---|---|---|
Analog Devices Inc./Maxim Integrated LTC1879EGN#TRUnknown | Integrated Circuits (ICs) | IC REG BUCK ADJ 1.2A 16SSOP |
Analog Devices Inc./Maxim Integrated LTC2208CUP#TRUnknown | Integrated Circuits (ICs) | IC ADC 16BIT 130MSPS 64-QFN |
Analog Devices Inc./Maxim Integrated ADP2108ACBZ-1.1-R7Obsolete | Integrated Circuits (ICs) | IC REG BUCK 1.1V 600MA 5WLCSP |
Analog Devices Inc./Maxim Integrated EV1HMC832ALP6GObsolete | Development Boards Kits Programmers | EVAL BOARD FOR HMC832ALP6GE |
Analog Devices Inc./Maxim Integrated LTC488ISWUnknown | Integrated Circuits (ICs) | IC LINE RCVR RS485 QUAD 16-SOIC |
Analog Devices Inc./Maxim Integrated LTC6946IUFD-2Obsolete | Integrated Circuits (ICs) | IC CLK/FREQ SYNTH 28QFN |
Analog Devices Inc./Maxim Integrated MAX5556ESA+TObsolete | Integrated Circuits (ICs) | IC DAC/AUDIO 16BIT 50K 8SOIC |
Analog Devices Inc./Maxim Integrated EVAL-FLTR-LD-1RZUnknown | Unclassified | EVAL BRD FOR AD800 SERIES |
Analog Devices Inc./Maxim Integrated | Development Boards Kits Programmers | BOARD EVAL FOR AD9963 |
Analog Devices Inc./Maxim Integrated LTC1296CCSW#TRUnknown | Integrated Circuits (ICs) | IC DATA ACQ SYS 12BIT 5V 20SOIC |
| Series | Category | # Parts | Status | Description |
|---|---|---|---|---|
MAX548+2.5V to +5.5V, Low-Power, Single/Dual, 8-Bit Voltage-Output DACs in µMAX Package | Digital to Analog Converters (DAC) | 10 | Active | The MAX548A/MAX549A/MAX550A serial, 8-bit voltage-output digital-to-analog converters (DACs) operate from a single +2.5V to +5.5V supply. Their ±1LSB TUE specification is guaranteed over temperature. Operating current (supply current plus reference current) is typically 75µA per DAC with VDD= 2.5V. In shutdown, the DAC is disconnected from the reference, reducing current drain to less than 1µA. The MAX548A/MAX549A allow each DAC to be shut down independently.The 10MHz, 3-wire serial interface is compatible with SPI™/QSPI™ and Microwire™ interface standards. Double-buffered inputs provide flexibility when updating the DACs; the input and DAC registers can be updated individually or simultaneously.The MAX548A is a dual DAC with an asynchronous load input; it uses VDDas the reference input. The MAX549A is a dual DAC with an external reference input. The MAX550A is a single DAC with an external reference input and an asynchronous load input.The MAX548A/MAX549A/MAX550A's low power consumption and small µMAX® and DIP packages make these devices ideal for portable and battery-powered applications.ApplicationsBattery-Powered ApplicationsComparator-Level SettingsDigital Gain and Offset ControlGaAs Amp Bias ControlGeneral PurposeVCXO Control |
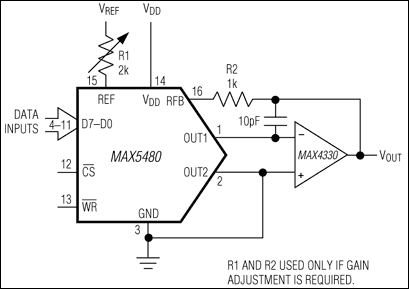
MAX54808-Bit Parallel DAC in QSOP-16 Package | Integrated Circuits (ICs) | 9 | Active | The MAX5480 is a CMOS, 8-bit digital-to-analog converter (DAC) that interfaces directly with most microprocessors. On-chip input latches make the DAC load cycle interface similar to a RAM write cycle, where active-low CS and active-low WR are the only control inputs required.Linearity of ±1/2 LSB is guaranteed, and power consumption is less than 500 µW. Monotonicity is guaranteed over the full operating temperature range.The MAX5480 can be operated in either voltage-output or current-output mode. It is available in a small 16-pin QSOP package.ApplicationsDigitally Adjusted Power SuppliesGeneral PurposePortable Battery-Powered InstrumentsProgrammable GainRF Transmit Control in Portable RadiosVCO Frequency Control |
| Integrated Circuits (ICs) | 4 | Active | ||
MAX548210-Bit, Nonvolatile, Linear-Taper Digital Potentiometers | Integrated Circuits (ICs) | 3 | Active | The MAX5481–MAX5484 10-bit (1024-tap) nonvolatile, linear-taper, programmable voltage-dividers and variable resistors perform the function of a mechanical potentiometer, but replace the mechanics with a pin-configurable 3-wire serial SPI™-compatible interface or up/down digital interface. The MAX5481/MAX5482 are 3-terminal voltage-dividers and the MAX5483/MAX5484 are 2-terminal variable resistors.The MAX5481–MAX5484 feature an internal, nonvolatile, electrically erasable programmable read-only memory (EEPROM) that stores the wiper position for initialization during power-up. The 3-wire SPI-compatible serial interface allows communication at data rates up to 7MHz. A pin-selectable up/down digital interface is also available.The MAX5481–MAX5484 are ideal for applications requiring digitally controlled potentiometers. Two end-to-end resistance values are available (10kΩ and 50kΩ) in a voltage-divider or a variable-resistor configuration (see theSelector Guidein the full data sheet). The nominal resistor temperature coefficient is 35ppm/°C end-to-end, and only 5ppm/°C ratiometric, making these devices ideal for applications requiring low-temperature-coefficient voltage-dividers, such as low-drift, programmable gain-amplifiers.The MAX5481–MAX5484 operate with either a +2.7V to +5.25V single power supply or ±2.5V dual power supplies. These devices consume 400µA (max) of supply current when writing data to the nonvolatile memory and 1.0µA (max) of standby supply current. The MAX5481–MAX5484 are available in a space-saving (3mm x 3mm), 16-pin TQFN, or a 14-pin TSSOP package and are specified over the extended (-40°C to +85°C) temperature range.ApplicationsGain and Offset AdjustmentLCD Contrast AdjustmentLow-Drift Programmable Gain AmplifiersMechanical Potentiometer ReplacementPressure Sensors |
| Integrated Circuits (ICs) | 4 | Active | ||
| Integrated Circuits (ICs) | 4 | Active | ||
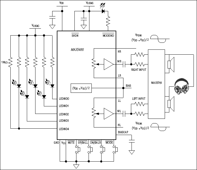
MAX5486Stereo Volume Control with Pushbutton Interface | Audio Special Purpose | 2 | Active | The MAX5486 dual 40kΩ logarithmic taper volume control features a debounced pushbutton up/down interface that controls volume and balance in audio applications. Each potentiometer has 32 log-spaced tap points with a buffered wiper output to replace mechanical potentiometers. An integrated bias generator provides the required ((VDD+ VSS) / 2) bias voltage, eliminating the need for costly external op-amp circuits in unipolar audio applications. A mode-indicator LED output indicates volume or balance control. Five integrated LED drivers indicate volume level or balance settings, depending on the status of the mode indicator.Use the MAX5486 digital inputs with momentary contact single-pole/single-throw (SPST) pushbutton switches. Each input includes internal debounced circuitry and a pullup resistor to VLOGIC.The MAX5486 advances the wiper setting once per button push. Maxim's proprietary SmartWiper™ control eliminates the need for a microcomputer to increase the wiper transition rate. The accelerated auto-advance feature provides a wiper-changing rate at 4Hz for holding the control input low for more than 250ms and at 8Hz after 500ms and then at 11Hz after 1000ms (see Table 2 in the full data sheet.)All of the MAX5486's pushbutton inputs are debounced. The mute input allows a single pushbutton to change between volume control and the -90dB (typ) mute setting. The mode input toggles between volume and balance control. The click-and-pop suppression feature minimizes the audible noise generated by wiper transitions. The typical total harmonic distortion plus noise (THD+N) for the device is 0.003%. The MAX5486 provides a nominal temperature coefficient of 35ppm/°C end-to-end and 5ppm/°C ratiometrically and a nominal resistance of 40kΩ per potentiometer. The MAX5486 is available in a 24-pin TSSOP package and is specified for operation over the -40°C to +85°C extended temperature range.ApplicationsDesktop SpeakersDocking StationsHome-Theater SpeakersPortable Media Players |
| Evaluation and Demonstration Boards and Kits | 7 | Active | ||
| Data Acquisition | 6 | Active | ||
MAX5489Dual, 256-Tap, Nonvolatile, SPI-Interface, Linear-Taper Digital Potentiometers | Data Acquisition | 6 | Active | The MAX5487/MAX5488/MAX5489 dual, linear-taper, digital potentiometers function as mechanical potentiometers with a simple 3-wire SPI™-compatible digital interface that programs the wipers to any one of 256 tap positions. These digital potentiometers feature a nonvolatile memory (EEPROM) to return the wipers to their previously stored positions upon power-up.The MAX5487 has an end-to-end resistance of 10kΩ, while the MAX5488 and MAX5489 have resistances of 50kΩ and 100kΩ, respectively. These devices have a low 35ppm/°C end-to-end temperature coefficient, and operate from a single +2.7V to +5.25V supply.The MAX5487/MAX5488/MAX5489 are available in 16-pin 3mm x 3mm x 0.8mm thin QFN or 14-pin TSSOP packages. Each device is guaranteed over the extended -40°C to +85°C temperature range.ApplicationsAudio Volume ControlLCD Screen AdjustmentLow-Drift Programmable FiltersLow-Drift Programmable-Gain AmplifiersMechanical Potentiometer Replacement |