A
Analog Devices Inc./Maxim Integrated
| Series | Category | # Parts | Status | Description |
|---|---|---|---|---|
| Part | Spec A | Spec B | Spec C | Spec D | Description |
|---|---|---|---|---|---|
| Series | Category | # Parts | Status | Description |
|---|---|---|---|---|
| Part | Spec A | Spec B | Spec C | Spec D | Description |
|---|---|---|---|---|---|
| Part | Category | Description |
|---|---|---|
Analog Devices Inc./Maxim Integrated LTC1879EGN#TRUnknown | Integrated Circuits (ICs) | IC REG BUCK ADJ 1.2A 16SSOP |
Analog Devices Inc./Maxim Integrated LTC2208CUP#TRUnknown | Integrated Circuits (ICs) | IC ADC 16BIT 130MSPS 64-QFN |
Analog Devices Inc./Maxim Integrated ADP2108ACBZ-1.1-R7Obsolete | Integrated Circuits (ICs) | IC REG BUCK 1.1V 600MA 5WLCSP |
Analog Devices Inc./Maxim Integrated EV1HMC832ALP6GObsolete | Development Boards Kits Programmers | EVAL BOARD FOR HMC832ALP6GE |
Analog Devices Inc./Maxim Integrated LTC488ISWUnknown | Integrated Circuits (ICs) | IC LINE RCVR RS485 QUAD 16-SOIC |
Analog Devices Inc./Maxim Integrated LTC6946IUFD-2Obsolete | Integrated Circuits (ICs) | IC CLK/FREQ SYNTH 28QFN |
Analog Devices Inc./Maxim Integrated MAX5556ESA+TObsolete | Integrated Circuits (ICs) | IC DAC/AUDIO 16BIT 50K 8SOIC |
Analog Devices Inc./Maxim Integrated EVAL-FLTR-LD-1RZUnknown | Unclassified | EVAL BRD FOR AD800 SERIES |
Analog Devices Inc./Maxim Integrated | Development Boards Kits Programmers | BOARD EVAL FOR AD9963 |
Analog Devices Inc./Maxim Integrated LTC1296CCSW#TRUnknown | Integrated Circuits (ICs) | IC DATA ACQ SYS 12BIT 5V 20SOIC |
| Series | Category | # Parts | Status | Description |
|---|---|---|---|---|
| Audio Special Purpose | 2 | Active | ||
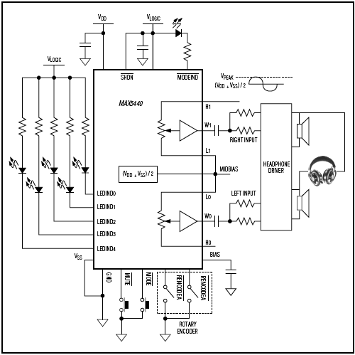
MAX5441+3V/+5V, Serial-Input, Voltage-Output, 16-Bit DACs | Data Acquisition | 11 | Active | The MAX5441–MAX5444 are serial-input, voltage-output, 16-bit digital-to-analog converters (DACs) in tiny µMAX® packages, 50% smaller than comparable DACs in 8-pin SOs. They operate from low +3V (MAX5443/MAX5444) or +5V (MAX5441/MAX5442) single supplies. They provide 16-bit performance (±2 LSB INL and ±1 LSB DNL) over temperature without any adjustments. Unbuffered DAC outputs result in a low supply current of 120µA and a low offset error of 2 LSB.The DAC output ranges from 0 to VREF. For bipolar operation, matched scaling resistors are provided in the MAX5442/MAX5444 for use with an external precision op amp (such as the MAX400), generating a ±VREFoutput swing.A 16-bit serial word is used to load data into the DAC latch. The 25MHz, 3-wire serial interface is compatible with SPI/QSPI™/MICROWIRE®, and can interface directly with optocouplers for applications requiring isolation. A power-on reset circuit clears the DAC output to code 0 (MAX5441/MAX5443) or code 32768 (MAX5442 /MAX5444) when power is initially applied.A logic low on active-low CLR asynchronously clears the DAC output to code 0 (MAX5441/MAX5443) or code 32768 (MAX5442/MAX5444) independent of the serial interface.The MAX5441/MAX5443 are available in 8-pin µMAX packages. The MAX5442/MAX5444 are available in 10-pin µMAX packages.ApplicationsAutomated Test Equipment (ATE)Data AcquisitionHigh-Resolution Offset and Gain AdjustmentIndustrial Process Controls |
MAX5442+3V/+5V, Serial-Input, Voltage-Output, 16-Bit DACs | Digital to Analog Converters (DAC) | 12 | Active | The MAX5441–MAX5444 are serial-input, voltage-output, 16-bit digital-to-analog converters (DACs) in tiny µMAX® packages, 50% smaller than comparable DACs in 8-pin SOs. They operate from low +3V (MAX5443/MAX5444) or +5V (MAX5441/MAX5442) single supplies. They provide 16-bit performance (±2 LSB INL and ±1 LSB DNL) over temperature without any adjustments. Unbuffered DAC outputs result in a low supply current of 120µA and a low offset error of 2 LSB.The DAC output ranges from 0 to VREF. For bipolar operation, matched scaling resistors are provided in the MAX5442/MAX5444 for use with an external precision op amp (such as the MAX400), generating a ±VREFoutput swing.A 16-bit serial word is used to load data into the DAC latch. The 25MHz, 3-wire serial interface is compatible with SPI/QSPI™/MICROWIRE®, and can interface directly with optocouplers for applications requiring isolation. A power-on reset circuit clears the DAC output to code 0 (MAX5441/MAX5443) or code 32768 (MAX5442 /MAX5444) when power is initially applied.A logic low on active-low CLR asynchronously clears the DAC output to code 0 (MAX5441/MAX5443) or code 32768 (MAX5442/MAX5444) independent of the serial interface.The MAX5441/MAX5443 are available in 8-pin µMAX packages. The MAX5442/MAX5444 are available in 10-pin µMAX packages.ApplicationsAutomated Test Equipment (ATE)Data AcquisitionHigh-Resolution Offset and Gain AdjustmentIndustrial Process Controls |
MAX5443+3V/+5V, Serial-Input, Voltage-Output, 16-Bit DACs | Data Acquisition | 8 | Active | The MAX5441–MAX5444 are serial-input, voltage-output, 16-bit digital-to-analog converters (DACs) in tiny µMAX® packages, 50% smaller than comparable DACs in 8-pin SOs. They operate from low +3V (MAX5443/MAX5444) or +5V (MAX5441/MAX5442) single supplies. They provide 16-bit performance (±2 LSB INL and ±1 LSB DNL) over temperature without any adjustments. Unbuffered DAC outputs result in a low supply current of 120µA and a low offset error of 2 LSB.The DAC output ranges from 0 to VREF. For bipolar operation, matched scaling resistors are provided in the MAX5442/MAX5444 for use with an external precision op amp (such as the MAX400), generating a ±VREFoutput swing.A 16-bit serial word is used to load data into the DAC latch. The 25MHz, 3-wire serial interface is compatible with SPI/QSPI™/MICROWIRE®, and can interface directly with optocouplers for applications requiring isolation. A power-on reset circuit clears the DAC output to code 0 (MAX5441/MAX5443) or code 32768 (MAX5442 /MAX5444) when power is initially applied.A logic low on active-low CLR asynchronously clears the DAC output to code 0 (MAX5441/MAX5443) or code 32768 (MAX5442/MAX5444) independent of the serial interface.The MAX5441/MAX5443 are available in 8-pin µMAX packages. The MAX5442/MAX5444 are available in 10-pin µMAX packages.ApplicationsAutomated Test Equipment (ATE)Data AcquisitionHigh-Resolution Offset and Gain AdjustmentIndustrial Process Controls |
| Digital to Analog Converters (DAC) | 3 | Active | ||
| Data Acquisition | 14 | Active | ||
| Digital Potentiometers | 2 | Active | ||
| Data Acquisition | 2 | Active | ||
MAX5452Dual, 256-Tap, Up/Down Interface, Digital Potentiometers | Integrated Circuits (ICs) | 2 | Active | The MAX5450—MAX5455 are a family of dual digital potentiometers that perform the same function as a mechanical potentiometer or variable resistor. The MAX5451/MAX5453/MAX5455 have two 3-terminal potentiometers and the MAX5450/MAX5452/MAX5454 have two 2-terminal variable resistors. The MAX5450—MAX5455 operate from a +2.7V to +5.5V single-supply voltage and use an ultra-low supply current of 0.1µA. These devices consist of two fixed resistors each with 256 digitally-controlled wiper contacts. The convenient power-on reset (POR) sets the wiper to midscale position at power-up and the easy-to-use up/down interface allows glitchless switching between resistor taps. Six inputs control the 14-pin MAX5451/MAX5453/MAX5455 potentiometers. Four inputs control the 10-pin MAX5450/MAX5452/MAX5454 variable resistors.The MAX5450—MAX5455 are ideal for applications requiring digitally-controlled resistors. Three resistance values are available: 10kΩ, 50kΩ, and 100kΩ. An end-to-end resistor temperature coefficient of 35ppm/°C and a ratiometric temperature coefficient of 5ppm/°C make the MAX5450—MAX5455 excellent choices for adjustable gain circuit requiring low-temperature drift.The MAX5450—MAX5455 are available in 10-pin µMAX® and 14-pin TSSOP packages. Each device is guaranteed over the extended—industrial temperature range (-40°C to +85°C).ApplicationsAdjustable Linear RegulatorsAdjustable Voltage ReferenceImpedance MatchingLCD Screen AdjustmentLow-Drift Programmable-Gain Amplifier (PGA)Mechanical Potentiometer ReplacementProgrammable Filters, Delays, Time ConstantsVolume Control |
MAX5453Dual, 256-Tap, Up/Down Interface, Digital Potentiometers | Digital Potentiometers | 2 | Active | The MAX5450—MAX5455 are a family of dual digital potentiometers that perform the same function as a mechanical potentiometer or variable resistor. The MAX5451/MAX5453/MAX5455 have two 3-terminal potentiometers and the MAX5450/MAX5452/MAX5454 have two 2-terminal variable resistors. The MAX5450—MAX5455 operate from a +2.7V to +5.5V single-supply voltage and use an ultra-low supply current of 0.1µA. These devices consist of two fixed resistors each with 256 digitally-controlled wiper contacts. The convenient power-on reset (POR) sets the wiper to midscale position at power-up and the easy-to-use up/down interface allows glitchless switching between resistor taps. Six inputs control the 14-pin MAX5451/MAX5453/MAX5455 potentiometers. Four inputs control the 10-pin MAX5450/MAX5452/MAX5454 variable resistors.The MAX5450—MAX5455 are ideal for applications requiring digitally-controlled resistors. Three resistance values are available: 10kΩ, 50kΩ, and 100kΩ. An end-to-end resistor temperature coefficient of 35ppm/°C and a ratiometric temperature coefficient of 5ppm/°C make the MAX5450—MAX5455 excellent choices for adjustable gain circuit requiring low-temperature drift.The MAX5450—MAX5455 are available in 10-pin µMAX® and 14-pin TSSOP packages. Each device is guaranteed over the extended—industrial temperature range (-40°C to +85°C).ApplicationsAdjustable Linear RegulatorsAdjustable Voltage ReferenceImpedance MatchingLCD Screen AdjustmentLow-Drift Programmable-Gain Amplifier (PGA)Mechanical Potentiometer ReplacementProgrammable Filters, Delays, Time ConstantsVolume Control |