A
Analog Devices Inc./Maxim Integrated
| Series | Category | # Parts | Status | Description |
|---|---|---|---|---|
| Part | Spec A | Spec B | Spec C | Spec D | Description |
|---|---|---|---|---|---|
| Series | Category | # Parts | Status | Description |
|---|---|---|---|---|
| Part | Spec A | Spec B | Spec C | Spec D | Description |
|---|---|---|---|---|---|
| Part | Category | Description |
|---|---|---|
Analog Devices Inc./Maxim Integrated LTC1879EGN#TRUnknown | Integrated Circuits (ICs) | IC REG BUCK ADJ 1.2A 16SSOP |
Analog Devices Inc./Maxim Integrated LTC2208CUP#TRUnknown | Integrated Circuits (ICs) | IC ADC 16BIT 130MSPS 64-QFN |
Analog Devices Inc./Maxim Integrated ADP2108ACBZ-1.1-R7Obsolete | Integrated Circuits (ICs) | IC REG BUCK 1.1V 600MA 5WLCSP |
Analog Devices Inc./Maxim Integrated EV1HMC832ALP6GObsolete | Development Boards Kits Programmers | EVAL BOARD FOR HMC832ALP6GE |
Analog Devices Inc./Maxim Integrated LTC488ISWUnknown | Integrated Circuits (ICs) | IC LINE RCVR RS485 QUAD 16-SOIC |
Analog Devices Inc./Maxim Integrated LTC6946IUFD-2Obsolete | Integrated Circuits (ICs) | IC CLK/FREQ SYNTH 28QFN |
Analog Devices Inc./Maxim Integrated MAX5556ESA+TObsolete | Integrated Circuits (ICs) | IC DAC/AUDIO 16BIT 50K 8SOIC |
Analog Devices Inc./Maxim Integrated EVAL-FLTR-LD-1RZUnknown | Unclassified | EVAL BRD FOR AD800 SERIES |
Analog Devices Inc./Maxim Integrated | Development Boards Kits Programmers | BOARD EVAL FOR AD9963 |
Analog Devices Inc./Maxim Integrated LTC1296CCSW#TRUnknown | Integrated Circuits (ICs) | IC DATA ACQ SYS 12BIT 5V 20SOIC |
| Series | Category | # Parts | Status | Description |
|---|---|---|---|---|
| Digital to Analog Converters (DACs) Evaluation Boards | 30 | Active | ||
| Digital to Analog Converters (DAC) | 2 | Active | ||
| Data Acquisition | 2 | Active | ||
MAX521614-/16-Bit, Low-Power, Buffered Output, Rail-to-Rail DACs with SPI Interface | Digital to Analog Converters (DACs) Evaluation Boards | 7 | Active | The MAX5214/MAX5216 are pin-compatible, 14-bit and 16-bit digital-to-analog converters (DACs). The MAX5214/MAX5216 are single-channel, low-power, buffered voltage-output DACs. The devices use a precision external reference applied through the high resistance input for rail-to-rail operation and low system power consumption. The MAX5214/MAX5216 accept a wide 2.7V to 5.5V supply voltage range. Power consumption is extremely low to accommodate most low-power and low-voltage applications. These devices feature a 3-wire SPI-/QSPI™-/MICROWIRE-/DSP-compatible serial interface to save board space and to reduce the complexity in isolated applications. The MAX5214/MAX5216 minimize the digital noise feedthrough from input to output with SCLK and DIN input buffers powered down after completion of each serial input frame. On power-up, the MAX5214/MAX5216 reset the DAC output to zero, providing additional safety for applications that drive valves or other transducers that need to be off on power-up. The DAC output is buffered resulting in a low supply current of 80µA (max) and a low offset error of ±0.25mV. A zero level applied to the active-low CLR pin asynchronously clears the contents of the input and DAC registers and sets the DAC output to zero independent of the serial interface. The MAX5214/MAX5216 are available in an ultra-small (3mm x 5mm), 8-pin µMAX®package and are specified over the -40°C to +105°C extended industrial temperature range.Applications2-Wire SensorsAutomatic Test EquipmentAutomatic TuningCommunication SystemsGain and Offset AdjustmentPortable InstrumentationPower Amplifier ControlProcess Control and Servo LoopsProgrammable Voltage and Current Sources |
MAX521714-/16-Bit, Low-Power, Buffered Rail-to-Rail DACs with I²C Interface | Data Acquisition | 3 | Active | The MAX5215/MAX5217 are pin-compatible 14-bit and 16-bit digital-to-analog converters (DACs). The MAX5215/MAX5217 are single-channel, low-powered, buffered voltage-output DACs. The devices use a precision external reference applied through the high resistance input for rail-to-rail operation and low system power consumption. The MAX5215/MAX5217 accept a wide 2.7V to 5.5V supply voltage range. Power consumption is extremely low to accommodate most low-power and low-voltage applications.The MAX5215/MAX5217 have an I²C-compatible, 2-wire serial interface that operates at clock rates up to 400kHz. On power-up, the MAX5215/MAX5217 reset the DAC output to zero, providing additional safety for applications that drive valves or other transducers that need to be off on power-up. The DAC output is buffered resulting in a low supply current of 80µA (max) and a low offset error of ±0.25mV. An asynchronous active-low input, AUX, is provided. This input can be programmed to support clear or load DAC operations, independent of the serial interface. The MAX5215/MAX5217 are available in an ultra-small (3mm x 5mm), 8-pin µMAX®package and are specified over the -40°C to +105°C extended industrial temperature range.ApplicationsAutomatic Test EquipmentAutomatic TuningCommunication SystemsData AcquisitionGain and Offset AdjustmentPortable InstrumentationPower Amplifier ControlProcess Control and Servo LoopsProgrammable Voltage and Current SourcesRemote Sensing |
| Digital to Analog Converters (DAC) | 9 | Active | ||
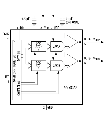
MAX5222Dual, 8-Bit, Voltage-Output, Serial DAC in 8-Pin SOT23 | Digital to Analog Converters (DAC) | 2 | Active | The MAX5222 contains two 8-bit, buffered, voltage-output digital-to-analog converters (DAC A and DAC B) in a small 8-pin SOT23 package. Both DAC outputs can source and sink 1mA to within 100mV of ground and VDD. The MAX5222 operates with a single +2.7V to +5.5V supply.The device uses a 3-wire serial interface, which operates at clock rates up to 25MHz and is compatible with SPI™, QSPI™, and MICROWIRE™ interface standards. The serial input shift register is 16 bits long and consists of 8 bits of DAC input data and 8 bits for DAC selection and shutdown control. DAC registers can be loaded independently or in parallel at the positive edge of active-low CS.The MAX5222's ultra-low power consumption and tiny 8-pin SOT23 package make it ideal for portable and battery-powered applications. Supply current is less than 1mA and drops below 1µA in shutdown mode. In addition, the reference input is disconnected from the REF pin during shutdown, further reducing the system's total power consumption.ApplicationsDigital Gain and Offset ControlPower-Amp Bias ControlProgrammable Current SourcesProgrammable Voltage SourcesVCO Tuning |
| Digital to Analog Converters (DAC) | 1 | Active | ||
| Data Acquisition | 3 | Active | ||
MAX52313V/5V, 12-Bit, Serial Voltage-Output Dual DACs with Internal Reference | Digital to Analog Converters (DAC) | 2 | Active | The MAX5230/MAX5231 low-power, dual 12-bit voltage-output digital-to-analog converters (DACs) feature an internal 10ppm/°C precision bandgap voltage reference and precision output amplifiers. The MAX5231 operates on a single 5V supply with an internal 2.5V reference and features a 4.095V full-scale output range. The MAX5230 operates on a single 3V supply with an internal 1.25V reference and features a 2.0475V full-scale output range. The MAX5231 consumes only 470µA while the MAX5230 consumes only 420µA of supply current. Both devices feature low-power (2µA) software- and hardware-enabled shutdown modes.The MAX5230/MAX5231 feature a 13.5MHz SPI™-, QSPI™-, and MICROWIRE™-compatible 3-wire serial interface. An additional data output (DOUT) allows for daisy-chaining and read back. Each DAC has a double-buffered digital input. The MAX5230/MAX5231 feature two software-selectable shutdown output impedances: 1kΩ or 200kΩ. A power-up reset feature sets DAC outputs at ground or at the midscale DAC code. The MAX5230/MAX5231 are specified over the extended temperature range (-40°C to +85°C) and are available in 16-pin QSOP packages.ApplicationsµP-Controlled SystemsAutomated Test Equipment (ATE)Digital Offset and Gain AdjustmentsIndustrial Process ControlsMotion Control |