A
Analog Devices Inc./Maxim Integrated
| Series | Category | # Parts | Status | Description |
|---|---|---|---|---|
| Part | Spec A | Spec B | Spec C | Spec D | Description |
|---|---|---|---|---|---|
| Series | Category | # Parts | Status | Description |
|---|---|---|---|---|
| Part | Spec A | Spec B | Spec C | Spec D | Description |
|---|---|---|---|---|---|
| Part | Category | Description |
|---|---|---|
Analog Devices Inc./Maxim Integrated LTC1879EGN#TRUnknown | Integrated Circuits (ICs) | IC REG BUCK ADJ 1.2A 16SSOP |
Analog Devices Inc./Maxim Integrated LTC2208CUP#TRUnknown | Integrated Circuits (ICs) | IC ADC 16BIT 130MSPS 64-QFN |
Analog Devices Inc./Maxim Integrated ADP2108ACBZ-1.1-R7Obsolete | Integrated Circuits (ICs) | IC REG BUCK 1.1V 600MA 5WLCSP |
Analog Devices Inc./Maxim Integrated EV1HMC832ALP6GObsolete | Development Boards Kits Programmers | EVAL BOARD FOR HMC832ALP6GE |
Analog Devices Inc./Maxim Integrated LTC488ISWUnknown | Integrated Circuits (ICs) | IC LINE RCVR RS485 QUAD 16-SOIC |
Analog Devices Inc./Maxim Integrated LTC6946IUFD-2Obsolete | Integrated Circuits (ICs) | IC CLK/FREQ SYNTH 28QFN |
Analog Devices Inc./Maxim Integrated MAX5556ESA+TObsolete | Integrated Circuits (ICs) | IC DAC/AUDIO 16BIT 50K 8SOIC |
Analog Devices Inc./Maxim Integrated EVAL-FLTR-LD-1RZUnknown | Unclassified | EVAL BRD FOR AD800 SERIES |
Analog Devices Inc./Maxim Integrated | Development Boards Kits Programmers | BOARD EVAL FOR AD9963 |
Analog Devices Inc./Maxim Integrated LTC1296CCSW#TRUnknown | Integrated Circuits (ICs) | IC DATA ACQ SYS 12BIT 5V 20SOIC |
| Series | Category | # Parts | Status | Description |
|---|---|---|---|---|
| Interface | 6 | Active | ||
| Integrated Circuits (ICs) | 7 | Active | ||
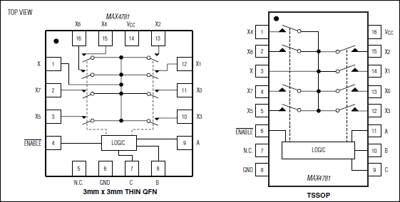
MAX4782High-Speed, Low-Voltage, 0.7Ω CMOS Analog Switches/Multiplexers | Interface | 7 | Active | The MAX4781/MAX4782/MAX4783 are high-speed, low-voltage, low on-resistance, CMOS analog multiplexers/switches configured as an 8-channel multiplexer (MAX4781), two 4-channel multiplexers (MAX4782), and three single-pole/double-throw (SPDT) switches (MAX4783).These devices operate with a +1.6V to +3.6V single supply. When powered from a +3V supply, MAX4781/MAX4782/MAX4783 feature a 0.7Ω on-resistance (RON), with 0.3Ω RONmatching between channels, and 0.1Ω RONflatness. These devices handle rail-to-rail analog signals while consuming less than 3µW of quiescent power. They are available in space-saving 16-pin thin QFN (3mm x 3mm) and TSSOP packages.ApplicationsAudio Signal RoutingBattery-Operated EquipmentCommunications CircuitsLow-Voltage Data-Acquisition Systems |
MAX4783High-Speed, Low-Voltage, 0.7Ω CMOS Analog Switches/Multiplexers | Integrated Circuits (ICs) | 5 | Active | The MAX4781/MAX4782/MAX4783 are high-speed, low-voltage, low on-resistance, CMOS analog multiplexers/switches configured as an 8-channel multiplexer (MAX4781), two 4-channel multiplexers (MAX4782), and three single-pole/double-throw (SPDT) switches (MAX4783).These devices operate with a +1.6V to +3.6V single supply. When powered from a +3V supply, MAX4781/MAX4782/MAX4783 feature a 0.7Ω on-resistance (RON), with 0.3Ω RONmatching between channels, and 0.1Ω RONflatness. These devices handle rail-to-rail analog signals while consuming less than 3µW of quiescent power. They are available in space-saving 16-pin thin QFN (3mm x 3mm) and TSSOP packages.ApplicationsAudio Signal RoutingBattery-Operated EquipmentCommunications CircuitsLow-Voltage Data-Acquisition Systems |
MAX47840.7Ω , Low-Voltage, Quad 2:1 Analog Multiplexers | Integrated Circuits (ICs) | 5 | Active | The MAX4780/MAX4784 are low on-resistance, low-voltage, quad 2:1 analog multiplexers that operate from a single +1.6V to +4.2V supply. These devices have fast switching speeds (tON= 20ns, tOFF= 8ns), handle rail-to-rail analog signals, and consume less than 1µW of quiescent power.When powered from a +2.7V supply, the MAX4780/MAX4784 feature low 0.7Ω on-resistance (RON), and 0.1Ω RONflatness. The digital logic input is +1.8V CMOS-logic compatible when using a single +3V supply. The MAX4780/MAX4784 are available in 16-pin TSSOP and 3mm x 3mm thin QFN packages.ApplicationsAudio/Video Signal RoutingBattery-Powered SystemsCell PhonesCommunications CircuitsHard DrivesLow-Voltage Data-Acquisition SystemsModemsPCMCIA CardsPower Routing |
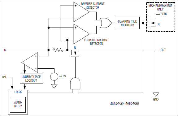
MAX478550mA/100mA Current-Limit Switches | Power Management (PMIC) | 1 | Active | The MAX4785-MAX4788 family of switches feature internal current limiting to prevent host devices from being damaged due to faulty load conditions. These analog switches have a low 0.7Ω on-resistance and operate from a 2.3V to 5.5V input voltage range. They are available with guaranteed 50mA and 100mA current limits, making them ideal for load-switching applications.When the switch is on and a load is connected to the port, a guaranteed blanking time of 14ms ensures that the transient voltages settle down. If after this blanking time the load current is greater than the current limit, the MAX4785 and MAX4787 enter a latch-off state where the switch is turned off and active-low FLAG is issued to the microprocessor. The switch can be turned on again by cycling the power or the ON pin.The MAX4786 and MAX4788 have an autoretry feature where the switch turns off after the blanking time and then continuously checks to see if the overload condition is present. The switch remains on after the overload condition disappears.The MAX4785 and MAX4787 are available in a tiny space-saving 4-pin or 5-pin SC70 package. The MAX4786 and MAX4788 are available only in the 4-pin SC70 package. For higher current current-limiting switches, refer to the MAX4789-MAX4794 and MAX1693 data sheets.ApplicationsCell PhonesGlobal Positioning Systems (GPS)Handheld DevicesPDAs and Palmtop Devices |
MAX478650mA/100mA Current-Limit Switches | Current Regulation/Management | 1 | Active | The MAX4785-MAX4788 family of switches feature internal current limiting to prevent host devices from being damaged due to faulty load conditions. These analog switches have a low 0.7Ω on-resistance and operate from a 2.3V to 5.5V input voltage range. They are available with guaranteed 50mA and 100mA current limits, making them ideal for load-switching applications.When the switch is on and a load is connected to the port, a guaranteed blanking time of 14ms ensures that the transient voltages settle down. If after this blanking time the load current is greater than the current limit, the MAX4785 and MAX4787 enter a latch-off state where the switch is turned off and active-low FLAG is issued to the microprocessor. The switch can be turned on again by cycling the power or the ON pin.The MAX4786 and MAX4788 have an autoretry feature where the switch turns off after the blanking time and then continuously checks to see if the overload condition is present. The switch remains on after the overload condition disappears.The MAX4785 and MAX4787 are available in a tiny space-saving 4-pin or 5-pin SC70 package. The MAX4786 and MAX4788 are available only in the 4-pin SC70 package. For higher current current-limiting switches, refer to the MAX4789-MAX4794 and MAX1693 data sheets.ApplicationsCell PhonesGlobal Positioning Systems (GPS)Handheld DevicesPDAs and Palmtop Devices |
| Power Distribution Switches, Load Drivers | 6 | Active | ||
MAX478850mA/100mA Current-Limit Switches | Integrated Circuits (ICs) | 1 | Active | The MAX4785-MAX4788 family of switches feature internal current limiting to prevent host devices from being damaged due to faulty load conditions. These analog switches have a low 0.7Ω on-resistance and operate from a 2.3V to 5.5V input voltage range. They are available with guaranteed 50mA and 100mA current limits, making them ideal for load-switching applications.When the switch is on and a load is connected to the port, a guaranteed blanking time of 14ms ensures that the transient voltages settle down. If after this blanking time the load current is greater than the current limit, the MAX4785 and MAX4787 enter a latch-off state where the switch is turned off and active-low FLAG is issued to the microprocessor. The switch can be turned on again by cycling the power or the ON pin.The MAX4786 and MAX4788 have an autoretry feature where the switch turns off after the blanking time and then continuously checks to see if the overload condition is present. The switch remains on after the overload condition disappears.The MAX4785 and MAX4787 are available in a tiny space-saving 4-pin or 5-pin SC70 package. The MAX4786 and MAX4788 are available only in the 4-pin SC70 package. For higher current current-limiting switches, refer to the MAX4789-MAX4794 and MAX1693 data sheets.ApplicationsCell PhonesGlobal Positioning Systems (GPS)Handheld DevicesPDAs and Palmtop Devices |
| Power Management (PMIC) | 3 | Active | ||