A
Analog Devices Inc./Maxim Integrated
| Series | Category | # Parts | Status | Description |
|---|---|---|---|---|
| Part | Spec A | Spec B | Spec C | Spec D | Description |
|---|---|---|---|---|---|
| Series | Category | # Parts | Status | Description |
|---|---|---|---|---|
| Part | Spec A | Spec B | Spec C | Spec D | Description |
|---|---|---|---|---|---|
| Part | Category | Description |
|---|---|---|
Analog Devices Inc./Maxim Integrated LTC1879EGN#TRUnknown | Integrated Circuits (ICs) | IC REG BUCK ADJ 1.2A 16SSOP |
Analog Devices Inc./Maxim Integrated LTC2208CUP#TRUnknown | Integrated Circuits (ICs) | IC ADC 16BIT 130MSPS 64-QFN |
Analog Devices Inc./Maxim Integrated ADP2108ACBZ-1.1-R7Obsolete | Integrated Circuits (ICs) | IC REG BUCK 1.1V 600MA 5WLCSP |
Analog Devices Inc./Maxim Integrated EV1HMC832ALP6GObsolete | Development Boards Kits Programmers | EVAL BOARD FOR HMC832ALP6GE |
Analog Devices Inc./Maxim Integrated LTC488ISWUnknown | Integrated Circuits (ICs) | IC LINE RCVR RS485 QUAD 16-SOIC |
Analog Devices Inc./Maxim Integrated LTC6946IUFD-2Obsolete | Integrated Circuits (ICs) | IC CLK/FREQ SYNTH 28QFN |
Analog Devices Inc./Maxim Integrated MAX5556ESA+TObsolete | Integrated Circuits (ICs) | IC DAC/AUDIO 16BIT 50K 8SOIC |
Analog Devices Inc./Maxim Integrated EVAL-FLTR-LD-1RZUnknown | Unclassified | EVAL BRD FOR AD800 SERIES |
Analog Devices Inc./Maxim Integrated | Development Boards Kits Programmers | BOARD EVAL FOR AD9963 |
Analog Devices Inc./Maxim Integrated LTC1296CCSW#TRUnknown | Integrated Circuits (ICs) | IC DATA ACQ SYS 12BIT 5V 20SOIC |
| Series | Category | # Parts | Status | Description |
|---|---|---|---|---|
| Analog Switches - Special Purpose | 2 | Obsolete | ||
| Interface | 5 | Active | ||
| Analog Switches, Multiplexers, Demultiplexers | 5 | Active | ||
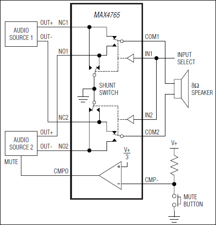
MAX4762Low-Voltage, Dual SPDT, Audio Clickless Switches with Negative Rail Capability | Analog Switches - Special Purpose | 4 | Active | The MAX4762–MAX4764/MAX4764A/MAX4765 dual SPDT (single-pole/double-throw) switches feature negative signal capability that allows signals below ground to pass through without distortion. These analog switches operate from a single +1.8V to +5.5V supply and have low 0.6Ω on-resistance, making them ideal for switching audio signals.The MAX4763/MAX4765 include a comparator that can be used for headphone detection or a mute/send key function. The MAX4764/MAX4764A/MAX4765 have an internal shunt switch to automatically discharge any capacitance at the NO and NC connection points. This reduces click-and-pop sounds that occur when switching audio signals between precharged points.These SPDT switches are available in space-saving µMAX®, TDFN, thin QFN, and UCSP™ packages and operate over the -40°C to +85°C extended temperature range.ApplicationsCell PhonesMP3 PlayersNotebook ComputersPDAs and Other Handheld Devices |
| Interface | 11 | Active | ||
MAX47660.075A to 1.5A, Programmable Current-Limit Switch | Analog Switches - Special Purpose | 5 | Active | The MAX4766 is a programmable current-limit switch that uses a proprietary control topology to provide a ±10% accurate current limit. It operates from 2.25V to 4.5V input voltage.The current limit is resistor settable from 0.075A to 1.5A and features an adjustable soft-start function to control the output-voltage ramp rate, thereby limiting the inrush current. It also has an adjustable blanking time to accommodate various capacitive loads.If the load current is greater than the current-limit threshold, the current limiter handles the overcurrent situation in one of three ways depending on the option selected. It enters an autoretry mode (MAX4766A), latches off the switch (MAX4766B), or places the device in a continuous current-limit mode (MAX4766C). Additional safety features include thermal shutdown to prevent overheating and reverse-current blocking to prevent current from being driven back into the source.The MAX4766 is available in a tiny 8-pin 3mm x 3mm TDFN package and operates over the extended temperature range of -40°C to +85°C.ApplicationsCell PhonesNotebook ComputersPDAs and Palmtop DevicesSDIO Ports |
| Integrated Circuits (ICs) | 2 | Obsolete | ||
| Integrated Circuits (ICs) | 2 | Obsolete | ||
MAX4773200mA/500mA Selectable Current-Limit Switches | Current Regulation/Management | 1 | Active | The MAX4772/MAX4773 switches feature selectable internal current limiting to prevent damage to host devices due to faulty load conditions. The MAX4772/MAX4773 include a logic input to select a guaranteed 200mA or 500mA current limit, making them ideal for SDIO and other load-switching applications. These analog switches have a low 0.2Ω on-resistance and operate from a 2.0V to 4.5V input voltage range.When the switch is on and a load is connected to the port, a guaranteed blanking time of 14ms ensures that the transient voltage settles down. If, after this blanking time, the load current is greater than the current limit, the MAX4772 switch is turned off and issues an active-low FLAG to the microprocessor. The switch can be turned on again by cycling the power or the ON input.The MAX4773 has an autoretry feature where the switch turns off and issues an active-low FLAG to the microprocessor after the blanking time and then continuously checks to see if the overload condition is present. The switch remains on after the overload condition disappears and active-low FLAG deasserts.The MAX4772/MAX4773 are available in tiny space-saving 6-pin SOT23 and 6-pin TDFN (3mm x 3mm) packages.ApplicationsCell PhonesGlobal Positioning Systems (GPS)Handheld DevicesPDAs and Palmtop DevicesSDIO |
| Integrated Circuits (ICs) | 5 | Obsolete | ||