A
Analog Devices Inc./Maxim Integrated
| Series | Category | # Parts | Status | Description |
|---|---|---|---|---|
| Part | Spec A | Spec B | Spec C | Spec D | Description |
|---|---|---|---|---|---|
| Series | Category | # Parts | Status | Description |
|---|---|---|---|---|
| Part | Spec A | Spec B | Spec C | Spec D | Description |
|---|---|---|---|---|---|
| Part | Category | Description |
|---|---|---|
Analog Devices Inc./Maxim Integrated LTC1879EGN#TRUnknown | Integrated Circuits (ICs) | IC REG BUCK ADJ 1.2A 16SSOP |
Analog Devices Inc./Maxim Integrated LTC2208CUP#TRUnknown | Integrated Circuits (ICs) | IC ADC 16BIT 130MSPS 64-QFN |
Analog Devices Inc./Maxim Integrated ADP2108ACBZ-1.1-R7Obsolete | Integrated Circuits (ICs) | IC REG BUCK 1.1V 600MA 5WLCSP |
Analog Devices Inc./Maxim Integrated EV1HMC832ALP6GObsolete | Development Boards Kits Programmers | EVAL BOARD FOR HMC832ALP6GE |
Analog Devices Inc./Maxim Integrated LTC488ISWUnknown | Integrated Circuits (ICs) | IC LINE RCVR RS485 QUAD 16-SOIC |
Analog Devices Inc./Maxim Integrated LTC6946IUFD-2Obsolete | Integrated Circuits (ICs) | IC CLK/FREQ SYNTH 28QFN |
Analog Devices Inc./Maxim Integrated MAX5556ESA+TObsolete | Integrated Circuits (ICs) | IC DAC/AUDIO 16BIT 50K 8SOIC |
Analog Devices Inc./Maxim Integrated EVAL-FLTR-LD-1RZUnknown | Unclassified | EVAL BRD FOR AD800 SERIES |
Analog Devices Inc./Maxim Integrated | Development Boards Kits Programmers | BOARD EVAL FOR AD9963 |
Analog Devices Inc./Maxim Integrated LTC1296CCSW#TRUnknown | Integrated Circuits (ICs) | IC DATA ACQ SYS 12BIT 5V 20SOIC |
| Series | Category | # Parts | Status | Description |
|---|---|---|---|---|
| RF Amplifiers | 1 | Active | ||
| RF, RFID, Wireless Evaluation Boards | 1 | Obsolete | ||
| RF, RFID, Wireless Evaluation Boards | 6 | Active | ||
| RF Mixers | 18 | Active | ||
| RF Mixers | 2 | Active | ||
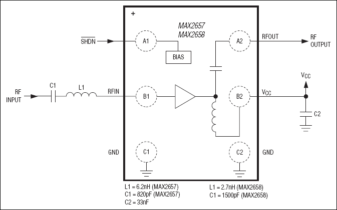
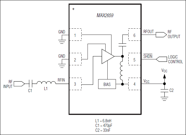
MAX2661400MHz to 2.5GHz Upconverters | RF, RFID, Wireless Evaluation Boards | 1 | Obsolete | The MAX2660/MAX2661/MAX2663/MAX2671/MAX2673 miniature, low-cost, low-noise upconverters are designed for low-voltage operation and are ideal for use in portable consumer equipment. Signals at the IF input port are mixed with signals at the local oscillator (LO) port using a double-balanced mixer. These upconverters operate with IF input frequencies between 40MHz and 500MHz, and upconvert to output frequencies as high as 2.5GHz.These upconverters offer a wide range of supply currents and output intercept levels to optimize system performance. Supply current is essentially constant over the specified supply voltage range. Additionally, when the devices are in a typical configuration with VSHDN-bar = 0, a shutdown mode reduces the supply current to less than 1µA.The MAX2660/MAX2661/MAX2663/MAX2671 family of upconverters are offered in the space-saving 6-pin SOT23 package. For applications requiring balanced IF ports, choose the MAX2673 upconverters in the 8-pin µMAX package.Applications400MHz/900MHz/2.4GHz ISMCell Phones/Cordless PhonesHandheld RadiosIEEE 802.11 and Wireless DataPersonal Communications Systems (PCS)Wireless Local Area Networks (WLANs) |
| RF Amplifiers | 2 | Active | ||
MAX267Pin-Programmable Universal and Bandpass Filters | RF Amplifiers | 15 | Active | The MAX263/264 and MAX267/268 CMOS switched-capacitor active filters are designed for precision filtering applications. Center frequency, Q, and operating mode are all selected via pin-strapped inputs. The MAX263/264 uses no external components for a variety of bandpass, lowpass, highpass, notch and allpass filters. The MAX267/268 is dedicated to bandpass applications and includes an uncommitted op-amp. Two second-order filter sections are included in both devices.An input clock and a 5-bit programming input precisely set the filter center/corner frequency. Q is also programmed from 0.5 to 64. Separate clock inputs for each filter half operate either an external clock or a crystal.The MAX263 and 267 operate with center frequencies up to 57kHz while the MAX264 and 268 extend the f0range to 140kHz by employing lower fCLK/f0ratios. The MAX263/264 is supplied in 28 pin wide DIP and small outline packages while the MAX267/268 is supplied in 24 pin narrow DIP and wide SO packages. All devices are available in commercial, extended, and military temperature ranges. |
| Evaluation Boards | 5 | Active | ||
| RF Mixers | 2 | Active | ||