A
Analog Devices Inc./Maxim Integrated
| Series | Category | # Parts | Status | Description |
|---|---|---|---|---|
| Part | Spec A | Spec B | Spec C | Spec D | Description |
|---|---|---|---|---|---|
| Series | Category | # Parts | Status | Description |
|---|---|---|---|---|
| Part | Spec A | Spec B | Spec C | Spec D | Description |
|---|---|---|---|---|---|
| Part | Category | Description |
|---|---|---|
Analog Devices Inc./Maxim Integrated LTC1879EGN#TRUnknown | Integrated Circuits (ICs) | IC REG BUCK ADJ 1.2A 16SSOP |
Analog Devices Inc./Maxim Integrated LTC2208CUP#TRUnknown | Integrated Circuits (ICs) | IC ADC 16BIT 130MSPS 64-QFN |
Analog Devices Inc./Maxim Integrated ADP2108ACBZ-1.1-R7Obsolete | Integrated Circuits (ICs) | IC REG BUCK 1.1V 600MA 5WLCSP |
Analog Devices Inc./Maxim Integrated EV1HMC832ALP6GObsolete | Development Boards Kits Programmers | EVAL BOARD FOR HMC832ALP6GE |
Analog Devices Inc./Maxim Integrated LTC488ISWUnknown | Integrated Circuits (ICs) | IC LINE RCVR RS485 QUAD 16-SOIC |
Analog Devices Inc./Maxim Integrated LTC6946IUFD-2Obsolete | Integrated Circuits (ICs) | IC CLK/FREQ SYNTH 28QFN |
Analog Devices Inc./Maxim Integrated MAX5556ESA+TObsolete | Integrated Circuits (ICs) | IC DAC/AUDIO 16BIT 50K 8SOIC |
Analog Devices Inc./Maxim Integrated EVAL-FLTR-LD-1RZUnknown | Unclassified | EVAL BRD FOR AD800 SERIES |
Analog Devices Inc./Maxim Integrated | Development Boards Kits Programmers | BOARD EVAL FOR AD9963 |
Analog Devices Inc./Maxim Integrated LTC1296CCSW#TRUnknown | Integrated Circuits (ICs) | IC DATA ACQ SYS 12BIT 5V 20SOIC |
| Series | Category | # Parts | Status | Description |
|---|---|---|---|---|
| LED Drivers | 4 | Active | ||
MAX25069Automotive, I2C-Controlled, 6-Channel, 150mA Backlight Driver and 4-Output TFT-LCD Bias | Power Management - Specialized | 2 | Active | The MAX25069 is a highly integrated TFT power supply and LED backlight driver IC for automotive TFT-LCD applications. This IC integrates one boost converter, one inverting buck-boost converter, two gate-driver supplies, and a boost/SEPIC controller that can power 1 to 6 strings of LEDs in the display backlight.The source-driver power supplies consist of a boost converter which can provide up to +18V in unipolar mode and an inverting buck-boost converter that can generate a voltage down to -10.5V. The AVDD output can deliver up to 300mA at 13.5V, while NAVDD can provide up to 200mA. The positive source-driver supply-regulation voltage (VAVDD) is set using internal NV memory or through I2C. The negative source-driver supply voltage (VNAVDD) is always tightly regulated to -VAVDD. The source-driver supplies operate from an input voltage between 2.65V and 5.5V.The gate-driver power supplies consist of regulated charge pumps that generate up to +31.5V and down to -18V and can deliver up to 15mA each. The IC features a 6-string LED driver with input switch control (NGATE) that can power up to 6 strings of LEDs with 150mA (max) of current per string. Logic-controlled and I2C-controlled pulse-width modulation (PWM) dimming are included, with minimum pulse widths as low as 300ns and the option of phase shifting the LED strings with respect to one another. When phase shifting is enabled, each string is turned on at a different time, reducing the input and output ripple, as well as audible noise. With phase shifting disabled, the current sinks turn on simultaneously and parallel connection of current sinks is possible.The startup and shutdown sequences for all power domains are controlled using one of the eight preset modes, which are selectable using internal nonvolatile memory or through the I2C interface.The MAX25069 is available in a 7mm x 7mm, 48-pin TQFN package with an exposed pad, and operates over the -40°C to +125°C ambient temperature range.ApplicationsAutomotive DashboardsAutomotive Central Information DisplaysAutomotive Head-Up DisplaysAutomotive Navigation Systems |
MAX2515V, Isolated, RS-232 Driver Receiver | Development Boards, Kits, Programmers | 16 | Active | The MAX250 and MAX251 chip set form the heart of a complete, electronically isolated, RS-232 dual transmitter/receiver. By combining many functions on two chips, the cost and complexity required for an isolated digital interface is greatly reduced. Four low cost optocouplers, four capacitors, a diode and a small pot-core type transformer are all that are required to complete a 19.2k baud transceiver. Faster data rates are possible by using high speed optocouplers. In addition to the driving and receiving circuitry for the optocouplers, the chip set includes a push-pull transformer driver to supply power to the interface's isolated side.Other convenient features include single +5V operation, a low power shutdown mode, and output enable control for three-state operation. The MAX250 and MAX251 are supplied in 14 lead DIP, 14 lead small outline and 20 leadless chip carrier packages.The MAX252 has all the required components for RS-232 communication in a single package.ApplicationsBridge Ground DifferentialsData Links To Analog CircuitsHigh Noise Data CommunicationsIndustrial Communications |
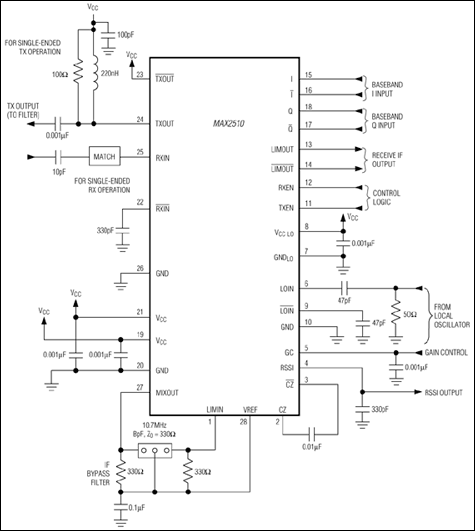
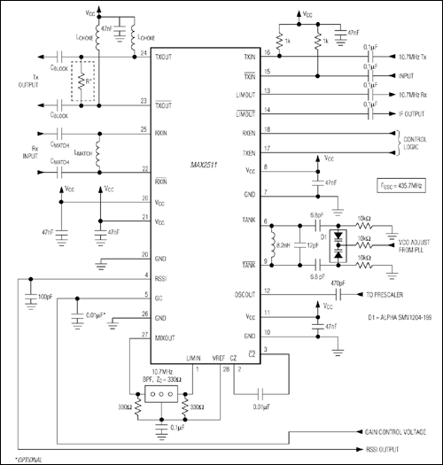
MAX2510Low-Voltage IF Transceiver with Limiter RSSI and Quadrature Modulator | RF Transceiver ICs | 3 | Active | The MAX2510 is a highly integrated IF transceiver for digital wireless applications. It operates from a +2.7V to +5.5V supply voltage and features four operating modes for advanced system power management. Supply current is reduced to 0.2µA in shutdown mode.In a typical application, the receiver downconverts a high IF/RF (up to 600MHz) to a low IF (up to 30MHz) using a double-balanced mixer. Additional functions included in the receiver section are an IF buffer that can drive an off-chip filter, an on-chip limiting amplifier offering 90dB of received-signal-strength indication (RSSI), and a robust differential limiter output driver designed to directly drive a CMOS input. The transmitter section upconverts I and Q baseband signals to an IF in the 100MHz to 600MHz range using a quadrature modulator. The transmit output is easily matched to drive a SAW filter with an adjustable output from 0dBm to -40dBm and excellent linearity.The MAX2511 has features similar to the MAX2510, but upconverts a low IF with an image-reject mixer. The MAX2511 downconverter also offers image rejection with a limiter/RSSI stage similar to that of the MAX2510.Applications400MHz ISM TransceiversIF TransceiversPACS, PHS, DECT, and Other PCS Wireless Handsets and Base StationsPWT1900, Wireless Handsets, and Base StationsWireless Data Links |
| RF Transceiver ICs | 2 | Active | ||
| Development Boards, Kits, Programmers | 5 | Active | ||
| Integrated Circuits (ICs) | 2 | Obsolete | ||
MAX2520036V HV Automotive Boost/SEPIC/Flyback Controller | Power Management (PMIC) | 3 | Active | The MAX25200 is a high-performance, current-mode PWM controller with 1.5μA (typ) shutdown current for boost converters with a wide input voltage range. The 4.5V to 36V input operating voltage range makes these devices ideal in automotive applications, such as front-end preboost or general-purpose SEPIC or flyback power supplies. An internal low-dropout regulator with a 5V output voltage enables the MAX25200 to operate directly from an automotive battery input. The input operating range can be extended to as low as 1.8V after startup.The MAX25200's switching frequency operation (up to 2.2MHz) reduces output ripple, avoids AM band interference, and allows for the use of smaller external components. The switching frequency is resistor adjustable from 220kHz to 2.2MHz; Alternatively, the frequency can be synchronized to an external clock. A spread spectrum option is available to improve system EMI performance.The device features a power-OK monitor and undervoltage lockout. Protection features include cycle-by-cycle current limit and thermal shutdown. The MAX25200 operates over the -40°C to +125°C automotive temperature range.APPLICATIONSCluster SystemsE-callInfotainment |
MAX2520136V HV Synchronous Boost Controller for Automotive Infotainment Applications | Development Boards, Kits, Programmers | 11 | Active | The MAX25201/MAX25202 are high-performance, current-mode PWM controllers with 1.5μA (typ) shutdown current for wide input voltage range boost converters. The 4.5V to 36V input operating voltage range makes these devices ideal in automotive applications, such as front-end preboost or general-purpose boost power supply, for the first boost stage in high-power LED lighting applications or to generate audio amplifier voltages. An internal low-dropout regulator with a 5V output voltage enables the MAX25201/MAX25202 to operate directly from an automotive battery input. The input operating range can be extended to as low as 1.8V after startup.The MAX25201/MAX25202’s switching frequency operation (up to 2.2MHz) reduces output ripple, avoids AM band interference, and allows for the use of smaller external components. The switching frequency is resistor adjustable from 220kHz to 2.2MHz. Alternatively, the frequency can be synchronized to an external clock. A spread- spectrum option is available to improve system EMI performance. For high-current applications the dual-phase MAX25202 is available. The MAX25202 operates at a fixed 400kHz switching frequency and can be synchronized to an external clock.The controllers feature a power-OK monitor and undervoltage lockout. Protection features include cycle-by-cycle current limit and thermal shutdown. The MAX25201/MAX25202 operate over the -40°C to +125°C automotive temperature range.ApplicationsCluster SystemsE-callInfotainment Systems |
MAX2520236V HV Synchronous Boost Controller for Automotive Infotainment Applications | DC/DC & AC/DC (Off-Line) SMPS Evaluation Boards | 5 | Active | The MAX25201/MAX25202 are high-performance, current-mode PWM controllers with 1.5μA (typ) shutdown current for wide input voltage range boost converters. The 4.5V to 36V input operating voltage range makes these devices ideal in automotive applications, such as front-end preboost or general-purpose boost power supply, for the first boost stage in high-power LED lighting applications or to generate audio amplifier voltages. An internal low-dropout regulator with a 5V output voltage enables the MAX25201/MAX25202 to operate directly from an automotive battery input. The input operating range can be extended to as low as 1.8V after startup.The MAX25201/MAX25202’s switching frequency operation (up to 2.2MHz) reduces output ripple, avoids AM band interference, and allows for the use of smaller external components. The switching frequency is resistor adjustable from 220kHz to 2.2MHz. Alternatively, the frequency can be synchronized to an external clock. A spread- spectrum option is available to improve system EMI performance. For high-current applications the dual-phase MAX25202 is available. The MAX25202 operates at a fixed 400kHz switching frequency and can be synchronized to an external clock.The controllers feature a power-OK monitor and undervoltage lockout. Protection features include cycle-by-cycle current limit and thermal shutdown. The MAX25201/MAX25202 operate over the -40°C to +125°C automotive temperature range.ApplicationsCluster SystemsE-callInfotainment Systems |