MAX237+5V-Powered, Multichannel RS-232 Drivers/Receivers | RF Amplifiers | 14 | Active | The MAX220–MAX249 family of line drivers/receivers is intended for all EIA/TIA-232E and V.28/V.24 communications interfaces, particularly applications where ±12V is not available..The MAX225, MAX233, MAX235, and MAX245/MAX246/MAX247 use no external components and are recommended for applications where printed circuit board space is critical.The MAX220–MAX249 are offered in 26 different packages with temperatures from 0 to +70°C up to -55°C to +125°C. See ordering information table at the end of the data sheet for all package and temperature options.ApplicationsInterface TranslationMultidrop RS-232 NetworksPortable Diagnostics Equipment |
| RF and Wireless | 1 | Obsolete | |
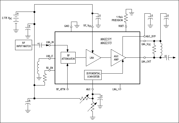
MAX2371LNAs with Step Attenuator and VGA | RF, RFID, Wireless Evaluation Boards | 3 | Active | The MAX2371/MAX2373 wideband low-noise amplifier (LNA) ICs are designed for direct conversion receiver (DCR) or very low intermediate frequency (VLIF) receiver applications. They contain single-channel, single-ended LNAs with switchable attenuator and automatic gain control (AGC) intended as a low-noise gain stage. These devices provide high gain-control range (typically 60dB) at radio frequency (RF) with excellent noise and reverse isolation characteristics.The MAX2371/MAX2373 can work over the frequency range from 100MHz to 1GHz. In practice, only a narrow band is needed in each application, so different matching circuits can be applied. The devices are dynamically configured through the digital/analog control pins to select either maximum gain and low noise figure or power-saving mode. In addition, the MAX2371/MAX2373 feature high/low-current modes, high/low attenuation modes, linearly controlled gain states, and shutdown mode.ApplicationsDirect Conversion Receiver (DCR)Very Low IF Receiver |
| RF Amplifiers | 2 | Active | |
MAX238+5V-Powered, Multichannel RS-232 Drivers/Receivers | RF Mixers | 18 | Active | The MAX220–MAX249 family of line drivers/receivers is intended for all EIA/TIA-232E and V.28/V.24 communications interfaces, particularly applications where ±12V is not available..The MAX225, MAX233, MAX235, and MAX245/MAX246/MAX247 use no external components and are recommended for applications where printed circuit board space is critical.The MAX220–MAX249 are offered in 26 different packages with temperatures from 0 to +70°C up to -55°C to +125°C. See ordering information table at the end of the data sheet for all package and temperature options.ApplicationsInterface TranslationMultidrop RS-232 NetworksPortable Diagnostics Equipment |
MAX239+5V-Powered, Multichannel RS-232 Drivers/Receivers | RF Misc ICs and Modules | 14 | Active | The MAX220–MAX249 family of line drivers/receivers is intended for all EIA/TIA-232E and V.28/V.24 communications interfaces, particularly applications where ±12V is not available..The MAX225, MAX233, MAX235, and MAX245/MAX246/MAX247 use no external components and are recommended for applications where printed circuit board space is critical.The MAX220–MAX249 are offered in 26 different packages with temperatures from 0 to +70°C up to -55°C to +125°C. See ordering information table at the end of the data sheet for all package and temperature options.ApplicationsInterface TranslationMultidrop RS-232 NetworksPortable Diagnostics Equipment |
MAX240+5V-Powered, Multichannel RS-232 Drivers/Receivers | RF and Wireless | 7 | Active | The MAX220–MAX249 family of line drivers/receivers is intended for all EIA/TIA-232E and V.28/V.24 communications interfaces, particularly applications where ±12V is not available..The MAX225, MAX233, MAX235, and MAX245/MAX246/MAX247 use no external components and are recommended for applications where printed circuit board space is critical.The MAX220–MAX249 are offered in 26 different packages with temperatures from 0 to +70°C up to -55°C to +125°C. See ordering information table at the end of the data sheet for all package and temperature options.ApplicationsInterface TranslationMultidrop RS-232 NetworksPortable Diagnostics Equipment |
| Integrated Circuits (ICs) | 2 | Obsolete | |
| Integrated Circuits (ICs) | 1 | Obsolete | |
| Power Management (PMIC) | 1 | Obsolete | |