A
Analog Devices Inc./Maxim Integrated
| Series | Category | # Parts | Status | Description |
|---|---|---|---|---|
| Part | Spec A | Spec B | Spec C | Spec D | Description |
|---|---|---|---|---|---|
| Series | Category | # Parts | Status | Description |
|---|---|---|---|---|
| Part | Spec A | Spec B | Spec C | Spec D | Description |
|---|---|---|---|---|---|
| Part | Category | Description |
|---|---|---|
Analog Devices Inc./Maxim Integrated LTC1879EGN#TRUnknown | Integrated Circuits (ICs) | IC REG BUCK ADJ 1.2A 16SSOP |
Analog Devices Inc./Maxim Integrated LTC2208CUP#TRUnknown | Integrated Circuits (ICs) | IC ADC 16BIT 130MSPS 64-QFN |
Analog Devices Inc./Maxim Integrated ADP2108ACBZ-1.1-R7Obsolete | Integrated Circuits (ICs) | IC REG BUCK 1.1V 600MA 5WLCSP |
Analog Devices Inc./Maxim Integrated EV1HMC832ALP6GObsolete | Development Boards Kits Programmers | EVAL BOARD FOR HMC832ALP6GE |
Analog Devices Inc./Maxim Integrated LTC488ISWUnknown | Integrated Circuits (ICs) | IC LINE RCVR RS485 QUAD 16-SOIC |
Analog Devices Inc./Maxim Integrated LTC6946IUFD-2Obsolete | Integrated Circuits (ICs) | IC CLK/FREQ SYNTH 28QFN |
Analog Devices Inc./Maxim Integrated MAX5556ESA+TObsolete | Integrated Circuits (ICs) | IC DAC/AUDIO 16BIT 50K 8SOIC |
Analog Devices Inc./Maxim Integrated EVAL-FLTR-LD-1RZUnknown | Unclassified | EVAL BRD FOR AD800 SERIES |
Analog Devices Inc./Maxim Integrated | Development Boards Kits Programmers | BOARD EVAL FOR AD9963 |
Analog Devices Inc./Maxim Integrated LTC1296CCSW#TRUnknown | Integrated Circuits (ICs) | IC DATA ACQ SYS 12BIT 5V 20SOIC |
| Series | Category | # Parts | Status | Description |
|---|---|---|---|---|
| Isolators | 2 | Active | ||
| Digital Isolators | 2 | Active | ||
MAX22841Reinforced, Ultra-Low-Power, 4-Channel Digital Isolators | Isolators | 2 | Active | The MAX22440-MAX22442, MAX22840-MAX22842, and MAX22880-MAX22882 are a family of 4-channel, reinforced, ultra-low-power digital galvanic isolators using Analog Devices proprietary process technology. The MAX22440-MAX22442 are in a 16-QSOP package with a withstand voltage rating of 3kVRMSfor 60 seconds, the MAX22840-MAX22842 are in a 16 wide SOIC package with a withstand voltage rating of 5kVRMSfor 60 seconds, and the MAX22880-MAX22882 are in a 20-SSOP package with a withstand voltage rating of 3.75kVRMSfor 60 seconds. Devices are rated for operation at ambient temperatures from -40°C to +125°C.The devices transfer digital signals between circuits with different power domains, using as little as 77.04μW per channel at 1Mbps (1.8V supply). The ultra-low-power feature reduces system dissipation, increases reliability, and enables compact designs. Devices are available with a maximum data rate of 10Mbps and with default-high or default-low outputs. The devices feature low propagation delay and low clock jitter, which reduces system latency. Independent 1.71V to 5.5V supplies on each side also make the devices suitable for use as level translators. All four channels of the MAX22440/840/880 transfer data in the same direction. Three out of four channels of the MAX22441/841/881 transfer data in one direction while the other one transfers data in the opposite direction. Two channels of the MAX22442/842/882 transfer data in one direction and the other two in the opposite direction.APPLICATIONS4-20mA Loop Process ControlCompact Micro PLCBattery ManagementParasitically Powered Applications |
MAX22881Reinforced, Ultra-Low-Power, 4-Channel Digital Isolators | Digital Isolators | 2 | Active | The MAX22440-MAX22442, MAX22840-MAX22842, and MAX22880-MAX22882 are a family of 4-channel, reinforced, ultra-low-power digital galvanic isolators using Analog Devices proprietary process technology. The MAX22440-MAX22442 are in a 16-QSOP package with a withstand voltage rating of 3kVRMSfor 60 seconds, the MAX22840-MAX22842 are in a 16 wide SOIC package with a withstand voltage rating of 5kVRMSfor 60 seconds, and the MAX22880-MAX22882 are in a 20-SSOP package with a withstand voltage rating of 3.75kVRMSfor 60 seconds. Devices are rated for operation at ambient temperatures from -40°C to +125°C.The devices transfer digital signals between circuits with different power domains, using as little as 77.04μW per channel at 1Mbps (1.8V supply). The ultra-low-power feature reduces system dissipation, increases reliability, and enables compact designs. Devices are available with a maximum data rate of 10Mbps and with default-high or default-low outputs. The devices feature low propagation delay and low clock jitter, which reduces system latency. Independent 1.71V to 5.5V supplies on each side also make the devices suitable for use as level translators. All four channels of the MAX22440/840/880 transfer data in the same direction. Three out of four channels of the MAX22441/841/881 transfer data in one direction while the other one transfers data in the opposite direction. Two channels of the MAX22442/842/882 transfer data in one direction and the other two in the opposite direction.APPLICATIONS4-20mA Loop Process ControlCompact Micro PLCBattery ManagementParasitically Powered Applications |
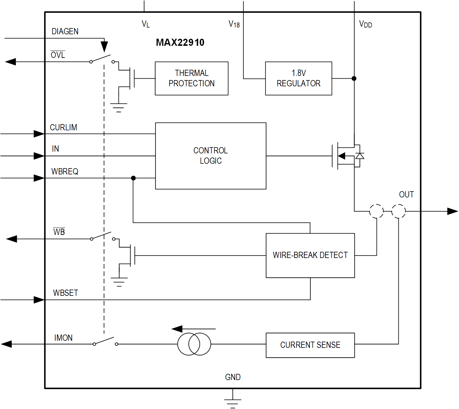
MAX2291021mΩ, 80V High-Side Switch with Advanced Diagnostics and Load Current Monitoring | Power Distribution Switches, Load Drivers | 2 | Unknown | The MAX22910 is an industrial high-side switch that operates as a current sourcing output device. The highside switch has an on-resistance RONof 21mΩ (typ) and 40mΩ (max). The maximum load current is limited and set via the CURLIM resistor in the range of 0.7A to 9A with ±10% accuracy. At +100°C ambient temperature, the maximum continuous load current is up to 7A.The MAX22910 is specified for operation up to 80V (max) supply voltage if OUT does not go below GND. The VLlogic supply allows flexible logic interface levels in the range of 1.6V to 5.5V.Open-wire detection detects wiring faults when the switch is on for load current below a threshold in the range of 1mA to 7mA, as set by the WBSET resistor.Accurate load current monitoring at the IMON current output monitors the load current with ±4% accuracy between 2A and 9A and with ±6% accuracy between 0.7A and 2A when the device is not in the current limit.The MAX22910 is protected against short-circuits, overcurrent, and thermal overload. Achieve fast load turn-off time by connecting an external TVS diode at OUT with a high clamp voltage to clamp inductive kickback energy.The MAX22910 is available in a compact 4.5mm x 5.75mm FC2QFN package and is specified for operation from -40°C to +125°C ambient temperature.APPLICATIONSIndustrial Digital Output ModulesSafety Output ModulesCommercial Vehicle ControllersMotor Holding Brakes |
| RF and Wireless | 12 | Active | ||
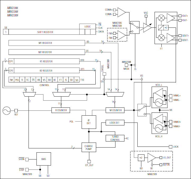
MAX2306CDMA IF VGAs and I/Q Demodulators with VCO and Synthesizer | RF, RFID, Wireless Evaluation Boards | 3 | Active | The MAX2306/MAX2308/MAX2309 are IF receivers designed for dual-band, dual-mode, and single-mode N-CDMA and W-CDMA cellular phone systems. The signal path consists of a variable-gain amplifier (VGA) and I/Q demodulator. The devices feature guaranteed +2.7V operation, a gain control range of over 110dB, and high input IP3 (-31dBm at 35dB gain, 3.4dBm at -35dB gain).Unlike similar devices, the MAX2306 family of receivers includes dual oscillators and synthesizers to form a self-contained IF subsystem. The synthesizer's reference and RF dividers are fully programmable through a 3-wire serial bus, enabling dual-band system architectures using any common reference and IF frequency. The differential baseband outputs have enough bandwidth to suit both N-CDMA and W-CDMA systems, and offer saturated output levels of 2.7Vp-p at a low +2.75V supply voltage. Including the low-noise voltage-controlled oscillator (VCO) and synthesizer, the MAX2306 draws only 26mA from a +2.75V supply in CDMA (differential IF) mode.The MAX2306/MAX2308/MAX2309 are available in 28-pin QFN packages.ApplicationsGlobalstar Dual-Mode HandsetsSingle/Dual/Triple-Mode CDMA HandsetsWCDMA HandsetsWireless Data LinksWireless Local Loop (WLL) |
| RF and Wireless | 2 | Active | ||
| Evaluation Boards | 3 | Active | ||
| Drivers, Receivers, Transceivers | 12 | Active | ||