A
Analog Devices Inc./Maxim Integrated
| Series | Category | # Parts | Status | Description |
|---|---|---|---|---|
| Part | Spec A | Spec B | Spec C | Spec D | Description |
|---|---|---|---|---|---|
| Series | Category | # Parts | Status | Description |
|---|---|---|---|---|
| Part | Spec A | Spec B | Spec C | Spec D | Description |
|---|---|---|---|---|---|
| Part | Category | Description |
|---|---|---|
Analog Devices Inc./Maxim Integrated LTC1879EGN#TRUnknown | Integrated Circuits (ICs) | IC REG BUCK ADJ 1.2A 16SSOP |
Analog Devices Inc./Maxim Integrated LTC2208CUP#TRUnknown | Integrated Circuits (ICs) | IC ADC 16BIT 130MSPS 64-QFN |
Analog Devices Inc./Maxim Integrated ADP2108ACBZ-1.1-R7Obsolete | Integrated Circuits (ICs) | IC REG BUCK 1.1V 600MA 5WLCSP |
Analog Devices Inc./Maxim Integrated EV1HMC832ALP6GObsolete | Development Boards Kits Programmers | EVAL BOARD FOR HMC832ALP6GE |
Analog Devices Inc./Maxim Integrated LTC488ISWUnknown | Integrated Circuits (ICs) | IC LINE RCVR RS485 QUAD 16-SOIC |
Analog Devices Inc./Maxim Integrated LTC6946IUFD-2Obsolete | Integrated Circuits (ICs) | IC CLK/FREQ SYNTH 28QFN |
Analog Devices Inc./Maxim Integrated MAX5556ESA+TObsolete | Integrated Circuits (ICs) | IC DAC/AUDIO 16BIT 50K 8SOIC |
Analog Devices Inc./Maxim Integrated EVAL-FLTR-LD-1RZUnknown | Unclassified | EVAL BRD FOR AD800 SERIES |
Analog Devices Inc./Maxim Integrated | Development Boards Kits Programmers | BOARD EVAL FOR AD9963 |
Analog Devices Inc./Maxim Integrated LTC1296CCSW#TRUnknown | Integrated Circuits (ICs) | IC DATA ACQ SYS 12BIT 5V 20SOIC |
| Series | Category | # Parts | Status | Description |
|---|---|---|---|---|
| Power Management (PMIC) | 1 | Obsolete | ||
| Power Management (PMIC) | 2 | Obsolete | ||
| Power Management (PMIC) | 1 | Obsolete | ||
| Analog and Digital Output | 5 | Active | ||
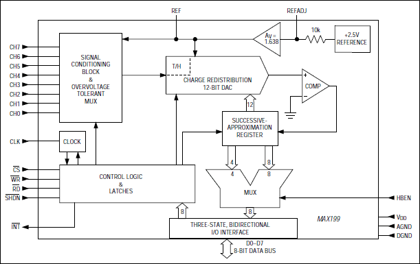
| ADCs/DACs - Special Purpose | 23 | Active | ||
| Power Management (PMIC) | 1 | Obsolete | ||
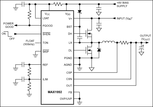
MAX1993Quick-PWM Step-Down Controllers with Inductor Saturation Protection and Dynamic Output Voltages | Power Management (PMIC) | 3 | Active | The MAX1992/MAX1993 pulse-width modulation (PWM) controllers provide high-efficiency, excellent transient response, and high DC output accuracy. The devices step down high-voltage batteries to generate low-voltage CPU core or chipset/RAM supplies in notebook computers.Maxim's proprietary Quick-PWM™ quick-response, constant on-time PWM control scheme handles wide input/output voltage ratios with ease and provides 100ns "instant-on" response to load transients, while maintaining a relatively constant switching frequency. Efficiency is enhanced by the ability to drive very large synchronous-rectifier MOSFETs. Current sensing to ensure reliable overload and inductor saturation protection is available using an external current-sense resistor in series with the output. Alternatively, the controller can sense the current across the synchronous rectifier alone or use lossless inductor sensing for lowest power dissipation.Single-stage buck conversion allows the MAX1992/MAX1993 to directly step down high-voltage batteries for the highest possible efficiency. Alternatively, two-stage conversion (stepping down from another system supply rail instead of the battery) at the maximum switching frequency allows the minimum possible physical size.The MAX1992 powers the CPU core, chipset, DRAM, or other supply rails as low as 0.7V. The MAX1993 powers chipsets and graphics processor cores, which require dynamically adjustable output voltages. The MAX1993 provides a tracking input that can be used for active termination buses. The MAX1992/MAX1993 are available in a 24-pin thin QFN package with optional overvoltage and undervoltage protection.For dual step-down PWM controllers with inductor saturation protection, external reference input voltage, and dynamically selectable output voltages, refer to the MAX1540/MAX1541 data sheet.Applications1.8V and 2.5V SuppliesActive Termination Buses (MAX1993)Core/IO Supplies as Low as 0.7VCPU/Chipset/GPU with Dynamic Voltage CoresDDR Memory Termination (MAX1993)Notebook Computers |
| Power Management (PMIC) | 2 | Obsolete | ||
| Integrated Circuits (ICs) | 1 | Active | ||
| Power Management (PMIC) | 1 | Obsolete | ||