A
Analog Devices Inc./Maxim Integrated
| Series | Category | # Parts | Status | Description |
|---|---|---|---|---|
| Part | Spec A | Spec B | Spec C | Spec D | Description |
|---|---|---|---|---|---|
| Series | Category | # Parts | Status | Description |
|---|---|---|---|---|
| Part | Spec A | Spec B | Spec C | Spec D | Description |
|---|---|---|---|---|---|
| Part | Category | Description |
|---|---|---|
Analog Devices Inc./Maxim Integrated LTC1879EGN#TRUnknown | Integrated Circuits (ICs) | IC REG BUCK ADJ 1.2A 16SSOP |
Analog Devices Inc./Maxim Integrated LTC2208CUP#TRUnknown | Integrated Circuits (ICs) | IC ADC 16BIT 130MSPS 64-QFN |
Analog Devices Inc./Maxim Integrated ADP2108ACBZ-1.1-R7Obsolete | Integrated Circuits (ICs) | IC REG BUCK 1.1V 600MA 5WLCSP |
Analog Devices Inc./Maxim Integrated EV1HMC832ALP6GObsolete | Development Boards Kits Programmers | EVAL BOARD FOR HMC832ALP6GE |
Analog Devices Inc./Maxim Integrated LTC488ISWUnknown | Integrated Circuits (ICs) | IC LINE RCVR RS485 QUAD 16-SOIC |
Analog Devices Inc./Maxim Integrated LTC6946IUFD-2Obsolete | Integrated Circuits (ICs) | IC CLK/FREQ SYNTH 28QFN |
Analog Devices Inc./Maxim Integrated MAX5556ESA+TObsolete | Integrated Circuits (ICs) | IC DAC/AUDIO 16BIT 50K 8SOIC |
Analog Devices Inc./Maxim Integrated EVAL-FLTR-LD-1RZUnknown | Unclassified | EVAL BRD FOR AD800 SERIES |
Analog Devices Inc./Maxim Integrated | Development Boards Kits Programmers | BOARD EVAL FOR AD9963 |
Analog Devices Inc./Maxim Integrated LTC1296CCSW#TRUnknown | Integrated Circuits (ICs) | IC DATA ACQ SYS 12BIT 5V 20SOIC |
| Series | Category | # Parts | Status | Description |
|---|---|---|---|---|
| Power Management (PMIC) | 3 | Obsolete | ||
| Integrated Circuits (ICs) | 3 | Active | ||
| Integrated Circuits (ICs) | 3 | Active | ||
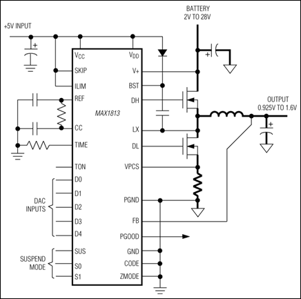
MAX1813Dynamically-Adjustable, Synchronous Step-Down Controller with Integrated Voltage Positioning | Power Management (PMIC) | 2 | Unknown | The MAX1813 step-down controller is intended for core CPU DC-DC converters in notebook computers. The controller features a dynamically adjustable output (5-bit DAC), ultra-fast transient response, high DC accuracy, and high efficiency necessary for leading-edge CPU core power supplies. Maxim's proprietary Quick-PWM™ quick-response, constant-on-time PWM control scheme handles wide input/output voltage ratios with ease and provides 100ns "instant-on" response to load transients while maintaining a relatively constant switching frequency.The MAX1813 is designed specifically for CPU core applications requiring a voltage-positioned supply. The voltage-positioning input (VPCS), combined with a high-DC-accuracy control loop, is used to implement a power supply that modifies its output set point in response to the load current. This arrangement decreases full-load power dissipation and reduces the required number of output capacitors.The output voltage can be dynamically adjusted through the 5-bit digital-to-analog converter (DAC) inputs over a 0.600V to 2V range. The MAX1813 includes an internal multiplexer that selects between three different DAC code settings. The first two inputs are controlled by five digital input pins (D0–D4). The third input is used for the suspend mode and controlled by two 4-level input pins (S0, S1). Output voltage transitions are accomplished with a proprietary precision slew-rate control that minimizes surge currents to and from the battery while guaranteeing "just-in-time" arrival at the new DAC setting.The MAX1813's 28V input range enables single-stage buck conversion from high-voltage batteries for the maximum possible efficiency. Alternatively, the controller's high-frequency capability combined with two-stage conversion (stepping down the +5V system supply instead of the battery) allows the smallest possible physical size.The MAX1813 is available in a 28-pin QSOP package.ApplicationsCPU Core SuppliesDocking StationsNotebook Computers (IMVP-II/Coppermine)Single-Stage (BATT to VCORE) ConvertersTwo-Stage (+5V to VCORE) Converters |
| Integrated Circuits (ICs) | 2 | Active | ||
| Power Management (PMIC) | 3 | Active | ||
| Power Management (PMIC) | 21 | Active | ||
| Voltage Regulators - Linear, Low Drop Out (LDO) Regulators | 3 | Active | ||
MAX182Calibrated, 4-Channel, 12-Bit ADC with Track/Hold and Reference | Uncategorized | 12 | Active | Calibrated, 4-Channel, 12-Bit ADC with Track/Hold and Reference |
| Special Purpose Regulators | 3 | Obsolete | ||