A
Analog Devices Inc./Maxim Integrated
| Series | Category | # Parts | Status | Description |
|---|---|---|---|---|
| Part | Spec A | Spec B | Spec C | Spec D | Description |
|---|---|---|---|---|---|
| Series | Category | # Parts | Status | Description |
|---|---|---|---|---|
| Part | Spec A | Spec B | Spec C | Spec D | Description |
|---|---|---|---|---|---|
| Part | Category | Description |
|---|---|---|
Analog Devices Inc./Maxim Integrated LTC1879EGN#TRUnknown | Integrated Circuits (ICs) | IC REG BUCK ADJ 1.2A 16SSOP |
Analog Devices Inc./Maxim Integrated LTC2208CUP#TRUnknown | Integrated Circuits (ICs) | IC ADC 16BIT 130MSPS 64-QFN |
Analog Devices Inc./Maxim Integrated ADP2108ACBZ-1.1-R7Obsolete | Integrated Circuits (ICs) | IC REG BUCK 1.1V 600MA 5WLCSP |
Analog Devices Inc./Maxim Integrated EV1HMC832ALP6GObsolete | Development Boards Kits Programmers | EVAL BOARD FOR HMC832ALP6GE |
Analog Devices Inc./Maxim Integrated LTC488ISWUnknown | Integrated Circuits (ICs) | IC LINE RCVR RS485 QUAD 16-SOIC |
Analog Devices Inc./Maxim Integrated LTC6946IUFD-2Obsolete | Integrated Circuits (ICs) | IC CLK/FREQ SYNTH 28QFN |
Analog Devices Inc./Maxim Integrated MAX5556ESA+TObsolete | Integrated Circuits (ICs) | IC DAC/AUDIO 16BIT 50K 8SOIC |
Analog Devices Inc./Maxim Integrated EVAL-FLTR-LD-1RZUnknown | Unclassified | EVAL BRD FOR AD800 SERIES |
Analog Devices Inc./Maxim Integrated | Development Boards Kits Programmers | BOARD EVAL FOR AD9963 |
Analog Devices Inc./Maxim Integrated LTC1296CCSW#TRUnknown | Integrated Circuits (ICs) | IC DATA ACQ SYS 12BIT 5V 20SOIC |
| Series | Category | # Parts | Status | Description |
|---|---|---|---|---|
| Power Management (PMIC) | 2 | Active | ||
MAX1822High-Side Power Supply | Integrated Circuits (ICs) | 5 | Active | The MAX1822 high-side supply, using a regulated charge pump, generates a regulated output voltage 11V greater than the input supply voltage to power high-side switching and control circuits. The MAX1822 allows low-resistance N-channel MOSFETs (FETs) to be used in circuits that normally require costly, less efficient P-channel FETs and PNP transistors. The high-side output also eliminates the need for logic FETs in +5V and other low-voltage switching circuits.A +3.5V to +16.5V input supply range and a typical quiescent current of only 150µA make the MAX1822 ideal for a wide range of line- and battery-powered switching and control applications where efficiency is crucial. Also provided is a logic-level power-ready output (PR) to indicate when the high-side voltage reaches the proper level.The MAX1822 comes in an 8-pin SO package and requires three inexpensive external capacitors. The MAX1822 is a pin-for-pin replacement to the MAX622.ApplicationsBattery ManagementH-SwitchesHigh-Side Power Control with N-Channel FETsLow-Dropout Voltage RegulatorsPortable ComputingPower Switching from Low Supply VoltagesStepper Motor Drivers |
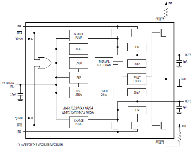
MAX1823Dual USB Switch with Fault Blanking and Autoreset | Power Management - Specialized | 11 | Active | The MAX1823 is a dual, current-limited switch with autoreset specifically made for USB applications. The autoreset feature latches the switch off if the output is shorted, saving system power. The switch reactivates when the short circuit is removed. Each channel is guaranteed to supply 720mA and meet USB specifications. Low quiescent supply current (50µA) and standby current (3µA) conserve battery power in portable applications.The MAX1823 has multiple safety features to ensure that the USB port is protected. Built-in thermal-overload protection limits power dissipation and junction temperature. Accurate internal current-limiting circuitry protects the input supply against both overload and short-circuit conditions. Independent fault signals (active-low FAULTA and active-low FAULTB) notify the microprocessor (µP) when a thermal-overload, current-limit, undervoltage-lockout (UVLO), or short-circuit fault occurs. A 20ms fault-blanking feature ignores momentary faults, such as those caused when hot swapping a capacitive load, preventing false alarms to the host system. The MAX1823A/MAX1823B also block reverse current (current from OUT_ to IN_) while in shutdown.The MAX1823 is available in a space-saving 10-pin µMAX® package. The MAX1823/MAX1823A are enabled with an active-low signal, and the MAX1823B/MAX1823H are enabled with an active-high signal. For a single version of this device, refer to the MAX1946 data sheet. For a triple version, refer to the MAX1940 data sheet.ApplicationsDocking StationsNotebook and Desktop ComputersPDAs and Palmtop ComputersUSB Ports and Hubs |
| Integrated Circuits (ICs) | 1 | Active | ||
| Evaluation Boards | 7 | Active | ||
| Voltage Regulators - DC DC Switching Regulators | 2 | Active | ||
| Integrated Circuits (ICs) | 2 | Active | ||
| Voltage Regulators - DC DC Switching Regulators | 4 | Active | ||
MAX1833High-Efficiency Step-Up Converters with Reverse Battery Protection | Integrated Circuits (ICs) | 5 | Active | The MAX1832-MAX1835 are high-efficiency step-up converters with complete reverse battery protection that protects the device and the load when the battery is reversed. They feature a built-in synchronous rectifier, which allows for over 90% efficiency and reduces size and cost by eliminating the need for an external Schottky diode.These step-up converters operate from a +1.5V to +5.5V input voltage range and deliver up to 150mA of load current. The MAX1833EUT/MAX1835EUT (SOT devices) have a fixed 3.3V output voltage. The MAX1833ETT30 (TDFN device) has a fixed 3.0V output voltage. The MAX1832/MAX1834 have adjustable outputs from +2V to +5.5V. In shutdown, the MAX1832/MAX1833 connect the battery input to the voltage output, allowing the input battery to be used as a backup or real-time clock supply when the converter is off (see Selector Guide).MAX183_EUT devices are available in a miniature 6-pin SOT23 package. The MAX1833ETT30 is available in a 3mm x 3mm thin DFN package. The MAX1832EVKIT is available to speed designs.ApplicationsBattery BackupCordless PhonesDigital CamerasHandheld InstrumentsLocal 3.3V to 5V SuppliesMedical Diagnostic EquipmentPagersPC CardsRemote Wireless Transmitters |
| Power Management (PMIC) | 3 | Active | ||