A
Analog Devices Inc./Maxim Integrated
| Series | Category | # Parts | Status | Description |
|---|---|---|---|---|
| Part | Spec A | Spec B | Spec C | Spec D | Description |
|---|---|---|---|---|---|
| Series | Category | # Parts | Status | Description |
|---|---|---|---|---|
| Part | Spec A | Spec B | Spec C | Spec D | Description |
|---|---|---|---|---|---|
| Part | Category | Description |
|---|---|---|
Analog Devices Inc./Maxim Integrated LTC1879EGN#TRUnknown | Integrated Circuits (ICs) | IC REG BUCK ADJ 1.2A 16SSOP |
Analog Devices Inc./Maxim Integrated LTC2208CUP#TRUnknown | Integrated Circuits (ICs) | IC ADC 16BIT 130MSPS 64-QFN |
Analog Devices Inc./Maxim Integrated ADP2108ACBZ-1.1-R7Obsolete | Integrated Circuits (ICs) | IC REG BUCK 1.1V 600MA 5WLCSP |
Analog Devices Inc./Maxim Integrated EV1HMC832ALP6GObsolete | Development Boards Kits Programmers | EVAL BOARD FOR HMC832ALP6GE |
Analog Devices Inc./Maxim Integrated LTC488ISWUnknown | Integrated Circuits (ICs) | IC LINE RCVR RS485 QUAD 16-SOIC |
Analog Devices Inc./Maxim Integrated LTC6946IUFD-2Obsolete | Integrated Circuits (ICs) | IC CLK/FREQ SYNTH 28QFN |
Analog Devices Inc./Maxim Integrated MAX5556ESA+TObsolete | Integrated Circuits (ICs) | IC DAC/AUDIO 16BIT 50K 8SOIC |
Analog Devices Inc./Maxim Integrated EVAL-FLTR-LD-1RZUnknown | Unclassified | EVAL BRD FOR AD800 SERIES |
Analog Devices Inc./Maxim Integrated | Development Boards Kits Programmers | BOARD EVAL FOR AD9963 |
Analog Devices Inc./Maxim Integrated LTC1296CCSW#TRUnknown | Integrated Circuits (ICs) | IC DATA ACQ SYS 12BIT 5V 20SOIC |
| Series | Category | # Parts | Status | Description |
|---|---|---|---|---|
MAX177024.5V to 60V, Synchronous Step-Down Lead-Acid Battery Charger Controller | Battery Chargers | 2 | Active | The Himalaya series of voltage regulator ICs, power modules, and chargers enable cooler, smaller, and simpler power supply solutions. The MAX17702 is a high-efficiency, high-voltage, synchronous, step-down, Himalaya lead-acid (Pb-acid) battery charger controller designed to operate over an input-voltage range of 4.5V to 60V. The MAX17702 operates over a wide -40°C to +125°C temperature range and offers a complete charging solution for Pb-acid batteries with a ±4% accurate constant-current regulation. The output voltage is programmable from 1.25V up to (VDCIN- 2.1V) with ±1% regulation accuracy.The device uses an external nMOSFET to provide input supply-side short-circuit protection, preventing battery discharge.The device charges the battery in constant current (CC), absorption constant voltage (CV) states and enters floating CV state after detecting taper current threshold or absorption CV timer timeout in Absorption CV state. Detection and preconditioning of deeply discharged batteries are enabled by a deep discharge detection comparator.he MAX17702 is available in a 24-pin 4mm x 4mm TQFN package with an exposed pad.ApplicationsBattery Backup for Lighting, Security Cameras, and Control PanelsBuilding and Home-Automation Backup PowerIndustrial Battery Charging and Energy StoragePortable Industrial EquipmentPower Tools |
MAX177034.5V to 60V, Synchronous Step-Down Li-Ion Battery Charger Controller | Integrated Circuits (ICs) | 2 | Active | The Himalaya series of voltage regulator ICs, power modules, and chargers enable cooler, smaller, and simpler power supply solutions. The MAX17703 is a high-efficiency, high-voltage, synchronous, step-down, Himalaya Li-ion battery-charger controller designed to operate over an input-voltage range of a 4.5V to 60V. The MAX17703 operates over a wide -40°C to +125°C temperature range and offers a complete charging solution for Li-ion batteries with a ±4% accurate constant current. The output voltage is programmable from 1.25V up to (VDCIN- 2.1V) with ±1% regulation accuracy.The device uses an external nMOSFET to provide input supply-side short-circuit protection, preventing battery discharge.The device charges the battery in constant current (CC) and constant voltage (CV) states and terminates in a top-up-charge state after the taper timer is elapsed. The device resumes charging automatically when the battery voltage falls below the recharge voltage threshold. Detection and preconditioning of deeply discharged batteries are enabled by a deep discharge detection comparator.The MAX17703 is available in a 24-pin 4mm x 4mm TQFN package with an exposed pad.ApplicationsBattery Backup for Lighting, Security Cameras, and Control PanelsBuilding and Home-Automation Backup PowerIndustrial Battery Charging and Energy StoragePortable Industrial and Medical EquipmentPower Tools and Handheld Terminals |
| Evaluation Boards | 13 | Active | ||
| Integrated Circuits (ICs) | 8 | Active | ||
| Battery Chargers | 3 | Active | ||
| Voltage Regulators - DC DC Switching Regulators | 3 | Active | ||
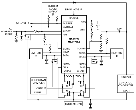
MAX1773APower Source Selector for Dual-Battery Systems | Integrated Circuits (ICs) | 2 | Unknown | The MAX1773/MAX1773A highly integrated ICs serve as the control logic for a system with multiple power sources. They directly drive external P-channel MOSFETs to select from an AC adapter and dual battery sources for charge and discharge. The selection is made based on the presence of the power sources and the state of the batteries. The MAX1773/MAX1773A detect low battery conditions using integrated analog comparators and check for the presence of a battery by using battery thermistor outputs.The MAX1773/MAX1773A are designed for use with a buck topology charger. They provide a simple and easily controlled solution to a difficult analog power control problem. The MAX1773/MAX1773A provide most of the power source monitoring and selection, freeing the system power management microprocessor (µP) for other tasks. This not only simplifies development of the power management firmware for the µP but also allows the µP to enter standby, thereby reducing system power consumption.The MAX1773A is recommended for new designs.ApplicationsDual-Battery Portable EquipmentInternet TabletsNotebook and Subnotebook ComputersPDAs and Handy-Terminals |
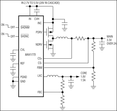
MAX1774Dual, High-Efficiency, Step-Down Converter with Backup Battery Switchover | Power Management (PMIC) | 3 | Active | The MAX1774 is a complete power-supply solution for PDAs and other hand-held devices. It integrates two high-efficiency step-down converters, a boost converter for backup battery regulation, and four voltage detectors in a small 32-pin QFN or 28-pin QSOP package.The MAX1774 accepts inputs from +2.7V to +28V and provides an adjustable main output from 1.25V to 5.5V at over 2A. The secondary core converter delivers an adjustable voltage from 1V to 5V and can deliver up to 1.5A. Both the main and core regulators have separate shutdown inputs.When the AC adapter power is removed, an external P-channel MOSFET switches input to the main battery. When the main battery is low, the backup step-up converter sustains the main output voltage. When the backup battery can no longer deliver the required load, the system shuts down safely to prevent damage. Four on-board voltage detectors monitor the status of the AC adapter power, main battery, and backup battery.The MAX1774 evaluation kit is available to help reduce design time.ApplicationsHandheld ComputersInternet Access TabletsPDAsPOS TerminalsSubnotebooks |
| Special Purpose Regulators | 5 | Active | ||
| Integrated Circuits (ICs) | 4 | Active | ||