A
Analog Devices Inc./Maxim Integrated
| Series | Category | # Parts | Status | Description |
|---|---|---|---|---|
| Part | Spec A | Spec B | Spec C | Spec D | Description |
|---|---|---|---|---|---|
| Series | Category | # Parts | Status | Description |
|---|---|---|---|---|
| Part | Spec A | Spec B | Spec C | Spec D | Description |
|---|---|---|---|---|---|
| Part | Category | Description |
|---|---|---|
Analog Devices Inc./Maxim Integrated LTC1879EGN#TRUnknown | Integrated Circuits (ICs) | IC REG BUCK ADJ 1.2A 16SSOP |
Analog Devices Inc./Maxim Integrated LTC2208CUP#TRUnknown | Integrated Circuits (ICs) | IC ADC 16BIT 130MSPS 64-QFN |
Analog Devices Inc./Maxim Integrated ADP2108ACBZ-1.1-R7Obsolete | Integrated Circuits (ICs) | IC REG BUCK 1.1V 600MA 5WLCSP |
Analog Devices Inc./Maxim Integrated EV1HMC832ALP6GObsolete | Development Boards Kits Programmers | EVAL BOARD FOR HMC832ALP6GE |
Analog Devices Inc./Maxim Integrated LTC488ISWUnknown | Integrated Circuits (ICs) | IC LINE RCVR RS485 QUAD 16-SOIC |
Analog Devices Inc./Maxim Integrated LTC6946IUFD-2Obsolete | Integrated Circuits (ICs) | IC CLK/FREQ SYNTH 28QFN |
Analog Devices Inc./Maxim Integrated MAX5556ESA+TObsolete | Integrated Circuits (ICs) | IC DAC/AUDIO 16BIT 50K 8SOIC |
Analog Devices Inc./Maxim Integrated EVAL-FLTR-LD-1RZUnknown | Unclassified | EVAL BRD FOR AD800 SERIES |
Analog Devices Inc./Maxim Integrated | Development Boards Kits Programmers | BOARD EVAL FOR AD9963 |
Analog Devices Inc./Maxim Integrated LTC1296CCSW#TRUnknown | Integrated Circuits (ICs) | IC DATA ACQ SYS 12BIT 5V 20SOIC |
| Series | Category | # Parts | Status | Description |
|---|---|---|---|---|
| Power Management (PMIC) | 2 | Obsolete | ||
| LED Drivers | 2 | Obsolete | ||
| Development Boards, Kits, Programmers | 3 | Active | ||
| LED Drivers | 1 | Obsolete | ||
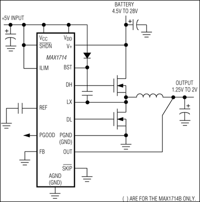
MAX1714High-Speed Step-Down Controller for Notebook Computers | DC DC Switching Controllers | 6 | Active | The MAX1714 pulse-width modulation (PWM) controller provides the high efficiency, excellent transient response, and high DC output accuracy needed for stepping down high-voltage batteries to generate low-voltage CPU core or chip-set/RAM supplies in notebook computers.Maxim's proprietary Quick-PWM™ quick-response, constant-on-time PWM control scheme handles wide input/output voltage ratios with ease and provides 100ns "instant-on" response to load transients while maintaining a relatively constant switching frequency.The MAX1714 achieves high efficiency at a reduced cost by eliminating the current-sense resistor found in traditional current-mode PWMs. Efficiency is further enhanced by an ability to drive very large synchronous-rectifier MOSFETs.Single-stage buck conversion allows these devices to directly step down high-voltage batteries for the highest possible efficiency. Alternatively, two-stage conversion (stepping down the +5V system supply instead of the battery) at a higher switching frequency allows the minimum possible physical size.The MAX1714 is intended for CPU core, chipset, DRAM, or other low-voltage supplies as low as 1V. The MAX1714A is available in a 20-pin QSOP package and includes overvoltage protection. The MAX1714B is available in a 16-pin QSOP package with no overvoltage protection. For applications requiring VID compliance or DAC control of output voltage, refer to the MAX1710/MAX1711 data sheet. For a dual output version, refer to the MAX1715 data sheet.Applications1.8V and 2.5V I/O SuppliesChipset/RAM Supplies as Low as 1VCPU Core SuppliesNotebook Computers |
| DC DC Switching Controllers | 6 | Active | ||
| Integrated Circuits (ICs) | 2 | Obsolete | ||
| Integrated Circuits (ICs) | 2 | Obsolete | ||
| DC DC Switching Controllers | 3 | NRND | ||
| Integrated Circuits (ICs) | 2 | Obsolete | ||