A
Analog Devices Inc./Maxim Integrated
| Series | Category | # Parts | Status | Description |
|---|---|---|---|---|
| Part | Spec A | Spec B | Spec C | Spec D | Description |
|---|---|---|---|---|---|
| Series | Category | # Parts | Status | Description |
|---|---|---|---|---|
| Part | Spec A | Spec B | Spec C | Spec D | Description |
|---|---|---|---|---|---|
| Part | Category | Description |
|---|---|---|
Analog Devices Inc./Maxim Integrated LTC1879EGN#TRUnknown | Integrated Circuits (ICs) | IC REG BUCK ADJ 1.2A 16SSOP |
Analog Devices Inc./Maxim Integrated LTC2208CUP#TRUnknown | Integrated Circuits (ICs) | IC ADC 16BIT 130MSPS 64-QFN |
Analog Devices Inc./Maxim Integrated ADP2108ACBZ-1.1-R7Obsolete | Integrated Circuits (ICs) | IC REG BUCK 1.1V 600MA 5WLCSP |
Analog Devices Inc./Maxim Integrated EV1HMC832ALP6GObsolete | Development Boards Kits Programmers | EVAL BOARD FOR HMC832ALP6GE |
Analog Devices Inc./Maxim Integrated LTC488ISWUnknown | Integrated Circuits (ICs) | IC LINE RCVR RS485 QUAD 16-SOIC |
Analog Devices Inc./Maxim Integrated LTC6946IUFD-2Obsolete | Integrated Circuits (ICs) | IC CLK/FREQ SYNTH 28QFN |
Analog Devices Inc./Maxim Integrated MAX5556ESA+TObsolete | Integrated Circuits (ICs) | IC DAC/AUDIO 16BIT 50K 8SOIC |
Analog Devices Inc./Maxim Integrated EVAL-FLTR-LD-1RZUnknown | Unclassified | EVAL BRD FOR AD800 SERIES |
Analog Devices Inc./Maxim Integrated | Development Boards Kits Programmers | BOARD EVAL FOR AD9963 |
Analog Devices Inc./Maxim Integrated LTC1296CCSW#TRUnknown | Integrated Circuits (ICs) | IC DATA ACQ SYS 12BIT 5V 20SOIC |
| Series | Category | # Parts | Status | Description |
|---|---|---|---|---|
| DC DC Switching Controllers | 2 | Obsolete | ||
| Power Management - Specialized | 1 | Obsolete | ||
| Power Management (PMIC) | 1 | Obsolete | ||
| Integrated Circuits (ICs) | 2 | Active | ||
| Power Management - Specialized | 1 | Obsolete | ||
| Power Management - Specialized | 1 | Obsolete | ||
| Integrated Circuits (ICs) | 1 | Obsolete | ||
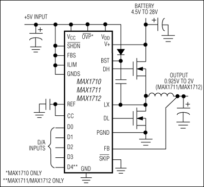
MAX1711High-Speed, Digitally Adjusted Step-Down Controllers for Notebook CPUs | Special Purpose Regulators | 5 | Active | The MAX1710/MAX1711 step-down controllers are intended for core CPU DC-DC converters in notebook computers. They feature a triple-threat combination of ultra-fast transient response, high DC accuracy, and high efficiency needed for leading-edge CPU core power supplies. Maxim's proprietary Quick-PWM™ quick-response, constant-on-time PWM control scheme handles wide input/output voltage ratios with ease and provides 100ns "instant-on" response to load transients while maintaining a relatively constant switching frequency.High DC precision is ensured by a 2-wire remote-sensing scheme that compensates for voltage drops in both the ground bus and supply rail. An on-board, digital-to-analog converter (DAC) sets the output voltage in compliance with Mobile Pentium II® CPU specifications.The MAX1710 achieves high efficiency at a reduced cost by eliminating the current-sense resistor found in traditional current-mode PWMs. Efficiency is further enhanced by an ability to drive very large synchronous-rectifier MOSFETs.Single-stage buck conversion allows these devices to directly step down high-voltage batteries for the highest possible efficiency. Alternatively, 2-stage conversion (stepping down the +5V system supply instead of the battery) at a higher switching frequency allows the minimum possible physical size.The MAX1710/MAX1711 are identical except that the MAX1711 have 5-bit DACs and the MAX1710 has a 4-bit DAC. Also, the MAX1711 has a fixed overvoltage protection threshold at VOUT= 2.25V and undervoltage protection at VOUT= 0.8V whereas the MAX1710 has variable thresholds that track VOUT. The MAX1711 is intended for applications where the DAC code may change dynamically.ApplicationsCPU Core DC-DC ConvertersDocking StationsNotebook ComputersSingle-Stage (BATT to VCORE) ConvertersTwo-Stage (+5V to VCORE) Converters |
| Development Boards, Kits, Programmers | 2 | Active | ||
| Power Management (PMIC) | 3 | Obsolete | ||