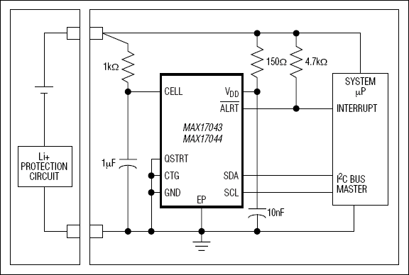
MAX170441-Cell/2-Cell Fuel Gauge with ModelGauge and Low-Battery Alert | Power Management (PMIC) | 4 | Active | The MAX17043/MAX17044 are ultra-compact, low-cost, host-side fuel-gauge systems for lithium-ion (Li+) batteries in handheld and portable equipment. The MAX17043 is configured to operate with a single lithium cell and the MAX17044 is configured for a dual-cell 2S pack.The MAX17043/MAX17044 use a sophisticated Li+ battery-modeling scheme, called ModelGauge™ to track the battery's relative state-of-charge (SOC) continuously over a widely varying charge/discharge profile. Unlike traditional fuel gauges, the ModelGauge algorithm eliminates the need for battery relearn cycles and an external current-sense resistor. Temperature compensation is possible in the application with minimal interaction between a µC and the device.The IC can be located on the system side, reducing cost and supply chain constraints on the battery. Measurement and estimated capacity data sets are accessed through an I2C interface. The MAX17043/MAX17044 are available in either a 0.4mm pitch 9-bump UCSP™ or 2mm x 3mm, 8-pin TDFN lead-free package.ApplicationsDigital Still, Video, and Action CamerasHandheld Computers and TerminalsHealth and Fitness MonitorsSmartphones, TabletsWireless Speakers |
MAX170471-Cell Fuel Gauge with ModelGauge m3 | Power Management (PMIC) | 2 | Active | The MAX17050 remains in production, however, for new projects, we recommend ModelGauge m5MAX17055fuel gauge.The MAX17047/MAX17050 incorporate the Maxim ModelGauge™m3 algorithm that combines the excellent short-term accuracy and linearity of a coulomb counter with the excellent long-term stability of a voltage-based fuel gauge, along with temperature compensation to provide industry-leading fuel-gauge accuracy. ModelGauge m3 cancels offset accumulation error in the coulomb counter while providing better short-term accuracy than any purely voltage-based fuel gauge. Additionally, the ModelGauge m3 algorithm does not suffer from abrupt corrections that normally occur in coulomb-counter algorithms since tiny continual corrections are distributed over time.The device automatically compensates for aging, temperature, and discharge rate and provides accurate state of charge (SOC) in mAh or %, as well as time-to-empty over a wide range of operating conditions. The device provides two methods for reporting the age of the battery: reduction in capacity and cycle odometer.The device provides precision measurements of current, voltage, and temperature. Temperature of the battery pack is measured using an external thermistor supported by ratiometric measurements on an auxiliary input. A 2-wire (I2C) interface provides access to data and control registers. The MAX17047 is available in a lead(Pb)-free, 3mm x 3mm, 10-pin TDFN package. The MAX17050 is available in a 0.4mm pitch 9-bump WLP package.ApplicationsDigital Still, Video and Action CamerasHandheld Computers and TerminalsHealth and Fitness MonitorsMedical DevicesSmartphones, TabletsWireless Speakers |
MAX170483µA 1-Cell/2-Cell Fuel Gauge with ModelGauge | Evaluation and Demonstration Boards and Kits | 10 | Active | The MAX17048/MAX17049 ICs are tiny, micropower current fuel gauges for lithium-ion (Li+) batteries in handheld and portable equipment. The MAX17048 operates with a single lithium cell and the MAX17049 with two lithium cells in series.The ICs use the sophisticated Li+ battery-modeling algorithm ModelGauge™to track the battery relative state-of-charge (SOC) continuously over widely varying charge and discharge conditions. The ModelGauge algorithm eliminates current-sense resistor and battery-learn cycles required in traditional fuel gauges. Temperature compensation is implemented using the system microcontroller.The ICs automatically detect when the battery enters a low-current state and switches into a low-power 3µA hibernate mode, while still providing accurate fuel gauging. The ICs automatically exit hibernate mode when the system returns to active state.On battery insertion, the ICs debounce initial voltage measurements to improve the initial SOC estimate, thus allowing them to be located on system side. SOC, voltage, and rate information is accessed using the I2C interface. The ICs are available in a tiny 0.9mm × 1.7mm, 8-bump wafer-level package (WLP), or a 2mm × 2mm, 8-pin TDFN package.ApplicationsBluetooth HeadsetsDigital Still, Video, and Action CamerasHandheld Computers and TerminalsHealth and Fitness MonitorsHome and Building Automation, SensorsMedical DevicesSmartphones, TabletsSmartwatches, WearablesWireless Speakers |
MAX170493µA 1-Cell/2-Cell Fuel Gauge with ModelGauge | Evaluation and Demonstration Boards and Kits | 7 | Active | The MAX17048/MAX17049 ICs are tiny, micropower current fuel gauges for lithium-ion (Li+) batteries in handheld and portable equipment. The MAX17048 operates with a single lithium cell and the MAX17049 with two lithium cells in series.The ICs use the sophisticated Li+ battery-modeling algorithm ModelGauge™to track the battery relative state-of-charge (SOC) continuously over widely varying charge and discharge conditions. The ModelGauge algorithm eliminates current-sense resistor and battery-learn cycles required in traditional fuel gauges. Temperature compensation is implemented using the system microcontroller.The ICs automatically detect when the battery enters a low-current state and switches into a low-power 3µA hibernate mode, while still providing accurate fuel gauging. The ICs automatically exit hibernate mode when the system returns to active state.On battery insertion, the ICs debounce initial voltage measurements to improve the initial SOC estimate, thus allowing them to be located on system side. SOC, voltage, and rate information is accessed using the I2C interface. The ICs are available in a tiny 0.9mm × 1.7mm, 8-bump wafer-level package (WLP), or a 2mm × 2mm, 8-pin TDFN package.ApplicationsBluetooth HeadsetsDigital Still, Video, and Action CamerasHandheld Computers and TerminalsHealth and Fitness MonitorsHome and Building Automation, SensorsMedical DevicesSmartphones, TabletsSmartwatches, WearablesWireless Speakers |
| Integrated Circuits (ICs) | 4 | Active | |
MAX170501-Cell Fuel Gauge with ModelGauge m3 | Evaluation and Demonstration Boards and Kits | 4 | Active | The MAX17050 remains in production, however, for new projects, we recommend ModelGauge m5MAX17055fuel gauge.The MAX17047/MAX17050 incorporate the Maxim ModelGauge™m3 algorithm that combines the excellent short-term accuracy and linearity of a coulomb counter with the excellent long-term stability of a voltage-based fuel gauge, along with temperature compensation to provide industry-leading fuel-gauge accuracy. ModelGauge m3 cancels offset accumulation error in the coulomb counter while providing better short-term accuracy than any purely voltage-based fuel gauge. Additionally, the ModelGauge m3 algorithm does not suffer from abrupt corrections that normally occur in coulomb-counter algorithms since tiny continual corrections are distributed over time.The device automatically compensates for aging, temperature, and discharge rate and provides accurate state of charge (SOC) in mAh or %, as well as time-to-empty over a wide range of operating conditions. The device provides two methods for reporting the age of the battery: reduction in capacity and cycle odometer.The device provides precision measurements of current, voltage, and temperature. Temperature of the battery pack is measured using an external thermistor supported by ratiometric measurements on an auxiliary input. A 2-wire (I2C) interface provides access to data and control registers. The MAX17047 is available in a lead(Pb)-free, 3mm x 3mm, 10-pin TDFN package. The MAX17050 is available in a 0.4mm pitch 9-bump WLP package.ApplicationsDigital Still, Video and Action CamerasHandheld Computers and TerminalsHealth and Fitness MonitorsMedical DevicesSmartphones, TabletsWireless Speakers |
| Power Management (PMIC) | 5 | Active | |
| Evaluation Boards | 6 | Active | |
| Battery Management | 4 | Obsolete | |
MAX17061 to 3 Cell, High Current, Low-Noise, Step-Up DC-DC Converters with Linear Regulator | Integrated Circuits (ICs) | 3 | Active | The MAX1705/MAX1706 are high-efficiency, low-noise, step-up DC-DC converters with an auxiliary linear-regulator output. These devices are intended for use in battery-powered wireless applications. They use a synchronous rectifier pulse-width-modulation (PWM) boost topology to generate 2.5V to 5.5V outputs from battery inputs, such as 1 to 3 NiCd/NiMH cells or 1 Li-Ion cell. The MAX1705 has an internal 1A n-channel MOSFET switch. The MAX1706 has a 0.5A switch. Both devices also have a built-in low-dropout linear regulator that delivers up to 200mA.With an internal synchronous rectifier, the MAX1705/MAX1706 deliver 5% better efficiency than similar non-synchronous converters. They also feature a pulse-frequency-modulation (PFM) standby mode to improve efficiency at light loads, and a 1µA shutdown mode. An efficiency-enhancing track mode reduces the step-up DC-DC converter output to 300mV above the linear-regulator output.Both devices come in a 16-pin QSOP package, which occupies the same space as an 8-pin SO. Other features include two shutdown-control inputs for push-on/push-off control, and an uncommitted comparator for use as a voltage monitor.ApplicationsDigital Cordless PhonesHandheld Instruments (PDAs, Palmtops)Palmtop ComputersPCS PhonesPersonal CommunicatorsTwo-Way PagingWireless Handsets |