A
Analog Devices Inc./Maxim Integrated
| Series | Category | # Parts | Status | Description |
|---|---|---|---|---|
| Part | Spec A | Spec B | Spec C | Spec D | Description |
|---|---|---|---|---|---|
| Series | Category | # Parts | Status | Description |
|---|---|---|---|---|
| Part | Spec A | Spec B | Spec C | Spec D | Description |
|---|---|---|---|---|---|
| Part | Category | Description |
|---|---|---|
Analog Devices Inc./Maxim Integrated LTC1879EGN#TRUnknown | Integrated Circuits (ICs) | IC REG BUCK ADJ 1.2A 16SSOP |
Analog Devices Inc./Maxim Integrated LTC2208CUP#TRUnknown | Integrated Circuits (ICs) | IC ADC 16BIT 130MSPS 64-QFN |
Analog Devices Inc./Maxim Integrated ADP2108ACBZ-1.1-R7Obsolete | Integrated Circuits (ICs) | IC REG BUCK 1.1V 600MA 5WLCSP |
Analog Devices Inc./Maxim Integrated EV1HMC832ALP6GObsolete | Development Boards Kits Programmers | EVAL BOARD FOR HMC832ALP6GE |
Analog Devices Inc./Maxim Integrated LTC488ISWUnknown | Integrated Circuits (ICs) | IC LINE RCVR RS485 QUAD 16-SOIC |
Analog Devices Inc./Maxim Integrated LTC6946IUFD-2Obsolete | Integrated Circuits (ICs) | IC CLK/FREQ SYNTH 28QFN |
Analog Devices Inc./Maxim Integrated MAX5556ESA+TObsolete | Integrated Circuits (ICs) | IC DAC/AUDIO 16BIT 50K 8SOIC |
Analog Devices Inc./Maxim Integrated EVAL-FLTR-LD-1RZUnknown | Unclassified | EVAL BRD FOR AD800 SERIES |
Analog Devices Inc./Maxim Integrated | Development Boards Kits Programmers | BOARD EVAL FOR AD9963 |
Analog Devices Inc./Maxim Integrated LTC1296CCSW#TRUnknown | Integrated Circuits (ICs) | IC DATA ACQ SYS 12BIT 5V 20SOIC |
| Series | Category | # Parts | Status | Description |
|---|---|---|---|---|
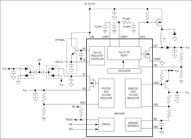
MAX16923Automotive 4-Output Display Power Solution with Watchdog | Special Purpose Regulators | 4 | Active | The MAX16923 is a 4-channel power-management IC designed to accommodate the main rails used in modern automotive TFT displays. The MAX16923 and the MAX20069 TFT power supply and LED backlight driver combine to provide a two-chip solution to all automotive display power-supply requirements.The MAX16923 integrates a high-voltage buck converter that transforms battery voltages into a 5V or 3.3V intermediate rail. In addition, a high-voltage, always-on, low-quiescent-current linear regulator supplies power at 3.3V.The low-voltage section consists of a fully-integrated DC/DC converter and an LDO running off the intermediate rail. Section output power is available in several low-voltage combinations (see the Ordering Information table). In addition, an integrated watchdog timer guards against runaway code.A single START control pin initiates the start-up sequence, thereby simplifying device control. The MAX16923's external pMOSFET control block allows battery voltage to be switched to a downstream device, such as a backlight boost converter.The MAX16923 is available in a TQFN package and operates in the -40°C to 105°C temperature range.Design Solution: PMIC Streamlines Automotive TFT-LCD Display Design ›ApplicationsCentral Information DisplaysInfotainment DisplaysInstrument Clusters |
| Power Management (PMIC) | 6 | Active | ||
MAX16926Automotive 4-Output Display Power Solution with Watchdog | Integrated Circuits (ICs) | 8 | Active | The MAX16926 is a 4-channel power-management IC designed to accommodate the main rails used in modern automotive TFT displays. The MAX16926 and the MAX20069 TFT power supply and LED backlight driver combine to provide a two-chip solution to automotive display power supply requirements.The MAX16926 integrates a high-voltage buck converter that transforms battery voltages into a 3.3V intermediate rail. In addition, a high-voltage, always-on, low-quiescent-current linear regulator supplies power at 3.3V.The low-voltage section consists of a fully-integrated DC/DC converter and an LDO running off the intermediate rail. The low-voltage DC/DC converter provides 1.1V, while the LDO produces 1.8V. In addition, an integrated watchdog timer guards against runaway code.A single START control pin initiates the start-up sequence, thereby simplifying device control. The MAX16926's external pMOSFET control block allows battery voltage to be switched to a downstream device, such as a backlight boost converter.The MAX16926 is available in a TQFN package and operates in the -40°C to 105°C temperature range.ApplicationsInfotainment DisplaysCentral Information DisplaysInstrument Clusters |
| Power Management (PMIC) | 3 | Active | ||
| Power Management (PMIC) | 10 | Active | ||
| Power Management (PMIC) | 18 | Active | ||
| Power Management (PMIC) | 6 | Active | ||
| Evaluation Boards | 18 | Active | ||
MAX169312MHz, 36V, Dual Buck with Preboost and 20µA Quiescent Current | Power Management (PMIC) | 6 | Active | The MAX16930/MAX16931 offer two high-voltage, synchronous step-down controllers and a step-up preboost controller. They operate with an input voltage supply from 2V to 42V with preboost active and can operate in drop-out condition by running at 95% duty cycle. The devices are intended for applications with mid- to high-power requirements that operate at a wide input voltage range such as during automotive cold-crank or engine stop-start conditions.The MAX16930/MAX16931 step-down controllers operate 180° out-of-phase at frequencies up to 2.2MHz to allow small external components, reduced output ripple, and to guarantee no AM band interference. The switching frequency is resistor adjustable. The FSYNC input programmability enables three frequency modes for optimized performance: forced fixed-frequency operation, skip mode with ultra-low quiescent current (20µA), and synchronization to an external clock. The devices also provide a spread-spectrum option to minimize EMI interference.The MAX16930/MAX16931 are offered with an asynchronous step-up controller. This preboost circuitry turns on during low input voltage conditions. It is designed to provide power to step-down controller channels with input voltages as low as 2V.The devices also feature a power-OK monitor and overvoltage and undervoltage lockout. Protection features include cycle-by-cycle current limit and thermal shutdown.The devices are available in 40-pin TQFN-EP and side-wettable QFND-EP packages and are specified for operation over the -40°C to +125°C automotive temperature range.ApplicationsDistributed DC Power SystemsNavigation and Radio Head UnitsPOL Applications for Automotive Power |
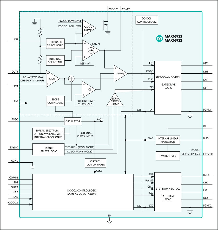
MAX169322.2MHz, 36V, Dual Buck with 20µA Quiescent Current | DC/DC & AC/DC (Off-Line) SMPS Evaluation Boards | 16 | Active | The MAX16932/MAX16933 offer two high-voltage, synchronous step-down controllers that use only 20µA of quiescent current with no load. They operate with an input voltage supply from 3.5V to 42V and can operate in drop-out condition by running at 95% duty cycle. The devices are intended for applications with mid- to high-power requirements and requiring two independently controlled output supplies, such as automotive applications.The MAX16932/MAX16933 step-down controllers operate 180° out-of-phase for reduced input ripple. The devices also operate with switching frequencies up to 2.2MHz to allow use of small external components and to guarantee no AM band interference. The FSYNC input programmability enables three frequency modes for optimized performance: forced fixed-frequency operation, skip mode with ultra-low quiescent current (20µA), and synchronization to an external clock. The devices provide a spread-spectrum option to minimize EMI interference.The devices also feature a power-OK monitor and overvoltage and undervoltage lockout. Protection features include cycle-by-cycle current limit and thermal shutdown.The devices are available in a 28-pin TQFN-EP package and are specified for operation over the -40°C to +125°C automotive temperature range.ApplicationsDistributed DC Power SystemsNavigation and Radio Head UnitsPOL Applications for Automotive Power |