MAX1680125mA, Frequency-Selectable, Switched-Capacitor Voltage Converters | Power Management (PMIC) | 3 | Active | The MAX1680/MAX1681 inductorless switched-capacitor voltage converters either invert an input voltage of +2.0V to +5.5V or double it while supplying up to 125mA output current. They have a selectable-frequency option that allows the use of small capacitors: 4.7µF (MAX1680), 1µF (MAX1681). With their high output current capability, these charge-pump devices are suitable replacements for inductor-based regulators, which require more expensive external components and additional board space.The devices' equivalent output resistance (typically 3.5Ω) allows them to deliver as much as 125mA with only a 440mV drop. A shutdown feature reduces quiescent current to less than 1µA. The MAX1680/MAX1681 are available in 8-pin SO packages. For devices that deliver up to 50mA in smaller µMAX® packages, refer to the MAX860/MAX861 data sheet.ApplicationsInterface Power SuppliesLocal Negative SuppliesMOSFET BiasOp-Amp Power Supplies |
MAX16800High-Voltage, 350mA, Adjustable Linear High-Brightness LED (HB LED) Driver | Integrated Circuits (ICs) | 4 | Active | The MAX16800 current regulator operates from a 6.5V to 40V input voltage range and delivers up to a total of 350mA to one or more strings of high-brightness LEDs. The output current of the MAX16800 is adjusted by using an external current-sense resistor in series with the LEDs. An enable input allows wide-range "pulsed" dimming. Wave-shaping circuitry reduces EMI. The differential current-sense input increases noise immunity. The MAX16800 is well suited for applications requiring high-voltage input and is able to withstand automotive load-dump events up to 40V. An on-board pass element minimizes external components while providing ±3.5% output current accuracy. Additional features include a 5V regulated output and short-circuit and thermal protection.The MAX16800 is available in a thermally enhanced, 5mm x 5mm, 16-pin TQFN package and is specified over the automotive -40°C to +125°C temperature range.TheMAX16835is a newer and more cost effective product that provides the same performance and is pin-to-pin compatible with the MAX16800.ApplicationsAutomotive Exterior: Tail Lights and CHMSLAutomotive Interior: Map, Courtesy, and Cluster LightingGeneral IlluminationNavigation and Marine IndicatorsSignage, Gasoline Canopies, BeaconsWarning Lights for Emergency Vehicles |
| PMIC | 5 | Active | |
MAX16802Offline and DC-DC PWM Controllers for High-Brightness LED Drivers | PMIC | 5 | Active | The MAX16801A/B/MAX16802A/B high-brightness (HB) LED driver-control ICs contain all the circuitry required for the design of wide-input-voltage-range LED drivers for general lighting and display applications. The MAX16801 is well suited for universal input (rectified 85VAC to 265VAC) LED drivers, while the MAX16802 is intended for low-input-voltage (10.8VDC to 24VDC) LED drivers.When the LED current needs to be tightly regulated, an additional on-board error amplifier with 1% accurate reference can be utilized. A wide dimming range can be implemented by using low-frequency PWM dimming.The MAX16801/MAX16802 feature an input undervoltage lockout (UVLO) for programming the input-supply start voltage, and to ensure proper operation during brownout conditions. The MAX16801 has an internal-bootstrap undervoltage lockout circuit with a large hysteresis that simplifies offline LED driver designs. The MAX16802 does not have this internal bootstrap circuit and can be biased directly from a +12V rail.The 262kHz fixed switching frequency is internally trimmed, allowing for optimization of the magnetic and filter components, resulting in a compact, cost-effective LED driver. The MAX16801A/MAX16802A are offered with 50% maximum duty cycle.The MAX16801B/MAX16802B are offered with 75% maximum duty cycle. These devices are available in an 8-pin µMAX® package and operate over the -40°C to +85°C temperature range.ApplicationsCommercial and Industrial LightingDecorative and Architectural LightingOffline and DC-DC LED DriversRGB Back Light for LCD TVs and Monitors |
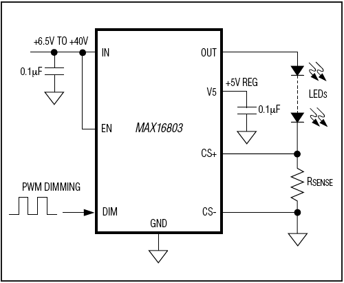
MAX16803High-Voltage, 350mA, High-Brightness LED Driver with PWM Dimming and 5V Regulator | LED Driver Evaluation Boards | 5 | Active | The MAX16803 current regulator operates from a 6.5V to 40V input-voltage range and delivers up to a total of 350mA to one or more strings of high-brightness LEDs (HB LEDs). The output current of the MAX16803 is adjusted by using an external current-sense resistor in series with the LEDs. A dimming input allows widerange "pulsed" PWM operation. Wave-shaping circuitry reduces EMI. The differential current-sense input increases noise immunity. The MAX16803 is well suited for applications requiring high-voltage input and is able to withstand automotive load-dump events up to 40V. An on-board pass element minimizes external components while providing ±3.5% output-current accuracy. Additional features include a 5V regulated output and short-circuit and thermal protection.The MAX16803 is available in a thermally enhanced, 5mm x 5mm, 16-pin TQFN package and is specified over the automotive -40°C to +125°C temperature range.TheMAX16836is a newer and more cost effective product; except for different PWM dimming current slew rates, it provides the same performance and is pin-to-pin compatible with the MAX16803.ApplicationsAutomotive Exterior: Rear Combination Lights (RCL)Automotive Interior: Map, Courtesy, and Cluster LightingEmergency Vehicle Warning LightsGeneral LightingNavigation and Marine IndicatorsSignage, Gasoline Canopies, Beacons |
| Integrated Circuits (ICs) | 1 | Obsolete | |
| LED Drivers | 2 | Obsolete | |
| LED Drivers | 2 | Obsolete | |
| Integrated Circuits (ICs) | 3 | Obsolete | |
| Power Management (PMIC) | 2 | Obsolete | |