A
Analog Devices Inc./Maxim Integrated
| Series | Category | # Parts | Status | Description |
|---|---|---|---|---|
| Part | Spec A | Spec B | Spec C | Spec D | Description |
|---|---|---|---|---|---|
| Series | Category | # Parts | Status | Description |
|---|---|---|---|---|
| Part | Spec A | Spec B | Spec C | Spec D | Description |
|---|---|---|---|---|---|
| Part | Category | Description |
|---|---|---|
Analog Devices Inc./Maxim Integrated LTC1879EGN#TRUnknown | Integrated Circuits (ICs) | IC REG BUCK ADJ 1.2A 16SSOP |
Analog Devices Inc./Maxim Integrated LTC2208CUP#TRUnknown | Integrated Circuits (ICs) | IC ADC 16BIT 130MSPS 64-QFN |
Analog Devices Inc./Maxim Integrated ADP2108ACBZ-1.1-R7Obsolete | Integrated Circuits (ICs) | IC REG BUCK 1.1V 600MA 5WLCSP |
Analog Devices Inc./Maxim Integrated EV1HMC832ALP6GObsolete | Development Boards Kits Programmers | EVAL BOARD FOR HMC832ALP6GE |
Analog Devices Inc./Maxim Integrated LTC488ISWUnknown | Integrated Circuits (ICs) | IC LINE RCVR RS485 QUAD 16-SOIC |
Analog Devices Inc./Maxim Integrated LTC6946IUFD-2Obsolete | Integrated Circuits (ICs) | IC CLK/FREQ SYNTH 28QFN |
Analog Devices Inc./Maxim Integrated MAX5556ESA+TObsolete | Integrated Circuits (ICs) | IC DAC/AUDIO 16BIT 50K 8SOIC |
Analog Devices Inc./Maxim Integrated EVAL-FLTR-LD-1RZUnknown | Unclassified | EVAL BRD FOR AD800 SERIES |
Analog Devices Inc./Maxim Integrated | Development Boards Kits Programmers | BOARD EVAL FOR AD9963 |
Analog Devices Inc./Maxim Integrated LTC1296CCSW#TRUnknown | Integrated Circuits (ICs) | IC DATA ACQ SYS 12BIT 5V 20SOIC |
| Series | Category | # Parts | Status | Description |
|---|---|---|---|---|
MAX16610ASwitched Tank Converter (STC) Controller with Integrated Drivers | Power Management (PMIC) | 1 | Active | The MAX16610/MAX16610A ICs are highly integrated, scalable, controllers for a switched tank converter (STC) topology. The STC provides highly efficient zero-current switching (ZCS) voltage conversion from a 60V–40V input bus to an intermediate bus voltage. The intermediate bus voltage is unregulated and is approximately a quarter of the input voltage.The 4:1 STC topology has 10 FETs that need to be driven, with only 3 of the FETs connected to ground. The MAX16610/MAX16610A provide an extremely dense solution with integrated drivers and generation of floating supplies.An adaptation algorithm tunes the STC on-times to maintain ZCS, regardless of variations in and tolerances of the STC components (e.g., temperature coefficient, aging, and voltage derating). With the adaptation algorithm, a MAX16610/MAX16610A-controlled STC can use Class II capacitors in the resonant tanks to save on cost and improve efficiency compared to Class I capacitor designs.Multiple fault protection features prevent damage to the STC converter and downstream components.ApplicationsDDR MemoryHigh-Power VR13.HC CPUsMachine Learning ASICs and Accelerator CardsNetworking ASICs |
| Interface | 1 | Obsolete | ||
| Integrated Circuits (ICs) | 2 | Obsolete | ||
| Integrated Circuits (ICs) | 1 | Active | ||
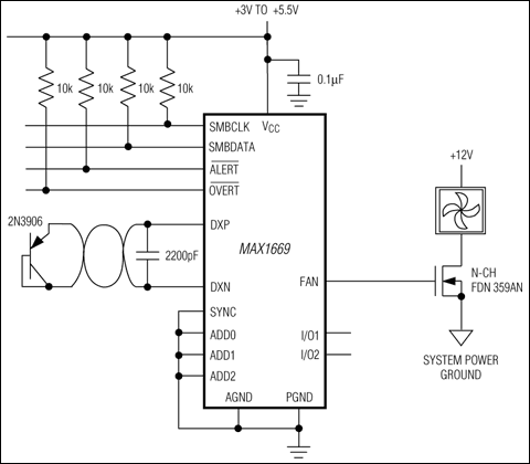
MAX1667Chemistry-Independent, Level 2 Smart Battery Charger | Battery Chargers | 3 | NRND | The MAX1667 provides the power control necessary to charge batteries of any chemistry. All charging functions are controlled through the Intel® System Management Bus (SMBus™) interface. The SMBus 2-wire serial interface sets the charge voltage and current and provides thermal status information. The MAX1667 functions as a Level 2 charger, compliant with the Duracell®/Intel Smart Battery Charger Specification.In addition to the feature set required for a Level 2 charger, the MAX1667 generates interrupts to signal the host when power is applied to the charger or when a battery is installed or removed. Additional status bits allow the host to check whether the charger has enough input voltage, and whether the voltage on or current into the battery is being regulated. This allows the host to determine when lithium-ion (Li+) batteries have completed the charge without interrogating the battery.The MAX1667 is available in a 20-pin SSOP with a 2mm profile height.ApplicationsCharger Base StationsNotebook ComputersPDAs and Other Handheld DevicesPhones |
MAX1668Multichannel Remote/Local Temperature Sensors | Evaluation Boards | 3 | Active | The MAX1668/MAX1805/MAX1989 are precise multichannel digital thermometers that report the temperature of all remote sensors and their own packages. The remote sensors are diode-connected transistors—typically low-cost, easily mounted 2N3904 NPN types—that replace conventional thermistors or thermocouples. Remote accuracy is ±3°C for multiple transistor manufacturers, with no calibration needed. The remote channels can also measure the die temperature of other ICs, such as microprocessors, that contain an on-chip, diode-connected transistor.The 2-wire serial interface accepts standard system management bus (SMBus™) write byte, read byte, send byte, and receive byte commands to program the alarm thresholds and to read temperature data. The data format is 7 bits plus sign, with each bit corresponding to 1°C, in two's-complement format.The MAX1668/MAX1805/MAX1989 are available in small, 16-pin QSOP surface-mount packages. The MAX1989 is also available in a 16-pin TSSOP.ApplicationsCentral Office Telecom EquipmentDesktop/Notebook ComputersIndustrial ControlsLAN ServersMultichip ModulesTest and Measurement Equipment |
| Thermal Management | 3 | Active | ||
| Development Boards, Kits, Programmers | 7 | Active | ||
MAX1671010A, 1.5MHz, 2.7V to 16V Integrated Step-Down Switching Regulator | Voltage Regulators - DC DC Switching Regulators | 2 | Active | The MAX16710 is a fully integrated, highly efficient, step-down DC-DC switching regulator. The regulator is able to operate from 2.7V to 16V input supplies, and the output can be adjusted from 0.5V to 5.8V, delivering up to 10A of load current.The MAX16710 utilizes fixed-frequency, current-mode control with internal compensation. The IC features an advanced modulation scheme (AMS) and selectable discontinuous current mode (DCM) operation to provide improved performance. Operation settings and configurable features can be selected by three programming pins PGM0, PGM1, and PGM2.The IC has an internal 1.8V linear regulator (LDO) output to power the gate drives (VCC) and internal circuitry (AVDD).The IC has multiple protections including positive and negative overcurrent protection, output overvoltage protection, and overtemperature protection to ensure a robust design.The device is available in a compact 2.52mm x 2.93mm wafer-level package (WLP). It supports -40°C to +125°C junction temperature operation. |
| Power Management (PMIC) | 2 | Active | ||