A
Analog Devices Inc./Maxim Integrated
| Series | Category | # Parts | Status | Description |
|---|---|---|---|---|
| Part | Spec A | Spec B | Spec C | Spec D | Description |
|---|---|---|---|---|---|
| Series | Category | # Parts | Status | Description |
|---|---|---|---|---|
| Part | Spec A | Spec B | Spec C | Spec D | Description |
|---|---|---|---|---|---|
| Part | Category | Description |
|---|---|---|
Analog Devices Inc./Maxim Integrated LTC1879EGN#TRUnknown | Integrated Circuits (ICs) | IC REG BUCK ADJ 1.2A 16SSOP |
Analog Devices Inc./Maxim Integrated LTC2208CUP#TRUnknown | Integrated Circuits (ICs) | IC ADC 16BIT 130MSPS 64-QFN |
Analog Devices Inc./Maxim Integrated ADP2108ACBZ-1.1-R7Obsolete | Integrated Circuits (ICs) | IC REG BUCK 1.1V 600MA 5WLCSP |
Analog Devices Inc./Maxim Integrated EV1HMC832ALP6GObsolete | Development Boards Kits Programmers | EVAL BOARD FOR HMC832ALP6GE |
Analog Devices Inc./Maxim Integrated LTC488ISWUnknown | Integrated Circuits (ICs) | IC LINE RCVR RS485 QUAD 16-SOIC |
Analog Devices Inc./Maxim Integrated LTC6946IUFD-2Obsolete | Integrated Circuits (ICs) | IC CLK/FREQ SYNTH 28QFN |
Analog Devices Inc./Maxim Integrated MAX5556ESA+TObsolete | Integrated Circuits (ICs) | IC DAC/AUDIO 16BIT 50K 8SOIC |
Analog Devices Inc./Maxim Integrated EVAL-FLTR-LD-1RZUnknown | Unclassified | EVAL BRD FOR AD800 SERIES |
Analog Devices Inc./Maxim Integrated | Development Boards Kits Programmers | BOARD EVAL FOR AD9963 |
Analog Devices Inc./Maxim Integrated LTC1296CCSW#TRUnknown | Integrated Circuits (ICs) | IC DATA ACQ SYS 12BIT 5V 20SOIC |
| Series | Category | # Parts | Status | Description |
|---|---|---|---|---|
| Integrated Circuits (ICs) | 5 | Active | ||
| Power Management (PMIC) | 3 | Active | ||
| Integrated Circuits (ICs) | 10 | Active | ||
| DC DC Switching Controllers | 1 | Obsolete | ||
MAX1522Simple SOT23 Boost Controllers | DC DC Switching Controllers | 3 | Active | The MAX1522/MAX1523/MAX1524 are simple, compact boost controllers designed for a wide range of DC-DC conversion topologies, including step-up, SEPIC, and flyback applications. They are for applications where extremely low cost and small size are top priorities. These devices are designed specifically to provide a simple application circuit and minimize the size and number of external components, making them ideal for PDAs, digital cameras, and other low-cost consumer electronics applications.These devices use a unique fixed on-time, minimum off-time architecture, which provides excellent efficiency over a wide-range of input/output voltage combinations and load currents. The fixed on-time is pin selectable to either 0.5µs (50% max duty cycle) or 3µs (85% max duty cycle), permitting optimization of external component size and ease of design for a wide range of output voltages.The MAX1522/MAX1523 operate from a +2.5V to +5.5V input voltage range and are capable of generating a wide range of outputs. The MAX1524 is intended for bootstrapped operation, permitting startup with lower input voltage. All devices have internal soft-start and short-circuit protection to prevent excessive switching current during startup and under output fault conditions. The MAX1522/MAX1524 have a latched fault mode, which shuts down the controller when a short-circuit event occurs, whereas the MAX1523 reenters soft-start mode during output fault conditions. The MAX1522/MAX1523/MAX1524 are available in a space-saving 6-pin SOT23 package.ApplicationsIndustrial +24V and +28V Power SuppliesLCD Bias SuppliesLow-Cost Battery-Powered ApplicationsLow-Cost, High-Current, or High-Voltage Boost ConversionLow-Cost, Multi-Output Flyback ConvertersSEPIC Converters |
| Integrated Circuits (ICs) | 2 | Active | ||
| Power Management (PMIC) | 4 | Obsolete | ||
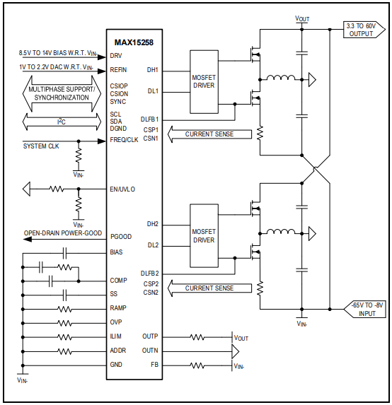
MAX15258High-Voltage Multiphase Boost Controller with I2C Digital Interface | DC/DC & AC/DC (Off-Line) SMPS Evaluation Boards | 3 | Active | The MAX15258, a high-voltage, multiphase boost controller with a I2C digital interface, is designed to support up to two MOSFET drivers and four external MOSFETs in single-phase or dual-phase boost/inverting-buck-boost configurations. Two devices can be stacked up for triple-phase or quad-phase operation. When configured as inverting-buck-boost converter, the MAX15258 has an internal high-voltage FB level shifter to differentially sense the output voltage. The output voltage can be dynamically set through the 1V to 2.2V REFIN or I2C digital interface.The switching frequency is controlled either through an external resistor setting the internal oscillator or by synchronizing the regulator to an external clock. The device is designed to support 120kHz to 1MHz switching frequencies. When two devices are stacked up as controller-target for triple-phase or quad-phase operation, the SYNC pins of two devices are connected to ensure clock synchronization and phase interleaving. The controller has a dedicated enable/input under voltage-lockout (EN/UVLO) pin to configure for flexible power sequencing.The MAX15258 has a dedicated RAMP pin to adjust internal slope compensation. The device features adjustable overcurrent protection. The device incorporates current-sense amplifiers to accurately measure the current of each phase across external sense resistors to implement accurate phase current sharing. The controller is also protected against output overvoltage, input undervoltage, and thermal shutdown.APPLICATIONSCommunicationsIndustrialMultiphase Boost |
| Evaluation Boards | 11 | Active | ||
| Power Management (PMIC) | 1 | Active | ||