| Integrated Circuits (ICs) | 2 | Active | |
| Circuit Protection | 1 | Active | |
MAX14986Dual 6GT/s SAS/SATA Redriver with Equalization and Extended Temperature Operation | Development Boards, Kits, Programmers | 3 | Active | The MAX14986 dual-channel redriver is designed to redrive one full lane of SAS or SATA signals up to 6.0GT/s (gigatransfers per second) and operates from a single +3.3V supply.The MAX14986 features independent input equalization and output preemphasis. It enhances signal integrity at the receiver by equalizing the signal at the input and establishing preemphasis at the output of the device. SAS and SATA OOB (out-of-band) signaling is supported using high-speed amplitude detection on the inputs and squelch on the corresponding outputs. Inputs and outputs are all internally 50Ω terminated and must be AC-coupled to the SAS/SATA controller IC and SAS/SATA device.The MAX14986 is available in a small 28-pin, 3.5mm x 5.5mm TQFN package with flow-through traces for ease of layout. This device is specified over the -40°C to +85°C extended operating temperature range.ApplicationsCarrier BoardsComputer on ModulesIndustrial/Embedded PCsMedical EquipmentRack Server Industrial PCsTest Equipment |
| Power Management (PMIC) | 2 | Obsolete | |
| Evaluation Boards | 1 | Obsolete | |
MAX14998Two-Lane and Four-Lane DisplayPort Passive Switches with Separate AUX/HPD Control | Analog Switches - Special Purpose | 2 | Active | The MAX4998/MAX14998 high-speed passive switches route DisplayPort™ between two possible destinations or vice versa in laptop or desktop PCs. The MAX4998/MAX14998 are intended to be used where ultra-high-speed performance and minimal input capacitance is required.The MAX4998 has three double-pole/double-throw (DPDT) switches and one single-pole/double-throw (SPDT) switch. Two DPDT switches are for high-frequency switching, one DPDT switch is for AUX, and one SPDT switch is for HPD. The two high-frequency switches are selected by SEL1, and the AUX/HPD are selected by SEL2. This part is suitable for two-lane DisplayPort switching.The MAX14998 has six double-pole/double-throw (DPDT) switches. Four DPDT switches are for high-frequency switching, and two DPDT switches are for AUX and HPD. The four high-frequency switches are selected by SEL1, and the AUX/HPD are selected by SEL2. This part is suitable for four-lane DisplayPort switching.The MAX4998/MAX14998 are fully specified to operate from a single +3.3V (typ) power supply. The MAX4998 is available in a 3.5mm x 5.5mm, 28-pin TQFN package with exposed pad, and the MAX14998 is available in a 3.5mm x 9mm, 42-pin TQFN package with exposed pad. Both devices operate over the -40°C to +85°C extended temperature range.ApplicationsDesktop PCsNotebook PCs |
| DC/DC & AC/DC (Off-Line) SMPS Evaluation Boards | 11 | Active | |
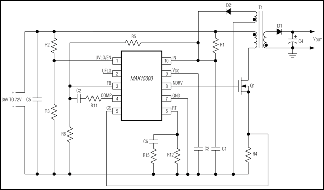
MAX15000Current-Mode PWM Controllers with Programmable Switching Frequency | Power Management (PMIC) | 4 | Obsolete | The MAX15000/MAX15001 current-mode PWM controllers contain all the control circuitry required for the design of wide-input-voltage isolated and nonisolated power supplies. The MAX15000 is well suited for universal input (rectified 85VAC to 265VAC) or telecom (-36VDC to -72VDC) power supplies. The MAX15001 is well suited for low input voltage (9.5VDC to 24VDC) power supplies.The MAX15000/MAX15001 contain an internal error amplifier that regulates the tertiary winding output voltage which is used in primary-side regulated isolated power supplies. Primary-side regulation eliminates the need for an optocoupler. An input undervoltage lockout (UVLO) is provided for programming the input-supply start voltage and to ensure proper operation during brownout conditions. An open-drain UVLO flag output, with 210µs internal delay, allows the sequencing of a secondary-side controller. The input-supply start voltage is externally programmable with a voltage divider. A UVLO/EN input is used to shutdown the MAX15000/MAX15001. Internal digital soft-start eliminates output voltage overshoot.The MAX15000 has an internal bootstrap UVLO with large hysteresis that requires a minimum 23.6V for startup. The MAX15001 does not have the internal bootstrap UVLO and can be biased directly from a minimum voltage of 9.5V.The switching frequency for the MAX15000/MAX15001 is programmable with an external resistor. The MAX15000A/MAX15001A provide a 50% maximum duty-cycle limit, while the MAX15000B/MAX15001B provide a 75% maximum duty-cycle limit. These devices are available in 10-pin µMAX® packages and are rated for operation over the -40°C to +85°C temperature range.Applications1/2, 1/4, and 1/8th Brick Power Modules12V Boost and SEPIC RegulatorsHigh-Efficiency, Isolated Telecom Power SuppliesIndustrial Power ConversionIsolated and Nonisolated High-Brightness LED Power SuppliesIsolated Keep-Alive Power SuppliesNetworking/Server |
MAX15001Current-Mode PWM Controllers with Programmable Switching Frequency | DC DC Switching Controllers | 3 | Active | The MAX15000/MAX15001 current-mode PWM controllers contain all the control circuitry required for the design of wide-input-voltage isolated and nonisolated power supplies. The MAX15000 is well suited for universal input (rectified 85VAC to 265VAC) or telecom (-36VDC to -72VDC) power supplies. The MAX15001 is well suited for low input voltage (9.5VDC to 24VDC) power supplies.The MAX15000/MAX15001 contain an internal error amplifier that regulates the tertiary winding output voltage which is used in primary-side regulated isolated power supplies. Primary-side regulation eliminates the need for an optocoupler. An input undervoltage lockout (UVLO) is provided for programming the input-supply start voltage and to ensure proper operation during brownout conditions. An open-drain UVLO flag output, with 210µs internal delay, allows the sequencing of a secondary-side controller. The input-supply start voltage is externally programmable with a voltage divider. A UVLO/EN input is used to shutdown the MAX15000/MAX15001. Internal digital soft-start eliminates output voltage overshoot.The MAX15000 has an internal bootstrap UVLO with large hysteresis that requires a minimum 23.6V for startup. The MAX15001 does not have the internal bootstrap UVLO and can be biased directly from a minimum voltage of 9.5V.The switching frequency for the MAX15000/MAX15001 is programmable with an external resistor. The MAX15000A/MAX15001A provide a 50% maximum duty-cycle limit, while the MAX15000B/MAX15001B provide a 75% maximum duty-cycle limit. These devices are available in 10-pin µMAX® packages and are rated for operation over the -40°C to +85°C temperature range.Applications1/2, 1/4, and 1/8th Brick Power Modules12V Boost and SEPIC RegulatorsHigh-Efficiency, Isolated Telecom Power SuppliesIndustrial Power ConversionIsolated and Nonisolated High-Brightness LED Power SuppliesIsolated Keep-Alive Power SuppliesNetworking/Server |
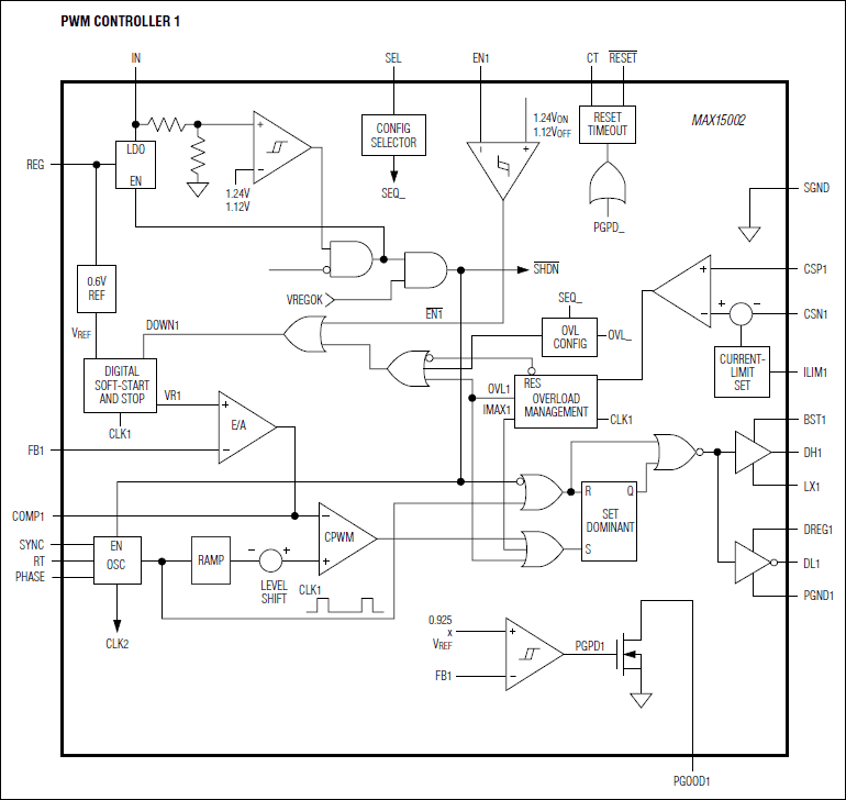
MAX15002Dual-Output Buck Controller with Tracking/Sequencing | Integrated Circuits (ICs) | 2 | Active | The MAX15002 is a dual-output, pulse-width-modulated (PWM), step-down DC-DC controller with tracking and sequencing options. The device operates over the input voltage range of 5.5V to 23V or 5V ±10%. Each PWM controller provides an adjustable output down to 0.6V and delivers at least 15A of load current with excellent load and line regulation. The MAX15002 is optimized for high-performance, small-size power management solutions.The options of Coincident Tracking, Ratiometric Tracking, and Output Sequencing allow the tailoring of the power-up/power-down sequence depending on the system requirements. Each of the MAX15002 PWM sections utilizes a voltage-mode control scheme with external compensation, allowing for good noise immunity and maximum flexibility with a wide selection of inductor values and capacitor types. Each PWM section operates at the same, fixed switching frequency that is programmable from 200kHz to 2.2MHz and can be synchronized to an external clock signal using the SYNC input. Each converter operating at up to 2.2MHz with 180° out-of-phase, increases the input capacitor ripple frequency up to 4.4MHz, thereby significantly reducing the RMS input ripple current and the size of the input bypass capacitor requirement.The MAX15002 includes internal undervoltage lockout with hysteresis, digital soft-start/soft-stop for glitch-free power-up and power-down of the converter. The power-on reset (active-low RESET) with an adjustable timeout period monitors both outputs and provides a active-low RESET signal to the processor when both outputs are within regulation. Protection features include lossless valley-mode current limit and hiccup mode output short-circuit protection.The MAX15002 is available in a space-saving, 6mm x 6mm, 40-pin TQFN-EP package and is specified for operation over the -40°C to +125°C automotive temperature range. See the MAX15003 data sheet for a triple version of the MAX15002.ApplicationsNetworking/Server Power SuppliesPCI Express® Host Bus Adapter Power SuppliesPoint-of-Load DC-DC Converters |