A
Analog Devices Inc./Maxim Integrated
| Series | Category | # Parts | Status | Description |
|---|---|---|---|---|
| Part | Spec A | Spec B | Spec C | Spec D | Description |
|---|---|---|---|---|---|
| Series | Category | # Parts | Status | Description |
|---|---|---|---|---|
| Part | Spec A | Spec B | Spec C | Spec D | Description |
|---|---|---|---|---|---|
| Part | Category | Description |
|---|---|---|
Analog Devices Inc./Maxim Integrated LTC1879EGN#TRUnknown | Integrated Circuits (ICs) | IC REG BUCK ADJ 1.2A 16SSOP |
Analog Devices Inc./Maxim Integrated LTC2208CUP#TRUnknown | Integrated Circuits (ICs) | IC ADC 16BIT 130MSPS 64-QFN |
Analog Devices Inc./Maxim Integrated ADP2108ACBZ-1.1-R7Obsolete | Integrated Circuits (ICs) | IC REG BUCK 1.1V 600MA 5WLCSP |
Analog Devices Inc./Maxim Integrated EV1HMC832ALP6GObsolete | Development Boards Kits Programmers | EVAL BOARD FOR HMC832ALP6GE |
Analog Devices Inc./Maxim Integrated LTC488ISWUnknown | Integrated Circuits (ICs) | IC LINE RCVR RS485 QUAD 16-SOIC |
Analog Devices Inc./Maxim Integrated LTC6946IUFD-2Obsolete | Integrated Circuits (ICs) | IC CLK/FREQ SYNTH 28QFN |
Analog Devices Inc./Maxim Integrated MAX5556ESA+TObsolete | Integrated Circuits (ICs) | IC DAC/AUDIO 16BIT 50K 8SOIC |
Analog Devices Inc./Maxim Integrated EVAL-FLTR-LD-1RZUnknown | Unclassified | EVAL BRD FOR AD800 SERIES |
Analog Devices Inc./Maxim Integrated | Development Boards Kits Programmers | BOARD EVAL FOR AD9963 |
Analog Devices Inc./Maxim Integrated LTC1296CCSW#TRUnknown | Integrated Circuits (ICs) | IC DATA ACQ SYS 12BIT 5V 20SOIC |
| Series | Category | # Parts | Status | Description |
|---|---|---|---|---|
| Interface | 2 | Active | ||
MAX148585kVRMSIsolated 500kbps/25Mbps Full-Duplex RS-485/RS-422 Transceivers with ±35kV ESD Protection | Integrated Circuits (ICs) | 2 | Active | The MAX14856/MAX14858 isolated RS-485/RS-422 transceivers provide 5000VRMS(60s) of galvanic isolation between the cable side (RS-485/RS-422 driver/ receiver-side) and the UART side of the device. Isolation improves communication by breaking ground loops and reduces noise when there are large differences in ground potential between ports. These devices allow for robust communication up to 500kbps (MAX14856) or 25Mbps (MAX14858).The devices include one drive channel and one receive channel. The receiver is 1/4-unit load, allowing up to 128 transceivers on a common bus.Integrated true fail-safe circuitry ensures a logic-high on the receiver output when inputs are shorted or open. Undervoltage lockout disables the driver when the cable side or UART side power supplies are below functional levels.The driver outputs and receiver inputs are protected from ±35kV electrostatic discharge (ESD) to GNDB on the cable side, as specified by the Human Body Model (HBM).The devices are available in a wide-body 16-pin SOIC package and operate over the -40°C to +105°C temperature range.ApplicationsHVACIndustrial Automation EquipmentPower MetersProgrammable Logic Controllers |
MAX148595kVRMSIsolated 500kbps/25Mbps Full-Duplex RS-485/RS-422 Transceivers with ±35kV ESD Protection and Integrated Transformer Driver | Drivers, Receivers, Transceivers | 1 | Active | The MAX14857/MAX14859 isolated RS-485/RS-422 transceivers provide 5000VRMS(60s) of galvanic isolation between the cable-side (RS-485/RS-422 driver/receiver-side) and the UART-side of the device. Isolation improves communication by breaking ground loops and reduces noise when there are large differences in ground potential between ports. These devices allow for robust communication up to 500kbps (MAX14857) or 25Mbps (MAX14859).The devices include an integrated 450kHz transformer driver for power transfer to the cable-side of the transceiver using an external transformer. An integrated LDO provides a simple and space-efficient architecture for providing power to the cable-side of the IC.The devices include one drive channel and one receive channel. The receiver is ¼-unit load, allowing up to 128 transceivers on a common bus.Integrated true fail-safe circuitry ensures a logic-high on the receiver output when inputs are shorted or open. Undervoltage lockout disables the driver when cable-side or UART-side power supplies are below functional levels.The driver outputs and receiver inputs are protected from ±35kV electrostatic discharge (ESD) to GNDB on the cable-side, as specified by the Human Body Model (HBM).The MAX14857/MAX14859 are available in a wide body 16-pin SOIC package and operate over the -40°C to +105°C temperature range.ApplicationsHVACIndustrial Automation EquipmentPower MetersProgrammable Logic Controllers |
MAX1486Software-Selectable, Half-/Full-Duplex, Slew-Rate-Limited,12Mbps, RS-485/RS-422 Transceivers in µMAX Package | Drivers, Receivers, Transceivers | 4 | Active | The MAX1481/MAX1484/MAX1485/MAX1486 provide software-selectable, half-/full-duplex, low-power, slew-rate- limited, and high-speed (12Mbps) RS-485/RS-422 operation in a 10-pin µMAX® package—the smallest 10-pin package available.The software-selectable, half-/full-duplex MAX1485/MAX1486 make obsolete the normally larger and more expensive solutions required for selectable half-/full-duplex RS-485/RS-422 operation: 1) a 14-pin, full-duplex transceiver configured via jumpers between receiver and transmitter lines, or 2) two 8-pin, half-duplex transceivers, which require an additional inverter logic gate for software selectability.The MAX1481/MAX1484 are functionally equivalent to the industry-standard MAX491 and 75180, and are designed for space-constrained, full-duplex RS-422 applications.All parts contain one driver and one receiver and feature a 1/8-unit-load receiver input impedance, allowing up to 256 transceivers on the bus. The MAX1481/MAX1485 feature reduced-slew-rate drivers that minimize EMI and reduce reflections caused by improperly terminated cables, allowing error-free data transmission up to 250kbps. The MAX1484/MAX1486 driver slew rates are not limited, allowing them to transmit up to 12Mbps.The MAX1481/MAX1484/MAX1485/MAX1486 draw only 300µA of supply current. The MAX1481 has a low-power shutdown mode that reduces supply current to only 0.1µA. All devices operate from a single 5V supply.Drivers are output short-circuit current limited and are protected against excessive power dissipation by thermal-shutdown circuitry that places the driver outputs into a high-impedance state. The receiver input has a fail-safe feature that guarantees a logic-high output if the input is open circuit.ApplicationsBattery-Powered ApplicationsHandheld EquipmentIndustrial Control Local Area NetworksLevel TranslatorsLow-Power RS-422/RS-485 CommunicationsTransceivers for EMI-Sensitive Applications |
MAX1486616-Channel, High-Voltage Analog Switch without High-Voltage Supply Requirement | Interface | 4 | Active | The MAX14866 is a 16-channel, high-voltage (HV), analog SPST switch primarily intended for HV multiplexing in ultrasound applications.The MAX14866 operates from one only low-voltage supply (+5V) and does not require dedicated HV supplies, resulting in cost-saving and system simplification. Moreover, for in-probe applications, HV supplies do not need to be associated with the MAX14866 in the probe/transducer head, resulting in greater safety and easier compliance with safety regulations.The MAX14866 features best-in-class performance in terms of bandwidth (up to 50MHz), charge injection (<100pC), and linear transmit input range (up to 210VPKPK). The low-signal switch RDSONis typically about 7Ω around 0V and remains flat in the entire input range ensuring extremely good linearity.The latchup-free SOI (Silicon-on-Insulator) technology and the wide analog range results in extremely high robustness during undershoots and overshoots that occur in ultrasound systems due to the resonant nature of the load.The status of the switches can be individually controlled through a high-speed SPI interface (up to 30MHz). Daisy-chain architecture is supported.Alternatively, switches can also be controlled with global control signal (SET and CLR) for bank selections or relay replacement applications.The MAX14866 is offered in two different packages: wafer-level packages (WLPs) and TQFNs. The 110-bump WLP size is only 5.53 x 5.47mm, resulting in less than 1.9mm2/channel footprint and allowing for very high levels of integration, which is especially beneficial for in-probe applications.The size of the TQFN package is an industry standard 48-pin, 7mm x 7mm package.ApplicationsMedical Ultrasound ImagingNDTPrintersRelays replacements |
MAX1487±15kV ESD-Protected, Slew-Rate-Limited, Low-Power, RS-485/RS-422 Transceivers | Integrated Circuits (ICs) | 15 | Active | The MAX481E, MAX483E, MAX485E, MAX487E- MAX491E, and MAX1487E are low-power transceivers for RS-485 and RS-422 communications in harsh environments. Each driver output and receiver input is protected against ±15kV electro-static discharge (ESD) shocks, without latchup. These parts contain one driver and one receiver. The MAX483E, MAX487E, MAX488E, and MAX489E feature reduced slew-rate drivers that minimize EMI and reduce reflections caused by improperly terminated cables, thus allowing error-free data transmission up to 250kbps. The driver slew rates of the MAX481E, MAX485E, MAX490E, MAX491E, and MAX1487E are not limited, allowing them to transmit up to 2.5Mbps.These transceivers draw as little as 120µA supply current when unloaded or when fully loaded with disabled drivers (see Selector Guide). Additionally, the MAX481E, MAX483E, and MAX487E have a low-current shutdown mode in which they consume only 0.5µA. All parts operate from a single +5V supply.Drivers are short-circuit current limited, and are protected against excessive power dissipation by thermal shutdown circuitry that places their outputs into a high-impedance state. The receiver input has a fail-safe feature that guarantees a logic-high output if the input is open circuit.The MAX487E and MAX1487E feature quarter-unit-load receiver input impedance, allowing up to 128 transceivers on the bus. The MAX488E-MAX491E are designed for full-duplex communications, while the MAX481E, MAX483E, MAX485E, MAX487E, and MAX1487E are designed for half-duplex applications. For applications that are not ESD sensitive see the pinand function-compatible MAX481, MAX483, MAX485, MAX487-MAX491, and MAX1487.ApplicationsIndustrial-Control Local Area NetworksLevel TranslatorsLow-Power RS-422 TransceiversLow-Power RS-485 TransceiversTransceivers for EMI-Sensitive Applications |
| Power Management (PMIC) | 2 | Active | ||
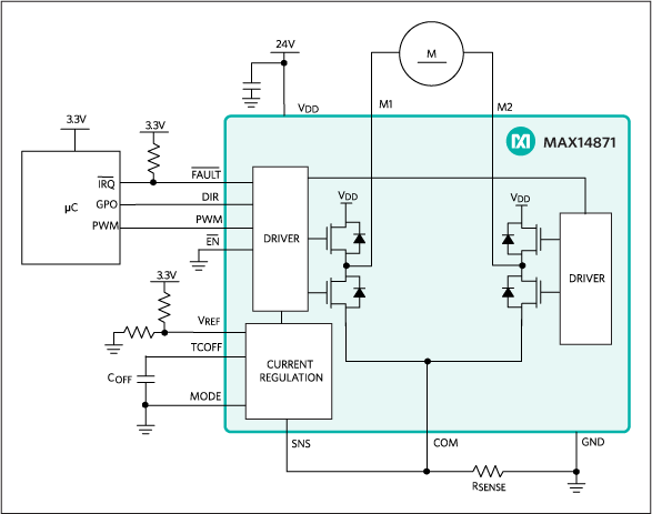
MAX148714.5V to 36V Full-Bridge DC Motor Driver | Evaluation Boards | 3 | Active | The MAX14871 DC motor driver provides a low-power and simple solution for driving and controlling brushed motors with voltages between 4.5V and 36V. Very low driver on resistance reduces power during dissipation.The MAX14871 features a charge-pump-less design for reduced external components and low supply current. Integrated current regulation allows user-defined peak startup motor currents and requires minimal external components.The MAX14871 includes 3 modes of current regulation: fast decay, slow decay, and 25% current ripple modes. Current regulation based on 25% ripple simplifies the design and enables regulation independent of motor characteristics. A separate voltage sense input (SNS) reduces current-sensing errors due to parasitic trace resistance.The MAX14871 features shoot-through protection and internal free-wheeling diodes that absorb inductive motor currents. Driver outputs are short-circuit-protected from shorts to ground, to the supply, and between M1 and M2. An active-low FAULT output signals thermal overload and overcurrents during fault conditions.The MAX14871 is available in a 16-pin TSSOP-EP package and operates over the -40°C to +85°C temperature range.ApplicationsIndustrial AutomationPrinters and ScannersVending and Gaming Machines |
| Power Management (PMIC) | 2 | Active | ||
MAX148744.5V to 36V Dual Relay/Valve/Motor Driver | Development Boards, Kits, Programmers | 3 | Active | The MAX14874 dual push-pull driver provides a small and simple solution for driving and controlling relays and valves with voltages between 4.5V and 36V.The MAX14874 is also designed to drive brushed DC motors. Separate COM pins allow monitoring of individual driver load currents. Peak currents up to 2.5A ensure for PWM controlled large motor torque. Low driver on-resistance reduces power dissipation.The MAX14874 features a charge-pump-less design for reduced external components and low supply current.The MAX14874 features shoot-through protection and internal free-wheeling diodes that absorb inductive currents. Driver outputs are short-circuit protected against shorts to the supply, and between M1 and M2. An active-low FAULT output signals thermal overload and overcurrents during fault conditions.The MAX14874 is available in a 12-pin TDFN-EP (3mm x 3mm) package and operates over the -40°C to +85°C temperature range.ApplicationsCoffee MachinesMotor ControlValve and Relay Control |