A
Analog Devices Inc./Maxim Integrated
| Series | Category | # Parts | Status | Description |
|---|---|---|---|---|
| Part | Spec A | Spec B | Spec C | Spec D | Description |
|---|---|---|---|---|---|
| Series | Category | # Parts | Status | Description |
|---|---|---|---|---|
| Part | Spec A | Spec B | Spec C | Spec D | Description |
|---|---|---|---|---|---|
| Part | Category | Description |
|---|---|---|
Analog Devices Inc./Maxim Integrated LTC1879EGN#TRUnknown | Integrated Circuits (ICs) | IC REG BUCK ADJ 1.2A 16SSOP |
Analog Devices Inc./Maxim Integrated LTC2208CUP#TRUnknown | Integrated Circuits (ICs) | IC ADC 16BIT 130MSPS 64-QFN |
Analog Devices Inc./Maxim Integrated ADP2108ACBZ-1.1-R7Obsolete | Integrated Circuits (ICs) | IC REG BUCK 1.1V 600MA 5WLCSP |
Analog Devices Inc./Maxim Integrated EV1HMC832ALP6GObsolete | Development Boards Kits Programmers | EVAL BOARD FOR HMC832ALP6GE |
Analog Devices Inc./Maxim Integrated LTC488ISWUnknown | Integrated Circuits (ICs) | IC LINE RCVR RS485 QUAD 16-SOIC |
Analog Devices Inc./Maxim Integrated LTC6946IUFD-2Obsolete | Integrated Circuits (ICs) | IC CLK/FREQ SYNTH 28QFN |
Analog Devices Inc./Maxim Integrated MAX5556ESA+TObsolete | Integrated Circuits (ICs) | IC DAC/AUDIO 16BIT 50K 8SOIC |
Analog Devices Inc./Maxim Integrated EVAL-FLTR-LD-1RZUnknown | Unclassified | EVAL BRD FOR AD800 SERIES |
Analog Devices Inc./Maxim Integrated | Development Boards Kits Programmers | BOARD EVAL FOR AD9963 |
Analog Devices Inc./Maxim Integrated LTC1296CCSW#TRUnknown | Integrated Circuits (ICs) | IC DATA ACQ SYS 12BIT 5V 20SOIC |
| Series | Category | # Parts | Status | Description |
|---|---|---|---|---|
| Integrated Circuits (ICs) | 4 | Active | ||
| Interface | 2 | Active | ||
MAX14789Full-Duplex, ±35kV ESD-Protected, RS-485 Transceivers for High-Speed Communication | Drivers, Receivers, Transceivers | 3 | Active | The MAX14784E/MAX14786E/MAX14787E/MAX14789E full-duplex RS-485 transceivers are designed for robust communication in harsh industrial environments. All devices feature ±35kV ESD protection on the RS-485 pins and operate from a 3V to 5.5V supply with a 4mA no-load supply current (max).The MAX14784E/MAX14787E are optimized for communication over very long cables or short unterminated cables.The MAX14784E/MAX14786E are available in a 14-pin SO package and and operate over the -40°C to +125°C temperature range. The MAX14786E is also available in a 14-pin TSSOP package.The MAX14787E/MAX14789E are optimized for space-constrained applications and are available in an 8-pin SO package and operate over the -40°C to +105°C temperature range.ApplicationsEncoder InterfacesHVAC Control SystemsMotion ControllersUtility Meters |
| RF Transmitters | 4 | Active | ||
MAX14820µA, 1/8-Unit-Load, Slew-Rate-Limited, RS-485 Transceivers | Analog Switches, Multiplexers, Demultiplexers | 22 | Active | The MAX148/MAX149 10-bit data-acquisition systems combine an 8-channel multiplexer, high-bandwidth track/hold, and serial interface with high conversion speed and low power consumption. They operate from a single +2.7V to +5.25V supply, and sample to 133ksps. Both devices’ analog inputs are software configurable for unipolar/bipolar and single-ended/differential operation.The 4-wire serial interface connects directly to SPI/QSPI™ and MICROWIRE™ devices without external logic. A serial-strobe output allows direct connection to TMS320-family digital signal processors. The MAX148/MAX149 use either the internal clock or an external serial-interface clock to perform successive-approximation analog-to-digital conversions.The MAX149 has an internal 2.5V reference, while the MAX148 requires an external reference. Both parts have a reference-buffer amplifier with a ±1.5% voltage-adjustment range.These devices provide a hard-wired active-low SHDN pin and a software-selectable power-down, and can be programmed to automatically shut down at the end of a conversion. Accessing the serial interface automatically powers up the MAX148/MAX149, and the quick turn-on time allows them to be shut down between all conversions. This technique can cut supply current to under 60µA at reduced sampling rates.The MAX148/MAX149 are available in 20-pin PDIP and 20-pin SSOP packages.For 4-channel versions of these devices, see the MAX1248/MAX1249 data sheet.ApplicationsBattery-Powered InstrumentsData AcquisitionMedical InstrumentsPen DigitizersPortable Data LoggingProcess Control |
MAX1480±15kV ESD-Protected, Isolated RS-485/RS-422 Data Interfaces | Interface | 14 | Active | The MAX1480EA/MAX1480EC/MAX1490EA/MAX1490EB are complete, electrically isolated, RS-485/RS-422 data communications interface solutions in a hybrid microcircuit. The RS-485/RS-422 I/O pins are protected against ±15kV electrostatic discharge (ESD) shocks, without latchup. Transceivers, optocouplers, and a transformer provide a complete interface in a standard DIP package. A single +5V supply on the logic side powers both sides of the interface.The MAX1480EC/MAX1490EB feature reduced-slew-rate drivers that minimize EMI and reduce reflections caused by improperly terminated cables, allowing error-free data transmission at data rates up to 160kbps. The MAX1480EA/MAX1490EA driver slew rate is not limited, allowing transmission rates up to 2.5Mbps. The MAX1480EA/MAX1480EC are designed for half-duplex communication, while the MAX1490EA/MAX1490EB feature full-duplex communication.Drivers are short-circuit current limited and protected against excessive power dissipation by thermal shutdown circuitry that places the driver outputs into a high-impedance state. The receiver input has a fail-safe feature that guarantees a known output (RO low for the MAX1480EA/MAX1480EC, active-low RO high for the MAX1490EA/ MAX1490EB) if the input is open circuit.The MAX1480EA/MAX1480EC/MAX1490EA/MAX1490EB withstand 1260VRMS(1min) or 1520VRMS(1s). Their isolated outputs meet all RS-485/RS-422 specifications. The MAX1480EA/MAX1480EC are available in a 28-pin DIP package, and the MAX1490EA/MAX1490EB are available in a 24-pin DIP package.ApplicationsAutomated Test Equipment (ATE)HVAC/Building Control NetworksIndustrial Control Local Area NetworksIsolated RS-485/RS-422 Data InterfaceTelecomTransceivers for EMI-Sensitive Applications |
| Integrated Circuits (ICs) | 1 | Obsolete | ||
| Integrated Circuits (ICs) | 2 | Obsolete | ||
| Integrated Circuits (ICs) | 3 | Active | ||
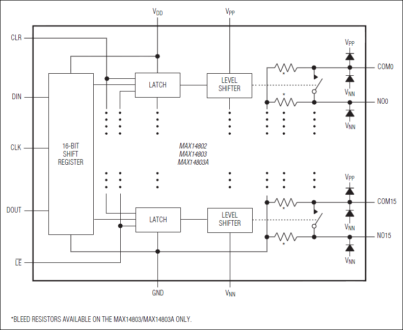
MAX14803Low-Charge-Injection, 16-Channel, High-Voltage Analog Switches | Analog Switches, Multiplexers, Demultiplexers | 6 | Active | The MAX14802/MAX14803/MAX14803A provide high-voltage switching on 16 channels for ultrasonic imaging and printer applications. The devices utilize HVCMOS process technology to provide 16 high-voltage low-charge-injection SPST switches, controlled by a digital interface. Data is clocked into an internal 16-bit shift register and retained by a programmable latch with enable and clear inputs. A power-on reset function ensures that all switches are open on power-up.The MAX14802/MAX14803/MAX14803A operate with a wide range of high-voltage supplies including VPP/VNN= +100V/-100V, +200V/0V, or +40V/-160V. The digital interface operates from a separate +2.7V to +5.5V VDDsupply. Digital inputs DIN, CLK, active-low LE, and CLR operate on the VDDsupply voltage.The MAX14803/MAX14803A provide integrated 35kΩ bleed resistors on each switch terminal to discharge capacitive loads. The MAX14802/MAX14803/MAX14803A provide integrated clamping diodes for overvoltage protection against positive overshoot.The MAX14802 is available in a 48-pin LQFP package and is specified for commercial 0°C to +70°C and extended -40°C to +85°C temperature ranges.The MAX14803 is available in a 48-pin LQFP package and is specified for the commercial 0°C to +70°C temperature range.The MAX14803A is available in the 110-bump wafer level package (WLP) and is specified at the -40°C to +85°C temperature range.ApplicationsPrintersUltrasound Imaging |